点击上方“圳安居”,选择“关注”,并“设为星标”。土川为圳,圳安居是土川科技专注于深圳公租房、深圳保障性租赁住房、深圳安居房、深圳人才房、深圳共有产权房、及新政配售型保障房。保障房项目对应学位情况请关注公众号“圳先锋”!

据【土川科技】锋哥统计,深圳累计共约24083套可售型人才房。其中,存量新楼盘人才房约19200套,四房人才房约1330套,常态化剩余人才房约3553套。具体清单如下,实际以住建局官网通告为准。锋哥提别提醒,购买深圳人才安居房的不动产证是红本,10年后补安居房约20%,人才房约17%的总差价可取得完全不受限制产权(即转为普通商品房)。
据【土川科技】锋哥获悉,深铁璟城第二批人才房已经开放样板房,文末群二维码可预约周末看房。珈誉府5、6、7区共有产权房约160套、新城华苑约15套三房人才房即将配售,锋哥提醒粉丝朋友们近期可重点关注配售通告。
安居型商品房(安居房、人才房)的不动产全证书是红本
在深圳这座充满活力与机遇的国际化大都市,人才是推动城市发展的核心力量。而可售型人才房,作为深圳吸引和留住人才的重要举措,正发挥着不可替代的作用。从近期公布的各区可售型人才房供应计划中,我们看到了深圳对人才的诚意与决心。
从区域分布来看,深圳可售型人才房布局广泛,涵盖了南山、福田、罗湖等核心区域,以及光明、宝安、龙华等新兴发展区域。南山、福田等核心区域凭借其优越的地理位置、丰富的产业资源和完善的配套设施,一直是人才向往之地。这里的人才房项目,如南山西丽的龙联花园鹏改、福田河套公馆等,不仅为人才提供了舒适的居住环境,更让他们能够近距离享受城市的繁华与便利。而光明、宝安等新兴区域,则以相对较低的房价和广阔的发展空间,吸引着那些怀揣梦想、勇于开拓的人才。如光明合水口第四第五工业区片区城市更新项目、宝安新桥的恒泰府系列项目,为人才提供了安居乐业的新选择。
在供应时间上,深圳可售型人才房呈现出梯度供应的特点。2025 年将迎来供应高峰,众多项目集中入市,为人才提供了丰富的选择。而 2026 - 2027 年持续有新项目推出,确保了人才房市场的稳定供应。这种梯度供应模式,既满足了当下人才的住房需求,又为未来的人才流入预留了空间,体现了深圳在城市规划上的前瞻性和科学性。
房源数量方面,深圳可售型人才房规模可观。从几十套到上千套不等,满足了不同规模家庭的居住需求。无论是单身青年、新婚夫妇,还是多口之家,都能在人才房市场中找到适合自己的房源。如龙华民治的安居中龙苑、安居颂龙苑,大规模的房源供应为区域人才提供了坚实的住房保障。
深圳可售型人才房的建设,不仅解决了人才的住房问题,更对城市发展产生了深远影响。一方面,它吸引了大量优秀人才来深发展,为城市的科技创新、产业升级注入了强大动力。另一方面,人才房的集中建设也带动了周边基础设施的完善和配套产业的发展,形成了人才、产业、城市相互促进的良性循环。
然而,我们也应看到,深圳可售型人才房建设仍面临一些挑战。如部分项目存在质量问题,影响了人才房的口碑;部分区域的人才房去化情况不佳,需要进一步优化项目定位和营销策略。
面对这些问题,深圳应继续加大政策支持力度,完善人才房建设标准和质量监管体系,确保人才房的品质。同时,要进一步优化人才房的分配机制,根据不同区域、不同层次人才的需求,制定更加精准的供应政策。
深圳可售型人才房是城市发展的宝贵财富,它承载着人才的梦想与希望,也肩负着城市发展的使命与担当。相信在政府、企业和社会各界的共同努力下,深圳可售型人才房将不断完善和发展,为城市吸引更多优秀人才,共同书写深圳更加辉煌的未来。
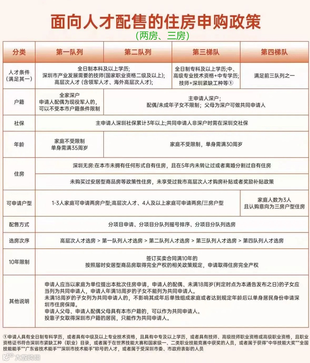
● 2024版深圳可售型人才住房申请条件、申请资料、配售流程
● 安居房人才房取得完全产权计算公式等政策全文
● 教育资讯深圳市
● 配售及配租中的楼盘对应学校
● 学位申请指南
● 转学插班指南
● 学区划分
● 积分办法
● 往年录取积分



1.不动产查档单(无房证明)
2. 政策性住房信息结果单
3.社保查询
4.个人征信报告
5.学历证书查询
6.专业技术资格证书


人才房系统申请入口: 深圳住建局住房保障页面 https://zjj.sz.gov.cn/ztfw/zfbz/的 “面向人才配售住房申请”



特别说明:本文由【公众号•圳安居】编辑整理发布,转载请注明!
—————————————————————
来源:深圳市住建局教育局等政府网站和媒体
(如属原创侵权,请联系编辑删除相关内容)

(即将配售,群内可预约看房)

【土川科技】深圳租房买房,找锋哥更实惠!
点击下方名片,关注

