点击上方“圳安居”,选择“关注”,并“设为星标”。土川为圳,圳安居是土川科技专注于深圳公租房、深圳保障性租赁住房、深圳安居房、深圳人才房、深圳共有产权房、及新政配售型保障房。保障房项目对应学位情况请关注公众号“圳先锋”!

据【土川科技】锋哥获悉,安居景贤阁96套人才房(两房64套,三房32套),项目配售均价为装修58472.93元/平方米,认购时间为:2025年6月15日09:00至2025年6月19日24:00。配售通告详见 锋哥推文 58472.93元/平!安居景贤阁人才房配售通告来了 。安居景贤阁的户型和项目详情如下。

【项目基础信息】
占地面积:约3084㎡
建筑面积:约20942㎡
面向人才配售住房户数:96户
停车位:本项目机动车泊位数160辆,公用80辆,位于地下室负一、负二层和裙房首层;自用80辆,位于地下室负二、负三层和裙房首层。
容积率:约4.2(具体以竣工测绘数据为准)
绿化率:约40%
总楼层:28层
梯户比:2梯6户
交房时间:预计2026年6月30日
开发单位:深圳市福田安居有限公司
物业公司:安居城服
项目位置:福田区莲花街道景田北四街北侧、景田北街东侧
项目规划建设1栋28F小高层,2梯6户纯板楼,建面约68-87㎡两至三房人才舒居,沿袭国企精工匠脉,以舒适型空间营造人才居住体验,重塑改善人才居住范本。

【地段情况介绍】
项目位于福田区景田片区,临近香蜜湖片区将规划打造成为集国际交流中心、国际演艺中心、深圳金融文化中心为一体的香蜜湖国际金融中心,届时本项目周边福田中心、香蜜湖新金融中心双CBD环绕,享受丰富配套资源。
【交通情况介绍】
【生态环境介绍】
项目周边临近莲花山公园、梅林山公园、香蜜湖等生态资源。同时项目所在景田北片区打造了社区公园群,约500米见园,约300米见绿,尽享生态宜居生活。
【生活配套介绍】
教育配套:深圳市福田去外国语小学(景秀)、深圳市福田区外国语学校(景田)、金生幼儿园、歌丽双语幼儿园、外国语学校北校区附属幼儿园、景田小学附属幼儿园等
医疗配套:北京大学深圳医院、广州中医药大学深圳医院、深圳市儿童医院、深圳市第二人民医院等
文体配套:福田图书馆、市民中心、深圳博物馆、深圳少年宫、国际演艺中心、1979文化创意园、关山月美术馆等
商业配套:景田沃尔玛、1979文化新天地、佐邻虹湾购物中心、星河COCO PARK等
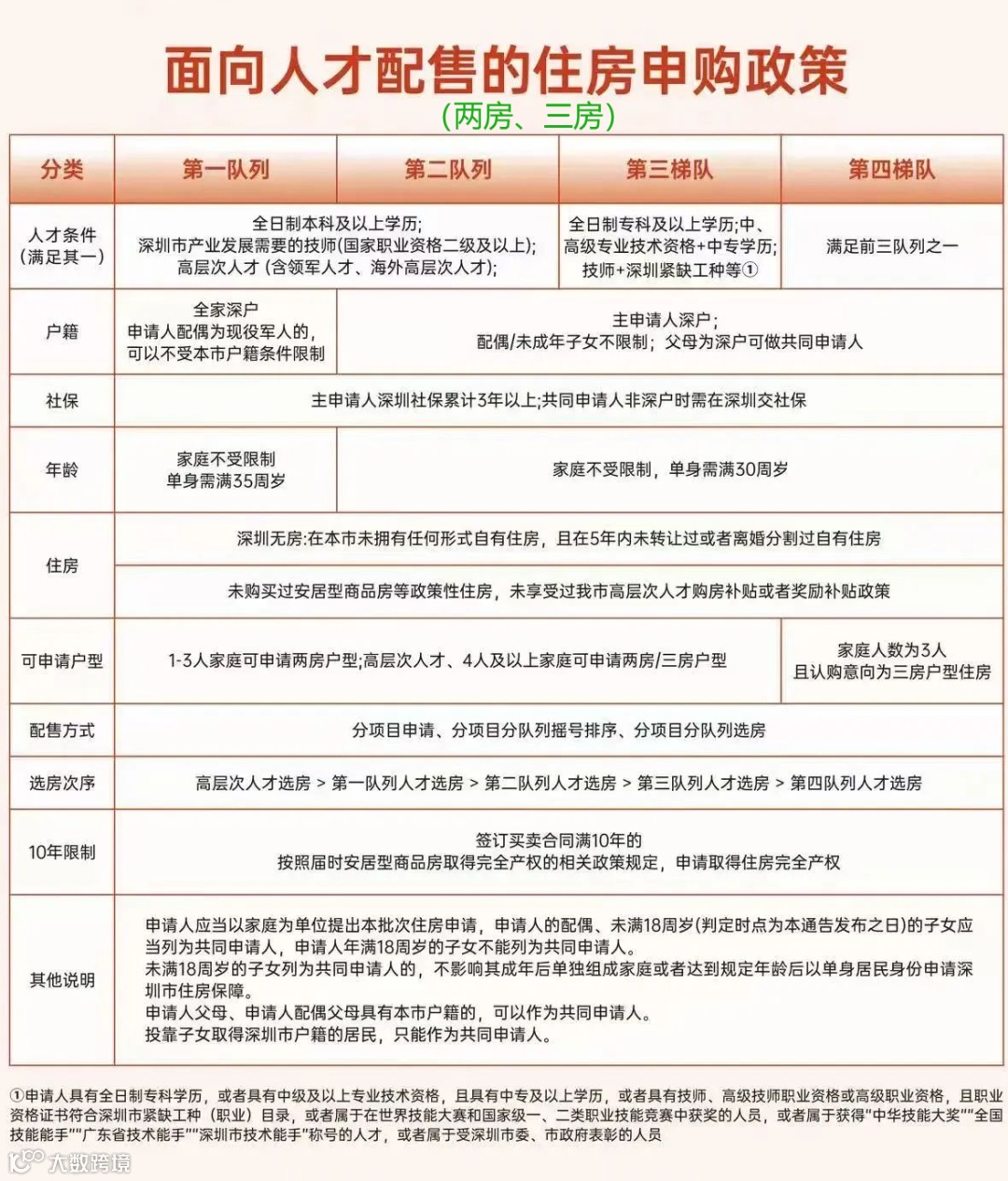
● 2024版深圳可售型人才住房申请条件、申请资料、配售流程
● 安居房人才房取得完全产权计算公式等政策全文
● 教育资讯深圳市
● 配售及配租中的楼盘对应学校
● 学位申请指南
● 转学插班指南
● 学区划分
● 积分办法
● 往年录取积分



1.不动产查档单(无房证明)
2. 政策性住房信息结果单
3.社保查询
4.个人征信报告
5.学历证书查询
6.专业技术资格证书


人才房系统申请入口: 深圳住建局住房保障页面 https://zjj.sz.gov.cn/ztfw/zfbz/的 “面向人才配售住房申请”


特别说明:本文由【公众号•圳安居】编辑整理发布,转载请注明!
—————————————————————
来源:深圳市住建局教育局等政府网站和媒体
(如属原创侵权,请联系编辑删除相关内容)



【土川科技】深圳租房买房,找锋哥更实惠!
点击下方名片,关注

