点击上方“圳安居”,选择“关注”,并“设为星标”。土川为圳,圳安居是土川科技专注于深圳公租房、深圳保障性租赁住房、深圳安居房、深圳人才房、深圳共有产权房、及新政配售型保障房。保障房项目对应学位情况请关注公众号“圳先锋”!

据【土川科技】锋哥获悉据,福田两个人才房迎来了最新动态,安居景贤阁人才房已超6000人申购,开放看房时间为 6月20日 - 6月28日,每日9点至18点30分。河套公馆960套人才房共8种户型图在网上曝光,预计也快供应了。详情如下
2025年6月19日住建局发布了伟城贤德瑞府469套安居房的认购截止时间由原来的6月22日18:00延长至2025年6月29日18:00。房源详请见锋哥之前推文 469套明天开始申请!13号地铁线,两房三房都有 。
2025年6月18日光明区发布了1946套保租房审核通告,合格1272户,不合格5691户,不纳入审核11639户 。网上材料补正时间为2025年6月18日9:00至6月19日24:00。 通告详情见锋哥推文 不合格率83%,两天内网上材料补正!第七批保租房审核名单来了 。
2025年6月18日龙华区发布了1085套公租房第三批次线上选房时间为2025年6月19日至27日,通告详情见锋哥推文 1085套公租房!龙华区第三批次线上选房时间来了 。
2025年6月18日宝安区发布了新城华苑30套人才房的摇号结果,通告详情见锋哥推文 摇号结果抢先看!光明又有507套预计本周申请 。
安居景贤阁共96套可售型人才房,54套保租房,可售型人才房的户型、价格等配售通告详见锋哥之前推文 58472.93元/平!安居景贤阁人才房配售通告来了 。
看房活动时间为6月20日 - 6月28日,每日9点至18点30分。看房家庭请按照约定的看房时间,凭申请人身份证、看房预约记录参加现场看房活动。
看房对象为仅面向已申请认购且审核通过的家庭。看房预约可扫码进群咨询。
交通配套:项目500米内直达地铁2号线香梅北站,1公里范围内覆盖景田站,可无缝衔接深圳核心商圈与产业中心。周边1公里内分布26个公交站点,形成“5分钟步行生活圈”。项目毗邻北环大道、新洲路等城市主干道,驱车15分钟可达车公庙、福田CBD,20分钟直抵深圳湾超级总部基地,高效连接深港两地资源。
教育配套:福田区外国语小学、荔园外国语小学等名校环伺,其中荔园外国语小学(天骄校区)距项目仅742米,步行10分钟即可抵达。中学方面,福景外国语学校、深圳明德实验学校等优质学府为学子提供多元选择。
商业配套:项目3公里内坐拥28个商业综合体,包括绿景佐阾虹湾购物中心、岁宝Shirbleplaza(景田店)等,涵盖高端零售、亲子娱乐、餐饮美食等多元业态。
其他配套:周边3公里内覆盖9家三级以上医院,其中广州中医药大学深圳医院(750米)、北京大学深圳医院(1.2公里)均为三甲综合医院,提供从日常诊疗到重症急救的全方位保障。此外,项目周边分布多家社区健康服务中心,形成“15分钟医疗圈”,满足居民日常健康管理需求。项目1公里内分布景田街心公园、梅林山公园等10余个社区公园,2公里内可达莲花山公园、香蜜公园等城市绿肺,形成“推窗见绿、出门入园”的生态居住体验。
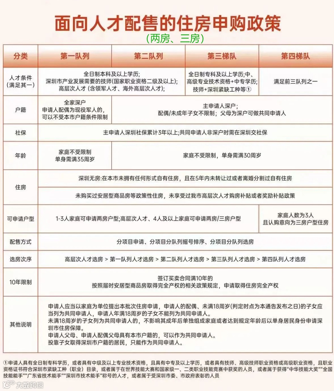
● 2024版深圳可售型人才住房申请条件、申请资料、配售流程
● 安居房人才房取得完全产权计算公式等政策全文
● 教育资讯深圳市
● 配售及配租中的楼盘对应学校
● 学位申请指南
● 转学插班指南
● 学区划分
● 积分办法
● 往年录取积分



1.不动产查档单(无房证明)
2. 政策性住房信息结果单
3.社保查询
4.个人征信报告
5.学历证书查询
6.专业技术资格证书
人才房系统申请入口: 深圳住建局住房保障页面 https://zjj.sz.gov.cn/ztfw/zfbz/的 “面向人才配售住房申请”


特别说明:本文由【公众号•圳安居】编辑整理发布,转载请注明!
—————————————————————
来源:深圳市住建局教育局等政府网站和媒体
(如属原创侵权,请联系编辑删除相关内容)


【土川科技】深圳租房买房,找锋哥更实惠!
点击下方名片,关注

