点击上方“圳安居”,选择“关注”,并“设为星标”。土川为圳,圳安居是土川科技专注于深圳公租房、深圳保障性租赁住房、深圳安居房、深圳人才房、深圳共有产权房、及新政配售型保障房。保障房项目对应学位情况请关注公众号“圳先锋”!

据【土川科技】锋哥获悉,截至2025年6月23日,深圳共有8097套申请中,分别是保租房220套,公租房5868套,人才房1177套,安居房832套。锋哥提醒,想要上车的粉丝可以重点关注,详情如下。其中缙熙园安居房、天健和郡府人才房、天健和瑞府人才房等支持预约看房,文末有群二维码。
据【土川科技】锋哥获悉,深铁阅云境287套人才房6月22日选房已全部售罄,实现该项目(含商品房)三开三罄,再现日光。
龙华区华章新筑保租房220套正在认租,截止时间为2025年6月24日18:0,通告详情见锋哥之前推文 面向个人6折,深户非深户均可!第八批保租房配租 。
光明区明皓府、安居瑾华庭、明汇府、电建地产洺悦府、华润置地公园九里花园、金融街华发融御花园、中海寰宇时代花园、玺云著花园、东明公寓、光谷苑共10个项目1946套保租房,正在审核公示,公示时间为2025年6月18日至2025年6月24日。
南山区公租房补租56700至105300元共500套正在申请,截止时间为2025年6月27日。通告详情见锋哥之前推文 5000套公租房退库补贴来了!最高可领105300元 。
龙岗区绿海山河逸居等35项目共868套公租房正在认租,认租截止时间为2025年6月24日18:00。通告详情见锋哥之前推文 868套认租!绿海山河逸居370套+34个公租房小区 。交通配套:绿海山河逸居项目占据龙岗大道与地铁3号线永湖站黄金交汇点,步行至地铁站仅需3分钟。作为深圳东进战略的交通动脉,3号线串联起罗湖、福田两大城市中心,2站直达大运枢纽,8站抵达罗湖核心区,10站通达福田CBD。更值得期待的是,项目周边14号线(坳背站约1.3公里)与规划中的16号线形成三线环绕格局,配合水官高速、丹平快速等高快速路网,构建起“30分钟都市生活圈”。教育配套:项目自带18班制幼儿园,下楼即达的香港中文大学(深圳)附属时进学校(54班九年一贯制,规划中)堪称教育配套的“王炸组合”。这所由龙岗区政府与港中大(深圳)联合办学的旗舰校,将引入香港先进教育理念,打造国际化教育示范基地。周边2公里范围内,还分布着保安学校、园山实验学校、龙岗二职等优质教育资源。商业配套:项目自带的3万㎡商业中心已完成规划审批,项目与横岗天虹商圈仅1.5公里之隔,驾车10分钟即可抵达星河COCO Park、龙岗万达广场等大型商业综合体。
龙华区壹城时尚花园、珑悦理家园等41项目共1505套保租房正在选房,光明润明居等10项目共558套保租房,正在线上选房,第三批选房时间为2025年6月19日至27日。
光明区新湖街道的天健和瑞府人才房517套正在认购,认购截止时间为 2025年6月30日18:00 。通告详情见 锋哥之前推文 明天开始申请!517套,两房三房都有,科学公园旁 。
常态化配售人才房五个项目共660套,龙华民治的安居华越龙苑剩余504套,已售18套;宝安新安的天健和郡府剩余101套,已售9套;宝安新安的海乐华府剩余22套,已售1套;光明公明的悦见公园里剩余30套,已售3套;光明凤凰的润珑苑剩余3套,已售33套。常态化配售不摇号,先到先得。
光明公明的伟城贤德瑞府469套安居房正在认购,申请截止时间为6月29日18:00,通告详情见锋哥之前推文 469套明天开始申请!13号地铁线,两房三房都有 。
龙华福城的缙熙园363套安居房正在申购,申请截止时间为6月29日18:00
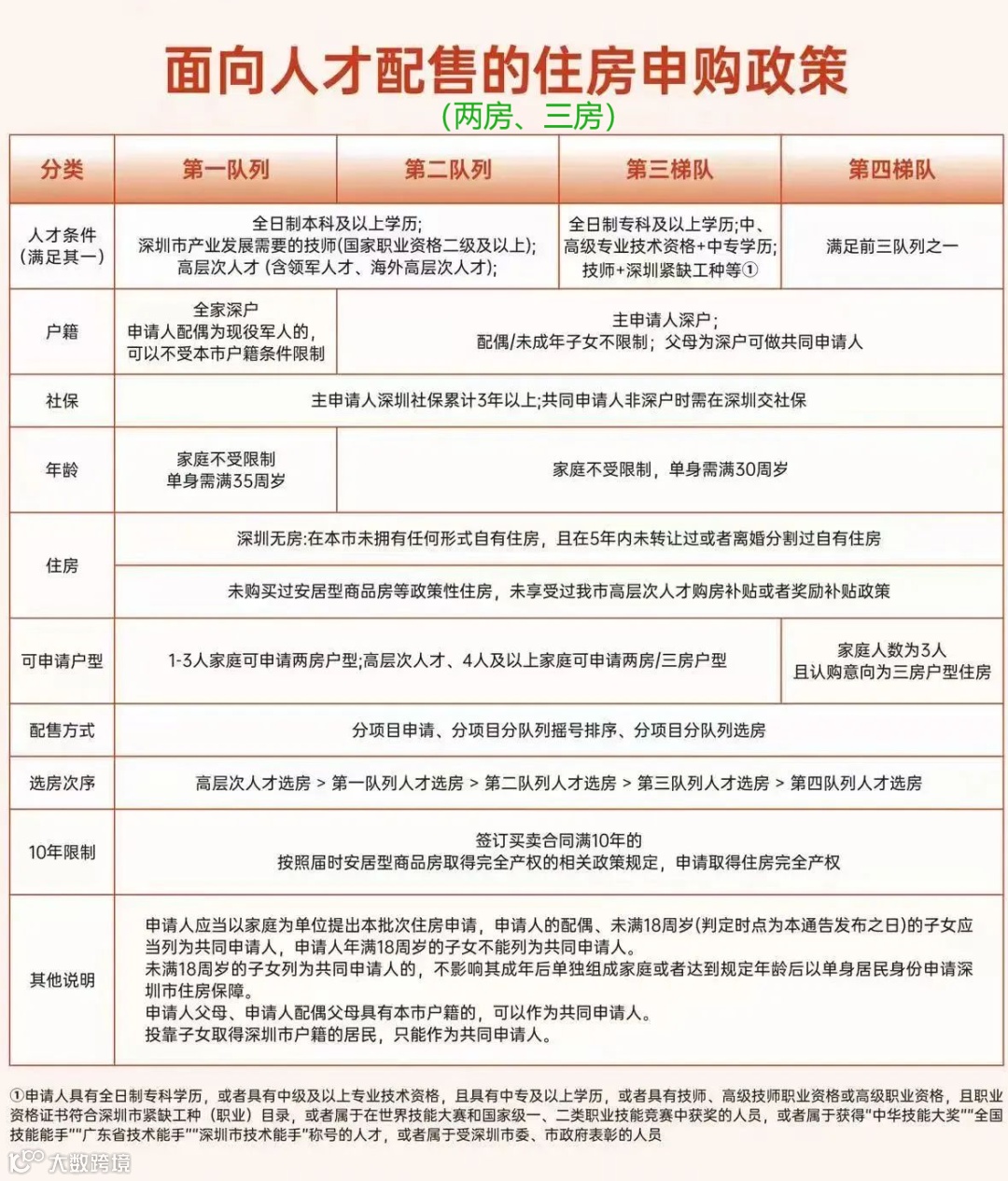
● 2024版深圳可售型人才住房申请条件、申请资料、配售流程
● 安居房人才房取得完全产权计算公式等政策全文
● 教育资讯深圳市
● 配售及配租中的楼盘对应学校
● 学位申请指南
● 转学插班指南
● 学区划分
● 积分办法
● 往年录取积分



1.不动产查档单(无房证明)
2. 政策性住房信息结果单
3.社保查询
4.个人征信报告
5.学历证书查询
6.专业技术资格证书
人才房系统申请入口: 深圳住建局住房保障页面 https://zjj.sz.gov.cn/ztfw/zfbz/的 “面向人才配售住房申请”


特别说明:本文由【公众号•圳安居】编辑整理发布,转载请注明!
—————————————————————
来源:深圳市住建局教育局等政府网站和媒体
(如属原创侵权,请联系编辑删除相关内容)



【土川科技】深圳租房买房,找锋哥更实惠!
点击下方名片,关注

