
Tips:
水体中的过量磷主要来源于肥料、农业废弃物和城市污水。有关资料说明,在过去的15年内地表水的磷酸盐含量增加了25倍,在美国进入水体的磷酸盐有60%是来自城市污水。在城市污水中磷酸盐的主要来源是洗涤剂,它除了引起水体富营养化以外,还使许多水体产生大量泡沫。水体中过量的磷,一方面来自外来的工业废水和生活污水;另一方面还有其内源作用,即水体中的底泥在还原状态下会释放磷酸盐,从而增加磷的含量,特别是在一些因硝酸盐引起的富营养化的湖泊中,城市污水的排入使之更加复杂化,会使该系统迅速恶化,即使停止加入磷酸盐,问题也不会解决。这是因为多年来在底部沉积了大量的富含磷酸盐的沉淀物,它由于不溶性的铁盐保护层作用通常是不会参与混合的。但是,当底层水含氧量低而处于还原状态时(通常在夏季分层时出现),保护层消失,从而使磷酸盐释入水中所致。
磷在污水中存在的方式包括有机磷和无机磷。有机磷主要存在于各类微生物机体及动物排泄物中,无机磷包括磷酸盐、聚磷酸盐等,主要以各类磷酸根离子存在。
除磷指去除污水中的磷。磷在污水中具有以固体形态和溶解形态互相循环转化的性能,污水除磷就是以磷的这种性能为基础而开发的。
目前主流的污水除磷技术有:使磷成为不溶性的固体沉淀物,从污水中分离出去的化学除磷法;使磷以溶解态为微生物所摄取,与微生物成为一体,并随同微生物从污水中分离出去的生物除磷法。根据磷在废水中不同的存在方式,应采用不同的除磷技术。
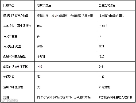
化学沉淀法除磷
化学沉淀法是向污水中投加药剂,使水中磷酸离子生成难溶性的盐,形成絮凝体与水分离,从而去除污水中所含磷的一种物理化学方法。根据使用的药剂可分为石灰沉淀法和金属盐沉淀法两种。这两种处理方法的比较如下表所示。
结晶法除磷
结晶法除磷就是使溶液呈碱性并含有适量Ca2+的含磷废水以一定流态通过填料结晶床。该填料结构和表面性质与羟基磷酸钙相似,它破坏溶液中离子的亚稳态,形成羟基磷酸钙在填料颗粒表面结晶,从而达到除磷目的。结晶床填料应具有特定的吸附与其本身结构类似成分的特性,而使水中的Ca2+、OH-、PO43。在填料颗粒表面富集,形成局部浓度增高,其离子积大于溶度积,从而产生结晶沉淀。
结晶法除磷具有处理效率好、污泥产量少、操作简单、适用范围广等优点,通常应用于深度处理城市生活污水厂的二级出水;可以和混凝法联用处理高浓度工业含磷废水;可以用于去除污泥消化池中具有较高磷浓度的上清液等。
污水生物除磷
1.基本原理
污水中磷的转化过程主要是有机磷转化为无机磷的过程。有机磷结构较复杂,但它们一般都带有易断裂的P≒O、P≒S双键,偏聚磷酸盐主要包括焦磷酸盐 (Na4P2O7)、三聚磷酸盐(Na5P3O10)等,在厌氧条件下,它们都可被生物酶水解,最终生成无机磷酸盐。在好氧条件下,大分子有机物被氧化生成CO2,随之,存在于其中的有机磷也会被氧化为无机磷酸盐。这样,通过厌氧水解和好氧氧化,污水中的有机磷基本上已完全转化为无机磷酸盐,供微生物体合成自身细胞所用而被去除。
对于市政污水而言,有机磷一般在污水管网中已有部分转化为无机磷酸盐,在污水处理厂的厌氧段,有机磷进一步转化为无机磷。
2.生物除磷的基本过程
活性污泥法处理污水时,将活性污泥交替在厌氧和好氧
状态下运行,能使过量积聚磷酸盐的积磷菌占优势生长,使活性污泥含磷量比普通活性污泥高。污泥中积磷菌在厌氧状态下释放磷,在好氧状态下过量地摄取磷。经过排放富磷剩余污泥,其结果与普通活性污泥法相比,可去除污水中更多的磷。
a 除磷菌的过量摄取磷
好氧条件下,除磷菌利用废水中的BOD5或体内贮存的聚b-羟基丁酸的氧化分解所释放的能量来摄取废水中的磷,一部分磷被用来合成ATP,另外绝大部分的磷则被合成为聚磷酸盐而贮存在细胞体内。
b 除磷菌的磷释放
在厌氧条件下,除磷菌能分解体内的聚磷酸盐而产生ATP,并利用ATP将废水中的有机物摄入细胞内,以聚b-羟基丁酸等有机颗粒的形式贮存于细胞内,同时还将分解聚磷酸盐所产生的磷酸排出体外。
c 富磷污泥的排放
在好氧条件下所摄取的磷比在厌氧条件下所释放的磷多,废水生物除磷工艺是利用除磷菌的这一过程,将多余剩余污泥排出系统而达到除磷的目的。
来源:环境工程
本文系转载,文章内容仅代表作者观点,版权归原作者所有,如有侵权,请联系删除,我们会在第一时间处理


