点击上方“圳安居”,选择“关注”,并“设为星标”。土川为圳,圳安居是土川科技专注于深圳公租房、深圳保障性租赁住房、深圳安居房、深圳人才房、深圳共有产权房、及新政配售型保障房。保障房项目对应学位情况请关注公众号“圳先锋”!

据【土川科技】锋哥获悉,1728套人才房认购中,2141套公租房认租中,1157套安居房周末选房,1646套保租房认租选房流程中,40套共有产权房即将配售。
此外,昨天8月1日龙华区定向保租房1130套,也开始申请了,企业申请不统计在个人保租房里,详见锋哥推文 1130套认租!龙华第二批保租房来了,华章新筑409套 。
锋哥提醒,悦见公园里、天健和郡府、天健和瑞府人才房正在常态化申购中,支持预约周末看房。公众号#圳安居房 后台回复 周末看房,或加入总群咨询群主小帮手。
安居颢龙苑人才房493套,安居玥龙苑人才房1套,2025年7月28日至2025年8月13日认购,详见锋哥推文 494套申请!两房三房都有,全日制专科就行 。
新城华苑人才房6套四房,第六队列全日制本科,2个未成年年子女共4人就可申请,认购结束时间为8月3日18:00。详见锋哥推文 30日18:00开始,四人申请四房!6折越贵越好卖 。
常态化配售人才房九项目共1218套,详情如下,
润珑苑人才房剩余2套两房,已售56套;
悦见公园里人才房剩余25套两房,已售8套;
海乐华府人才房剩余20套三房,已售3套;
天健和郡府人才房剩余86套三房,已售24套;
安居华越龙苑剩余477套三房,已售45套;
新城华苑剩余9套三房,已售16套;
安居福汇阁剩余34套(13套两房,21套三房),已售0套
海岸悦府剩余133套三房,已售5套;
天健和瑞府剩余442套(419套两房,23套三房),已售10套。
锋哥提醒,常态化配售不摇号,先到先得,支持预约看房。
罗湖区发布了龙悦居二期、 龙悦居四期、呈祥花园二期、和悦居等11项目(新政)共1306套公租房,2025年7月28日9:00至2025年8月8日18:00认租,详见锋哥推文 1306套认租!核心区罗湖公租房配租,支持现场看房 。
龙华区龙胜尚府、卓越柏乐庭等11项目(新政)共835套公租房,2025年8月1日9:00至2025年8月7日18:00认租,详见锋哥推文 明天认租,835套!龙胜尚府、卓越柏乐庭等33个项目 。
珈誉府5/6/7区40余套共有产权房,预计本月配售,详情见锋哥推文 8月配售!珈誉府共有产权房,还能抢到吗 。
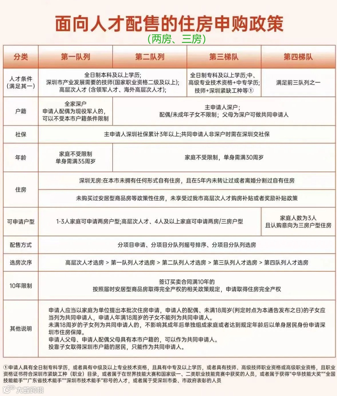
● 2024版深圳可售型人才住房申请条件、申请资料、配售流程
● 安居房人才房取得完全产权计算公式等政策全文
● 教育资讯深圳市
● 配售及配租中的楼盘对应学校
● 学位申请指南
● 转学插班指南
● 学区划分
● 积分办法
● 往年录取积分



1.不动产查档单(无房证明)
2. 政策性住房信息结果单
3.社保查询
4.个人征信报告
5.学历证书查询
6.专业技术资格证书
人才房系统申请入口: 深圳住建局住房保障页面 https://zjj.sz.gov.cn/ztfw/zfbz/的 “面向人才配售住房申请”


特别说明:本文由【公众号•圳安居】编辑整理发布,转载请注明!
—————————————————————
来源:深圳市住建局教育局等政府网站和媒体
(如属原创侵权,请联系编辑删除相关内容)



【土川科技】深圳租房买房,找锋哥更实惠!
点击下方名片,关注

