

近日,网现一份住建部建筑市场监管司发给水利部建设与管理司的函,涉及《监理工程师职业资格制度规定》和《监理工程师职业资格考试实施办法》,含多项改革措施,与现行政策对比,主要变化如下(此文件尚未见住建部官方发布,内容仅供参考):
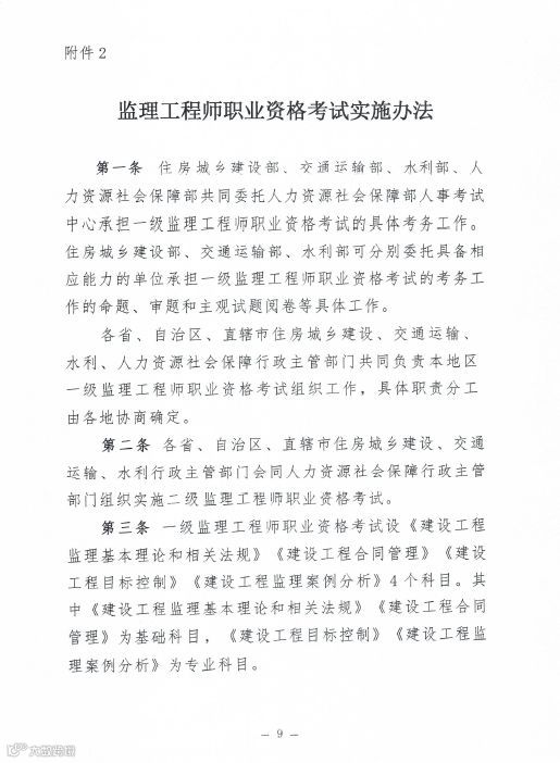
1. 注册监理工程师分两个等级,分为一级监理工程师和二级监理工程师,监理工程师执业资格证书与本规定中一级监理工程师职业资格证书效用等同。一级监理工程师职业资格考试全国统一大纲、统一命题、统一组织;二级监理工程师职业资格考试全国统一大纲,各省、自治区、直辖市自主命题并组织实施。
专业技术人员取得一级监理工程师、二级监理工程师职业资格,可认定其具备工程师、助理工程师职称,并可作为申报高一级职称的条件。
2. 统一原水利部和交通部的监理工程师,设置土木建筑工程、交通运输工程、水利工程三个专业类别;
3. 最大变化,取消原必须中级工程师三年以后才能报名职业资格考试的规定,大大降低了准入标准,只要专科以上非工程专业人员也能报考,相信未来监理工程师考试会迎来井喷式的考试热潮;
4. 一级考试仍四门,四年一个周期;

5. 二级考试分三个科目,三年一个周期。

6. 报考条件
一级监理工程师
凡遵守中华人民共和国新宪法、法律法规,具有良好的业务素质和道德品行,具备下列条件之一者,可以申请一级监理工程师职业资格考试:
(一)具有工程管理、土木建筑、交通运输、水利大类专业大学专科(或高等职业教育)学历,从事工程监理业务工作满5年;
(二)具有工程管理、土木建筑、交通运输、水利大类专业大学本科学历或学位,从事工程监理业务工作满4年;
(三)具有工程管理、土木建筑、交通运输、水利学门类硕士学位或者第二学士学位,从事工程监理业务工作满3年。
(四)工程管理、土木建筑、交通运输、水利学门类博士学位,从事工程监理工作满1年。
(五)具有工学、管理学门类其他专业相应学历或者学位的人员,从事工程监理业务工作年限相应增加1年。
二级监理工程师
遵守中华人民共和国新宪法、法律法规,具有良好的业务素质和道德品行,具备下列条件之一者,可以申请二级监理工程师职业资格考试:
(一)具有工程管理、土木建筑、交通运输、水利门类专业大学专科(或高等职业教育)学历,从事工程监理业务工作满2年;
(二)具有工程管理、土木建筑、交通运输、水利门类专业大学本科及以上学历或学位,从事工程监理业务工作满1年;
(三)具有工学、管理学门类其他专业相应学历或者学位的人员,从事工程监理业务工作年限相应增加1年。
7. 基础科目免考条件
已取得监理工程师一种专业职业资格证书的人员,报名参加其他专业科目考试的,可免考基础科目。
征求意见稿如下:















