
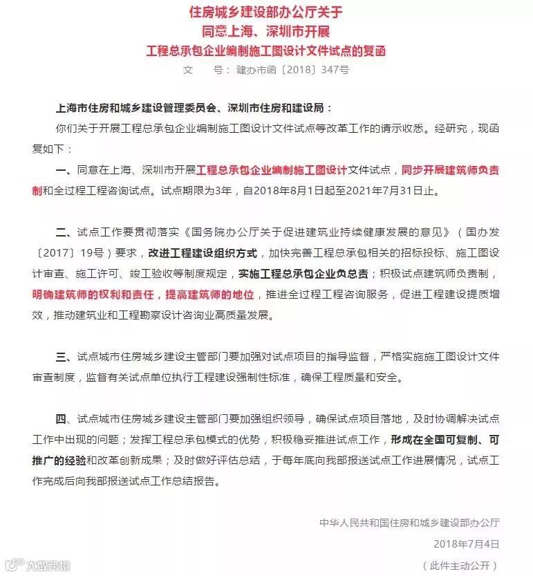
7月4日,住建部公布了《关于同意上海、深圳市开展工程总承包企业编制施工图设计文件试点的复函》(建办市函〔2018〕347号),表示“同意在上海、深圳市开展工程总承包企业编制施工图设计文件试点。”

一石激起千层浪,一时间“施工企业抢食设计单位”的解读引发一片消极悲观情绪。


事实如何呢?在这里本人发表下个人的几点解读:

◆ ◆ ◆ ◆ ◆
2005年已提出“将施工图分离出去”
其实,把施工图从设计单位分离出去并不是一件刚出炉的新鲜事,只不过这“前戏”隔得有点远:

早在2005年7月5日,当时的建设部、国家发展和改革委员会、财政部、劳动和社会保障部、商务部、国有资产监督管理委员会联合颁发《建筑业改革与发展的若干意见》(建质〔2005〕119号),在这个文件中就提出了大力发展工程总承包、(全过程)工程咨询管理、建筑师负责制以及发展专业设计事务所的初步思路,相关原文是:
“加快建筑设计企业结构调整。强化方案设计和扩大初步设计能力,拓展建设项目前期咨询和后期项目管理功能,逐步将施工图设计分离出去。鼓励部分建筑设计企业与大型施工企业重组,发挥设计施工一体化优势,促进设计与施工技术的结合与发展。”
本次的347号文并未同期公开上海和深圳的“请示”文件,因此具体的出发点和实施方案都未明示,但根据119号文的意思,基本上可以用来解读347号文。
◆ ◆ ◆ ◆ ◆
捋一捋“工程总承包企业”和“施工图”
首先,文件里有两个关键词需要明晰定义:“工程总承包企业”和“施工图”。

工程总承包不存在资质门槛,根据2017年底发出的《关于征求房屋建筑和市政基础设施项目工程总承包管理办法(征求意见稿)意见的函》,“工程总承包单位应当具有与工程规模相适应的工程设计资质或者施工总承包资质”,根据文件,总承包企业包括设计和施工总包企业。
关于施工图,在2016版的《建筑工程设计文件编制深度规定》里,“建筑工程一般应分为方案设计、初步设计和施工图设计三个阶段;施工图设计文件,应满足设备材料采购、非标准设备制作和施工的需要。”
不过,在以上三个阶段之外,平时还经常会提到概念方案、扩初设计以及施工深化图或施工详图等,全部的阶段如果细分则包括:概念方案-扩初设计-施工图-施工深化图或施工详图。
有不少专家提出,国际上大的工程公司做施工深化图纸是“国际惯例”,但是很多并不包括施工图。因此这个模式并不是与国际接轨的做法。
◆ ◆ ◆ ◆ ◆
施工总包做设计早已是事实存在
设计单位做设计,施工单位按图施工,两者互相分离的B病是非常明显的,设计单位“闭门造车”或按标准图集选择的施工详图,必然在施工过程中会不合理。

随着建筑技术和工艺的发展,以及建筑专业化分工越来越细,构配件的标准化和工业化生产,有关施工图的很多内容都可以化解为更细的专业从而由专业的公司与产品及施工技术相结合。因为设计单位不能指定产品,而施工总包方需要在图纸中明确详尽的材料、工艺及设备,很多重大工程在设计单位交付施工图之后,施工总包企业都会对图纸进行深化,因此施工深化图纸由施工单位负责的做法,在业界其实已是一种常态。
以上海为例,从金贸大厦开始,陆家嘴三栋高楼到近期的迪士尼等,外方进行设计方案,中方知名设计院做施工图,上海建工施工总包,建工设计院完成相当于施工图等量的施工深化设计。
更进一步的事实是,2007版的《施工总承包企业特级资质标准》要求“企业具有本类别相关的行业工程设计甲级资质标准要求的专业技术人员”。而2017年版的《施工总承包企业特级资质标准》,并未要求相应的技术人员,但是“取得施工总承包特级资质的企业可承担本类别各等级工程施工总承包、设计及开展工程总承包和项目管理业务”,由此可见,设计业务对施工总包企业开放早已做好铺垫。
◆ ◆ ◆ ◆ ◆
目的在于设计施工各自发挥优势

根据347号文,把施工图分离出去的目的有两方面:
一是要设计单位强化方案设计和扩大初步设计能力,拓展建设项目前期咨询和后期项目管理功能。
二是鼓励部分建筑设计企业与大型施工企业重组,发挥设计施工一体化优势。
而119号文只提了第一点,就是“同步开展建筑师负责制和全过程工程咨询试点。明确建筑师的权利和责任,提高建筑师的地位”。关于第二点,市场的理解则是“秃子头上的虱子”,是自然而然会产生的后果。
设计单位做工程总承包,编制施工图文件用不着“试”,试点只有一个理解就是“赋权”施工总包企业。事实上,虽然资质规定施工总包企业可以做设计,但是事实上并未真正大面积、常态化地开展设计业务,而此文则是一种号召和引导。
因此住建部的思路基本是明确的,即鼓励把工程总承包交给施工总包企业,而鼓励设计单位主攻全过程工程咨询和建筑师负责制。未来设计院和建筑师团队将以技术为优势在工程建设的全过程中参与,担当更多的咨询、管理职责,将当下“设计图纸”为成品改变为“房屋建筑”为成品,这将会极大地推动建筑设计单位的业务模式和服务模式的转型。
◆ ◆ ◆ ◆ ◆
既是话语权之争,也是双赢
设计与施工谁来牵头总包,一直有争议。根据设计单位理想化的理解,EPC就应该是“以设计院为龙头”,而事实上是“以设计为龙头”。
最近两年很多大型设计公司都在跃跃欲试牵头工程总承包,但并不顺利,因为在设计之外,工程实施阶段的管控,设计单位并不具备优势,基本做法是与大型的施工总包单位形成联合体。而住建部确定的EPC试点省份基本上也都是由施工主导。
文件一出台就有内行人评论说是“住建部被上海、深圳的施工企业忽悠的结果”,绝不排除这种可能。在话语权方面,设计与施工向来不是一个量级,让不懂工程管理的设计单位做总包,特级施工企业做分包,是可忍孰不可忍?把施工图放给施工单位表明,在EPC主权之争的战场上,第一个回合中设计单位略输一筹,施工总包企业会大概率胜出。
而对设计单位来讲也并不只有输,也许收获更大,如果做得好,这将是一个“双赢”的局面。
转型全过程之后,对于一个项目的深度参与,将能达到原设计费3-5倍的营收,设计人员将从画图“民工”转为“技术工头”,要对施工方的各种过程包括进度付款也要设计方签字确认,这将极大提升设计单位和建筑师在项目实施过程中的话语权,更好、更完整地实现设计初衷,地位必然会大大提升。
◆ ◆ ◆ ◆ ◆
是否突破法律界限

工程总包企业编制施工图这其中还有一个关键问题,对现行法规的突破。
设计方案大门是敞开的,不需要资质,设计资质的核心就是施工图设计。根据《建设工程勘察设计资质管理规定》,“取得建设工程勘察、工程设计资质证书后,方可在资质许可的范围内从事建设工程勘察、工程设计活动”。
那么施工单位如果没有设计资质,在当前的法律框架内,应该是不能从事施工图设计。虽然“取得施工总承包特级资质的企业可承担本类别各等级工程施工总承包、设计业务”,但并没有事实上取得设计资质证书。
另一方面,设计单位不能指定材料和设备,总包单位如果是设计院,那必须得要指定材料和设备。这样做究竟有否突破法律规定?也许需要澄清。
◆ ◆ ◆ ◆ ◆
行业大洗牌是“众矢”之的

如果问EPC总包和全过程工程咨询哪家强?最是一流开发商,只不过现在开发商根本不屑于抢这一点小芝麻。
如果哪家开发企业分出一支队伍做总包,不论设计还是施工企业,谁与争锋?
在这种情况之下的大洗牌也还是“戴着脚镣跳舞”,事实上各种“鼓励”以及“试点”举措的推出,是为最终放开准入门槛做铺垫,做好顶层设计和事中事后监督,一切让企业和市场自主选择。当然这需要一个过渡期,但其日标和指向却很明确。
注:来源于青年建筑,作者:李武英。
业务合作请联系QQ:1483501137


