点击上方“圳安居”,选择“关注”,并“设为星标”。土川为圳,圳安居是土川科技专注于深圳公租房、深圳保障性租赁住房、深圳安居房、深圳人才房、深圳共有产权房、及新政配售型保障房。保障房项目对应学位情况请关注公众号“圳先锋”!

据【土川科技】锋哥获悉:
1. 帆湾海寓安居房1151套,合格认购申请家庭共计11户,全是两房户型队列,选房时间为2025年10月25日下午,选房地址为广东省深圳市大鹏新区葵涌街道葵新社区银葵路8号帆湾海寓营销中心。
2. 海岸悦府、海乐华府四房人才房5套,终审合格认购申请家庭共计17户,选房时间为2025年10月26日,选房地址为深圳市南山区粤海街道深圳市安居集团住房销售服务大厅。
♪
官方通告原文
🔗https://zjj.sz.gov.cn/ztfw/zfbz/tzgg2017/content/post_12451070.html
标题:关于安居型商品房选房有关事项的通知(2025029-1批次)
🔗https://zjj.sz.gov.cn/ztfw/zfbz/tzgg2017/content/post_12451083.html
标题:深圳市住房保障署关于安居型商品房选房的通告(住保售〔2025〕029号批次)
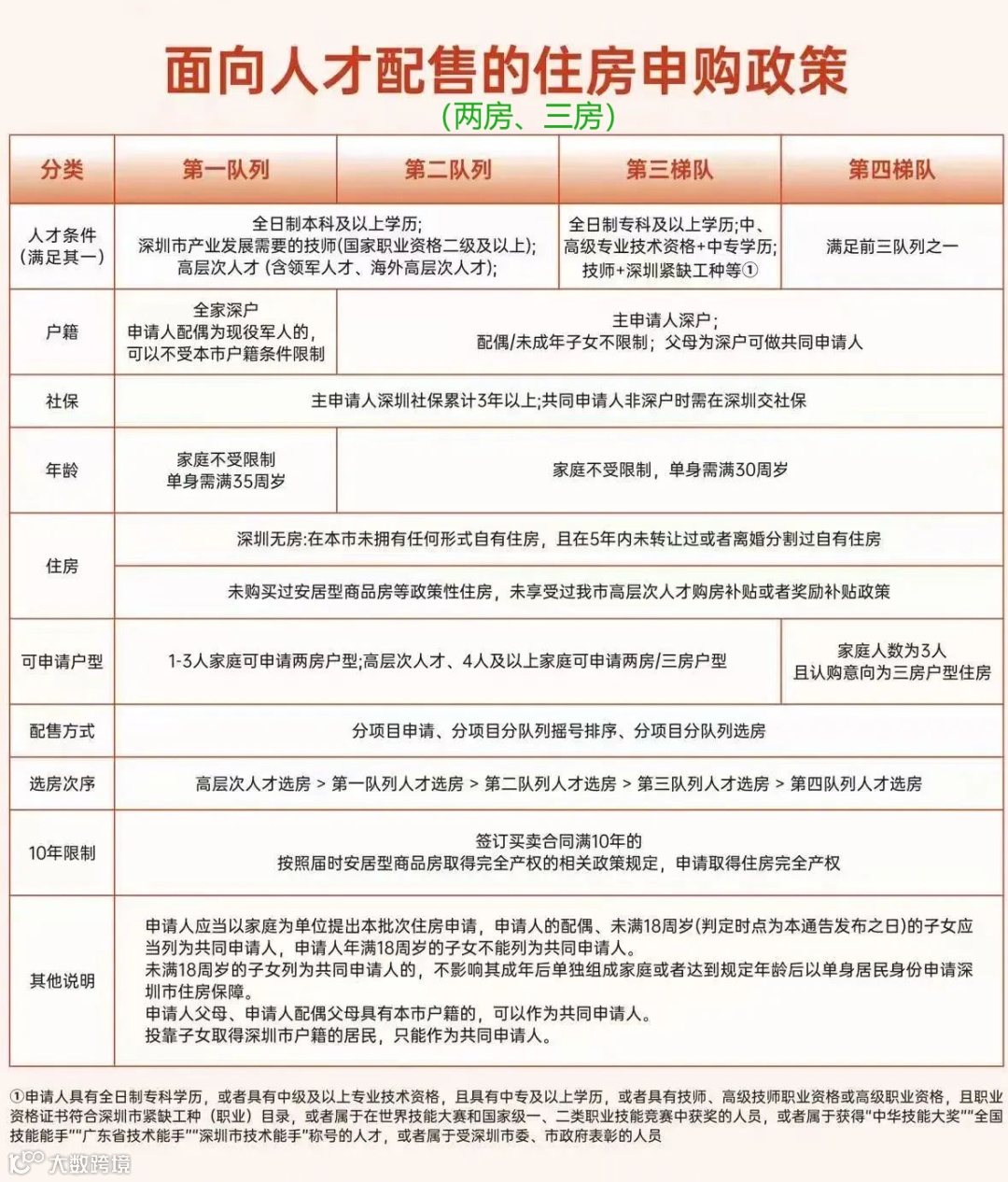
● 2024版深圳可售型人才住房申请条件、申请资料、配售流程
● 安居房人才房取得完全产权计算公式等政策全文
● 教育资讯深圳市
● 配售及配租中的楼盘对应学校
● 学位申请指南
● 转学插班指南
● 学区划分
● 积分办法
● 往年录取积分



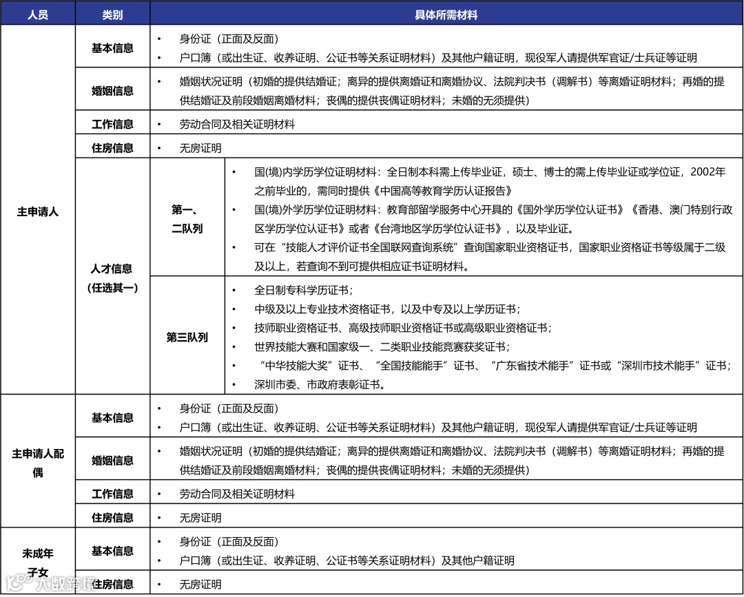
1.不动产查档单(无房证明)
2. 政策性住房信息结果单
3.社保查询
4.个人征信报告
5.学历证书查询
6.专业技术资格证书
人才房系统申请入口: 深圳住建局住房保障页面 https://zjj.sz.gov.cn/ztfw/zfbz/的 “面向人才配售住房申请”


特别说明:本文由【公众号•圳安居】编辑整理发布,转载请注明!
—————————————————————
来源:深圳市住建局教育局等政府网站和媒体
(如属原创侵权,请联系编辑删除相关内容)



【土川科技】深圳租房买房,找锋哥更实惠!
点击下方名片,关注

