
据【土川科技】锋哥获悉,深铁璟城第三批984套人才房2025年12月27日 选房,
缙熙园339套安居房2025年12月27日下午选房选房,
伟城贤德瑞府447套安居房2025年12月27日上午选房选房。
详情如下
深铁璟城三房户型队列的选房时间为2025年12月27日上午,两房户型队列的选房时间为2025年12月27日下午。
选房地址:广东省深圳市宝安区松福大道和朗碧路交汇处深铁璟城项目——25号体育馆。
本批次住房终审合格认购申请家庭共计770户。其中,两房户型第一队列终审合格认购申请家庭88户、第二队列终审合格认购申请家庭104户、第三队列终审合格认购申请家庭133户;三房户型第一队列终审合格认购申请家庭34户、第二队列终审合格认购申请家庭38户、第三队列终审合格认购申请家庭89户、第四队列终审合格认购申请家庭284户。
房源信息详见锋哥之前推文 申购有礼物!地铁口,宝中旁人才房最后一批正在申购,可预约看房
♪
官方通告原文
缙熙园项目安居型商品房,A队列(两房户型)入围认购申请家庭的选房时间为2025年12月27日下午;B队列(三房户型)入围认购申请家庭的选房时间为2025年12月27日下午。
选房地址:深圳市龙华区悦兴路168号缙熙园营销中心。
本批次住房合格认购申请家庭共计32户。根据《深圳市住房保障署安居型商品房配售通告》(住保售〔2025〕042号),确定A队列(认购两房户型的选房队列)入围认购申请家庭23户、B队列(认购三房户型的选房队列)入围认购申请家庭9户。
房源详情见锋哥之前推文 可预约看房!近4000套安居房申购中,21950元/平起
♪
官方通告原文
本批次住房合格认购申请家庭共计25户。根据《深圳市住房保障署安居型商品房配售通告》(住保售〔2025〕043号),确定A队列(认购两房户型的选房队列)入围认购申请家庭19户、B队列(认购三房户型的选房队列)入围认购申请家庭6户。
♪
官方通告原文
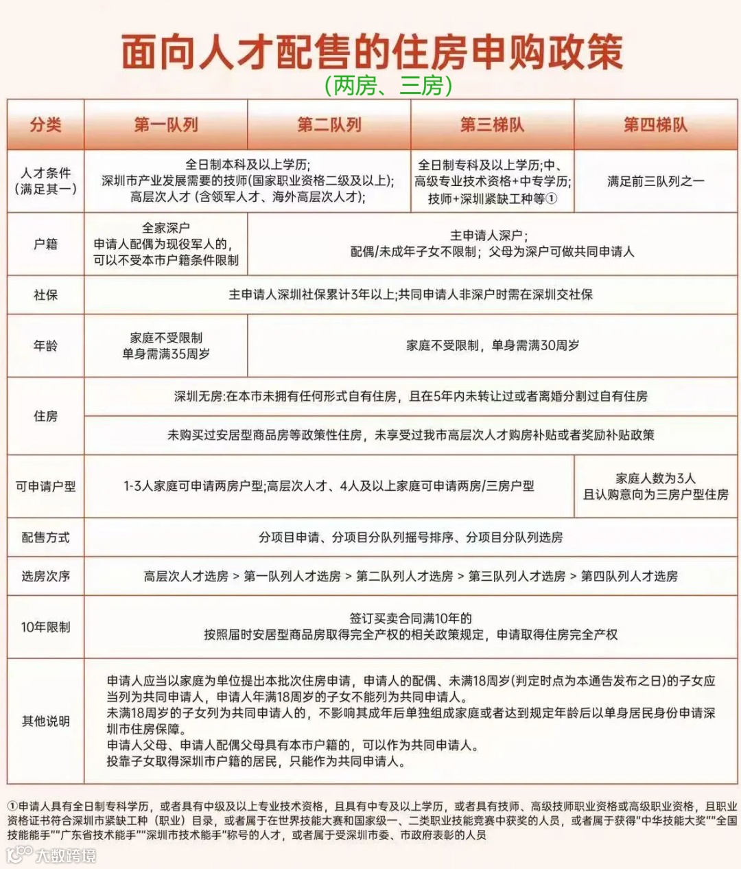
● 2024版深圳可售型人才住房申请条件、申请资料、配售流程
● 安居房人才房取得完全产权计算公式等政策全文
● 教育资讯深圳市
● 配售及配租中的楼盘对应学校
● 学位申请指南
● 转学插班指南
● 学区划分
● 积分办法
● 往年录取积分



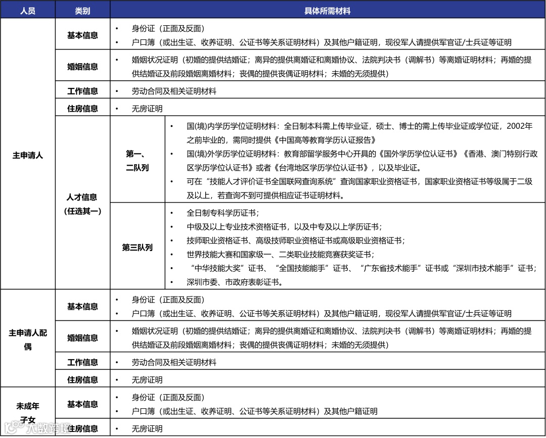
1.不动产查档单(无房证明)
2. 政策性住房信息结果单
3.社保查询
4.个人征信报告
5.学历证书查询
6.专业技术资格证书
人才房系统申请入口: 深圳住建局住房保障页面 https://zjj.sz.gov.cn/ztfw/zfbz/的 “面向人才配售住房申请”


特别说明:本文由【公众号•圳安居】编辑整理发布,转载请注明!
—————————————————————
来源:深圳市住建局教育局等政府网站和媒体
(如属原创侵权,请联系编辑删除相关内容)



【土川科技】深圳租房买房,找锋哥更实惠!
点击下方名片,关注

