
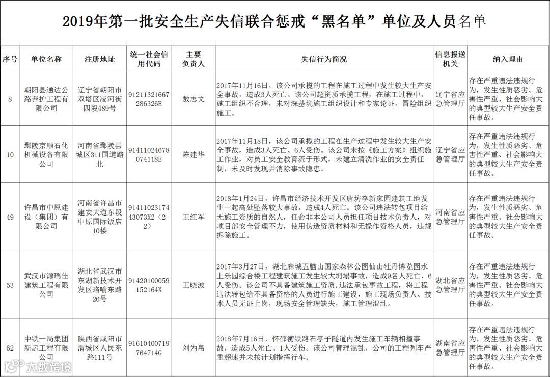
日前,应急管理部公布了2019年第一批安全生产失信联合惩戒“黑名单”,131家生产经营单位及其有关人员上榜。其中,涉及建筑业企业17家。
小编整理了“黑名单”中的建筑业企业:
同样在近日,应急管理部于官网发布了《安全评价检测检验机构管理办法》,自2019年5月1日起施行。《办法》对安全评价机构注册安全师的比例作出了新要求。
(四)承担单一业务范围的安全评价机构,其专职安全评价师不少于二十五人;每增加一个行业(领域),按照专业配备标准至少增加五名专职安全评价师;专职安全评价师中,一级安全评价师比例不低于百分之二十,一级和二级安全评价师的总数比例不低于百分之五十,且中级及以上注册安全工程师比例不低于百分之三十;
(三)承担单一业务范围的安全生产检测检验机构,其专业技术人员不少于二十五人;每增加一个行业(领域),至少增加五名专业技术人员;专业技术人员中,中级及以上注册安全工程师比例不低于百分之三十,中级及以上技术职称比例不低于百分之五十,且高级技术职称人员比例不低于百分之二十五.
来源:建筑时报
本文系转载,文章内容仅代表作者观点,版权归原作者所有,如有侵权,请联系删除,我们会在第一时间处理


