
春节期间,上千业主联名举报因山东济南市融汇城玫瑰公馆2期1-4号楼之间车库坍塌,经委托第三方机构检测发现1-6号楼主体也存在相关质量问题。业主几番维权无果,以下为提供的6栋楼主体和地下车库的第三方检测报告和一份公开上访信。
关于济南融汇城玫瑰公馆二期建筑质量问题的
公开上访信
尊敬的领导:
我们是济南融汇城玫瑰公馆二期的购房者,向政府反映重庆融汇地产集团旗下山东融汇文创置业有限公司在本项目建设中存在质量不合格,监督部门监管不到位的问题。
2018年10月5日左右,玫瑰公馆二期约900m2的地下车库顶盖因建筑等质量问题整体坍塌,所幸未得知有人员伤亡。开发者对此隐而不发,在购房者要求和追问下,开发商委托的山东省建筑科学院建筑工程质量监督检测中心于2018年11月1日给出了了地下车库塌方的检测报告结论:混凝土基础不密实是事故原因之一。2018年12月3日该期项目6栋楼主体结构检测报告出炉,报告结论保守的指出:部分施工质量不符合原设计和相应规范设计要求。
报告中具体数据要比结论严重,而实际情况要比数据更糟糕!
以#3楼为例,基础承台及上部防水混凝土质量抽检8项中4项不合格(含摔断);–2至32层混凝土强度:剪力墙,梁、板无一层全都合格;截面尺寸及钢筋配置:负二层至32层,约一半不合格;层高、轴线位置楼房主体结构都存在严重不合格情况。此外,在车库塌方事故现场以及楼房主体检测时发现断裂的混凝土内掺杂饮料瓶,钢筋稀疏、混凝土松散等严重问题。#3楼报告中69处外部可见缺陷中52处属于严重缺陷!
该项目所有建筑为重庆融汇地产所注资公司——重庆市佳诺建筑工程有限公司。
以上实证,暴露了该项目存在建筑质量不合格,监督不到位,整体质量无保障等问题。面对检测结果和楼盘质量,开发商与2019年1月6日发表公告:向业主免费赠送车位,诱导购房者在加固方案送审之前签订补充协议,但在随后的补充协议附加多条霸王条款和不明确规定,严重侵害购房者权益。另外,开发商在购房合同后隐藏附加协议,如将交房条件之一的《分期综合验收备案证明》改为《建设工程竣工备案表》,以格式条款为由,误导购房者签字。
如此严重的楼体质量在交付后将存在严重的安全隐患,加固等方案无法解决本质缺陷!那时的维权又如何挽回本来鲜活的生命!在融汇城买房子的,有参加工作不久的年轻人,有省吃俭用大半生、等着给孩子当婚房的白发老人…房子,是这几千个家庭的血汗和希望!而如此枉顾人民生命安全、漠视政府监管、践踏国家法律尊严,与党的执政为民理念背道而驰的肇事者怎么能置身法外,安之若素?
鉴于玫瑰公馆目前存在问题,我们请求相关部门为我们1000多户家庭的生命安危考虑,维护政府权威,为百姓做主。彻底追查建设单位、施工单位、监理单位、监管部门的主要责任;全面调查实际施工人员的资质,是否按图施工、行贿受贿、记录造假,原材料质量以及其他所有建筑主体实际质量问题;同时,我们请求政府敦促开发商对所存在质量问题、所造成的后果,向购房者去除违规条款,作出公正赔偿、退款、道歉等;公开调查过程,对相关责任单位和个人予以严厉处罚。
致谢!
敬盼回音!
融汇城玫瑰公馆二期全体购房者
2019年2月11日
建设单位:山东融汇文创置业有限公司
设计单位:上海经纬建筑规划设计研究院有限公司
监理单位:山东建院工程监理咨询有限公司
施工单位:重庆市佳诺建筑工程有限公司
开发商说明文件及协议



据业主称,时至今日没人跟业主解释,混凝土质量不合格是什么原因,也未见相关机构介入调查。只是在1月中旬出了补充说明称,定于2月25号前签字的送车位,之后的不送车位。这或为开发商利用送车位来诱导业主签字同意加固。其所谓的解决方案就是:加固+免费赠送产权车位或者人防车位使用权,交付时间延期至2020年6月30日。
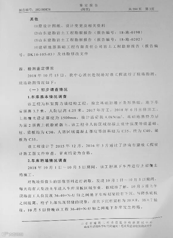
从业主提供的山东省建筑工程质量监督检验测试中心山东省建筑科学研究院建筑工程质量监督检验测试中心对济南市融汇城玫瑰公馆2期6栋封顶后进行装饰施工的33层楼的检测报告中可以看到,1-6号楼均存在混凝土强度不达标等质量问题。
车库鉴定报告
(部分页)









由第三方独立检测机构出具的检测报告 由业主提供
1号楼鉴定结论页

由第三方独立检测机构出具的检测报告
由业主提供
以3号和4号楼为例 鉴定结论中第(二)条均显示,该工程所检测项目中,部分施工质量不符合原设计和相应规范的要求。
3#楼鉴定报告



由第三方独立检测机构出具的检测报告
由业主提供
4#楼鉴定报告





由第三方独立检测机构出具的检测报告 由业主提供
4#楼鉴定报告





由第三方独立检测机构出具的检测报告
由业主提供
以4号楼为例,6~14层,15-23层,24-26层,30-33层,都存在大面积混凝土强度不合格!!!混凝土c40强度达到19.7,c30强度达到10.8,16.1等。
↓↓↓点击视频浏览
事情起源于2018年10月5日,正在施工的融汇城玫瑰公馆二期地下车库突然坍塌,融汇城方面除了按照监管部门要求出具书面报告进行整改外,并没有向业主透漏车库坍塌的信息,业主也是在媒体报道后才得知此事,进而对楼体施工质量产生了怀疑故而向开发商提出委托第三方机构鉴定。
坍塌的地库



图片由业主提供
地下车库坍塌事件过去两个多月之后,2018年12月17日,融汇城·玫瑰公馆二期B2地块的6座在建住宅楼主体结构鉴定报告出炉,又一次引发了业主对融汇城二期住宅质量的质疑,因为鉴定报告中提到的“桩身缺陷、混凝土强度不合格”等字眼,让已经购房的业主“无法接受”。
与此同时,融汇城二期业主的维权已经在同步进行中了。根据业主的说法,1月3号开发商承诺出解决方案。但是1月3日开发商现场公示仅允诺的对主体楼栋进行加固,并赠送业主车位产权或无偿转让车位使用权(人防车位)。对于这个承诺业主并不满意,尤其是在项目试图掩盖车库坍塌事件、检测主体结构质量再出问题之后,业主对开发商的信赖程度再打折扣,纷纷疾呼“我们要退房”。

图片由业主提供
据了解,济南市融汇城玫瑰园公馆二期B2地块项目背后的“故事”不仅仅是这几幢楼。本月初,山东省住建厅通报的2019年第二批住建领域拖欠建筑农民工资的三起典型案例中,济南市融汇城玫瑰园公馆二期B2地块项目赫然在列。其描述为该项目建设单位、总承包企业同属重庆融汇置业旗下单位,因该项目前期发生车库坍塌事故,工程质量存在问题,导致建设单位不愿支付施工单位工程款,施工单位以工程发生坍塌事故为由,不愿支付劳务公司劳务费, 拖欠农民工工资约1000多万元,导致农民工集体上访。

资料来源山东省住建厅
安居乐业是老百姓的终极梦想,是国家领导人强调的民生工程,但是近两年屡见建筑质量问题引人深思,甚至有些质量问题让业内人士看了都感到震惊!
来源:水泥人网、山东省住建厅
本文系转载,文章内容仅代表作者观点,版权归原作者所有,如有侵权,请联系删除,我们会在第一时间处理


