
2018年11月12日,位于广东省中山市古镇镇东岸西路的昇海豪庭(又称古镇万科城)工程发生地下室顶板局部坍塌事故。
2019年2月1日,中山市安全生产监督管理局公示了《中山市古镇镇昇海豪庭一期2标段“11·12”坍塌事故调查报告》,对该起备受关注的事故进行了详细说明。

官方公示截图
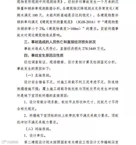
根据报告调查结果,该事故未造成人员伤亡,直接经济损失278.5449万,是一起一般生产安全责任事故。
事故直接原因:
设计安全储备不足,对施工荷载不利工况考虑不足,防连续倒塌措施不强;覆土施工超载导致托板与顶板交界处发生冲切破坏是地下室顶板坍塌的直接原因:
1.设计荷载分项系数、板柱节点形状和尺寸、托板尺寸不符合相关规定。
2.坍塌地下室顶板的柱上板带抗弯不满足承载力要求,顶板抗冲切不满足承载力要求。
事故间接原因:
1.设计单位未按照国家有关建设工程设计文件编制深度要求编制工程设计文件;未在施工图设计文件中向建设、施工单位充分说明设计意图,未就无梁楼盖施工、使用过程的荷载限值向各方责任主体单位进行技术交底。
2.土石方施工单位未按照工程设计图纸施工,编制的专项施工方案不符合施工技术标准要求且未按专项施工方案组织施工。
3.建设单位违法将基础土石方工程肢解发包,导致建设项目管理混乱;未按规定组织技术交底;在施工过程中,未履行质量安全管理职责,对多个施工单位同时施工未实施有效管理和总协调,以包代管,造成管理主体责任不明确。
建议处理结果:
4人被停执业资格一年,相关负责人同时被处理:
(一)对设计单位和相关人员的处理。
设计单位未按照国家规定的建设工程设计深度要求编制设计文件,设计深度仅为临界值,且未充分说明设计意图以及进行技术交底,对事故发生负有责任。
建议对设计单位及相关责任人进行处理;建议由市住建局提请省住建厅对注册结构工程师胡某健停止执业资格一年的处罚。
(二)对土石方施工单位和相关人员的处理。
工程队未按照工程设计图纸施工,编制的专项施工方案不符合施工技术标准要求且未按专项施工方案组织施工,对事故发生负有责任,建议进行行政处罚。
(三)对建设单位和相关人员的处理。
建设单位未按规定组织技术交底,在缺乏总承包单位技术把关和管理的情况下,未做好总协调管理,导致直接发包的土石方工程施工缺乏有效管控,造成覆土施工超载,对事故发生负有责任,建议对公司及其负责人黄某进行行政处罚。
(四)对审图单位和相关人员的处理。
建议对审查公司及其负责人卢某辉和审图人员蔡某飞进行行政处罚;对公司注册结构工程师蔡某飞提请省住建厅对其停止执业资格一年的处罚。
(五)对施工总承包单位和相关人员的处理。
对公司及项目负责人王某兵进行行政处罚;对公司注册建造师王某兵提请省住建厅对其停止执业资格一年的处罚;对公司及相关责任人进行处理。
(六)对监理单位和相关人员的处理。
对监理公司及总监理工程师杨某才进行行政处罚;对公司注册监理工程师杨某才提请省住建厅对其停止执业资格一年的处罚;对公司及相关责任人进行处理。
轰动一时的事故:中山万科城2000㎡的坍塌
11月12日13时50分许,昇海豪庭(又称古镇万科城)工程发生地下室顶板局部坍塌事故,坍塌面积2000㎡。
随后,中山市古镇镇官方政务公众平台“灯都古镇”发布的通报称,“经初步调查分析,坍塌原因是填土作业人员违反操作规程,且大型满载平板车停放不当,导致顶板过于集中荷载,造成局部坍塌。经专业人员利用生命探测装置实地勘察,确认该事故没有造成人员伤亡。“

事故现场图片
事故发生后,工地全面停工并封锁,古镇住建局下发停工通知书,要求工地全面停止施工并进行安全隐患排查,邀请省质检站对工程进行鉴定,并委托第三方权威专业检测机构对工程进行全面检测并出具检测报告。而项目售楼部,则聚集了不少前来了解情况的业主。
航拍图片显示,原本应为平整的地下室顶板,因坍塌形成了褐黑色的方形区域,临近的三面建筑是在建住宅。
触目惊心的现场实拍:
褐黑色区域为塌陷的地下室顶板
临近的三面建筑是在建住宅
▼
现场图片一
▼

现场图片二
▼

据了解,涉事工程是住宅小区项目,占地面积约14万米,位于古镇镇海洲广中江高速口旁,规划建设约3300户。由万科企业股份有限公司参与开发,中天建设集团有限公司施工。
附:事故调查报告全文

















来源:中山市安监局网站、南方+,整理:监理工程师
本文系转载,文章内容仅代表作者观点,版权归原作者所有,如有侵权,请联系删除,我们会在第一时间处理


