
2025年,深圳市在安居房供应方面持续发力,为市民提供了丰富多样的住房选择。从已公布的安居房供应清单来看,多个区域的安居房项目纷纷登场,且不少项目多次配售,充分满足了不同市民的安居需求。
区域分布广泛,满足多元区位需求
此次供应的安居房项目遍布深圳多个区域,包括龙岗、光明、坪山、宝安、龙华、南山、盐田、大鹏新区等。这种广泛的区域分布,使得不同工作地点、生活需求的市民都能找到适合自己的安居之所。例如,龙岗区作为深圳的重要发展区域,有龙栖华府、宝荷欣苑等多个项目供应,为在龙岗及周边区域工作的市民提供了便利的居住选择;南山区的山樾湾花园则凭借其优越的地理位置和完善的配套设施,吸引了众多市民的关注。
项目多次配售,增加购房机会
值得注意的是,清单中不少项目出现了多次配售的情况,如南山区的山樾湾花园、大鹏葵涌的帆湾海寓、坪山坑梓的安居梓和苑等。这一现象表明,一方面,这些项目受到了市民的广泛欢迎,市场需求较大;另一方面,也体现了政府为满足市民住房需求,积极协调资源,增加房源供应的努力。对于购房者来说,项目多次配售意味着有更多的机会选择心仪的房源,可以根据自己的实际情况和需求,在不同批次中选择合适的户型和楼层。
户型多样,适配不同家庭结构
在户型方面,各项目提供了丰富的选择,涵盖了两房和三房等多种户型。以龙栖华府(第一批2栋)为例,其供应的两房套数为1932套,三房套数为828套,能够满足不同家庭结构的需求。对于新婚夫妇或单身人士来说,两房户型可以提供足够的居住空间;而对于有子女的家庭,三房户型则更能满足家庭成员的居住需求。此外,不同项目的户型设计也各具特色,注重空间的合理利用和居住的舒适性。
价格差异明显,兼顾不同消费层次
均价方面,各项目存在一定的差异。装修房价格从光明马田瑞璟公馆的22251.81元/㎡到南山区山樾湾花园的42640元/㎡不等,毛坯房价格则有大鹏葵涌帆湾海寓的14880元/㎡等。这种价格差异主要受到项目地理位置、配套设施、装修标准等多种因素的影响。价格较低的项目为经济条件有限的市民提供了实现安居梦想的机会,而价格较高的项目则凭借其优质的地理位置和完善的配套设施,满足了部分市民对高品质居住环境的需求。
交房时间明确,便于购房规划
清单中明确标注了各项目的交房时间,既有现房项目,也有预计在2025年至2026年交房的项目。这对于购房者来说非常重要,他们可以根据自己的住房需求和时间安排,选择合适的项目。对于急需入住的市民,可以选择现房项目;而对于有一定时间缓冲的市民,则可以选择期房项目,提前规划自己的购房和入住事宜。
特别说明:本文由【公众号•圳安居】编辑整理发布,转载请注明!
—————————————————————
来源:深圳市住建局教育局等政府网站和主流媒体
(如属原创侵权,请联系编辑删除相关内容)
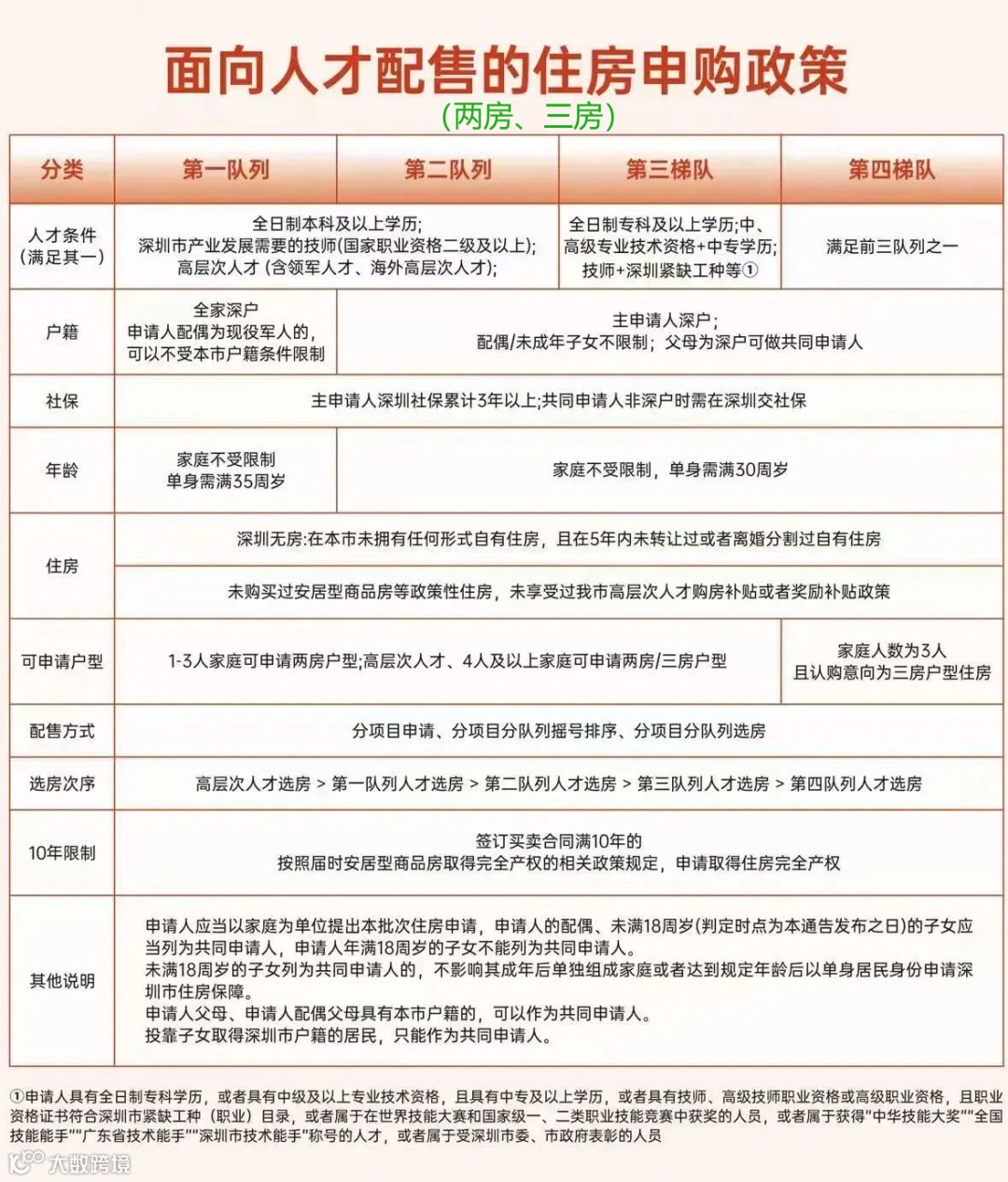
● 2024版深圳可售型人才住房申请条件、申请资料、配售流程
● 安居房人才房取得完全产权计算公式等政策全文



人才房系统申请入口: 深圳住建局住房保障页面 https://zjj.sz.gov.cn/ztfw/zfbz/的 “面向人才配售住房申请”


● 安居房取得完全产权计算公式等政策全文

(安居房第二、三队列仅限开库项目)
安居房系统申请入口: 深圳住建局住房保障页面 https://zjj.sz.gov.cn/ztfw/zfbz/的 “安居型商品房”下 “安居型商品房认购申请”


● 深圳市共有产权住房管理办法

● 深圳市配售型保障性住房管理办法

1.不动产查档单(无房证明)
2. 政策性住房信息结果单
3.社保查询
4.个人征信报告
5.学历证书查询
6.专业技术资格证书
【圳安居】深圳租房买房,找锋哥更实惠!
点击下方名片,关注

