
进入2019年3月份,各地已经陆续公布异地“挂证”存疑名单。名单有太多份,有些是通过内部系统群直接下发,有些是官网直接公布挂证存疑名单。
汇总下目前严查的情况:
目前全国大致疑似挂证总人数在上百万之巨,
估计未来在150万左右
江苏20多万;
河南13.8万,
广东12.8万;
山东10.5万
山西5.2万;
辽宁5.3万;
黑龙江4万多;
吉林3万多;
江西目前南昌21515人(达江也上榜?)、赣州6274名建造师、吉安、萍乡已经爆出,具体没算。
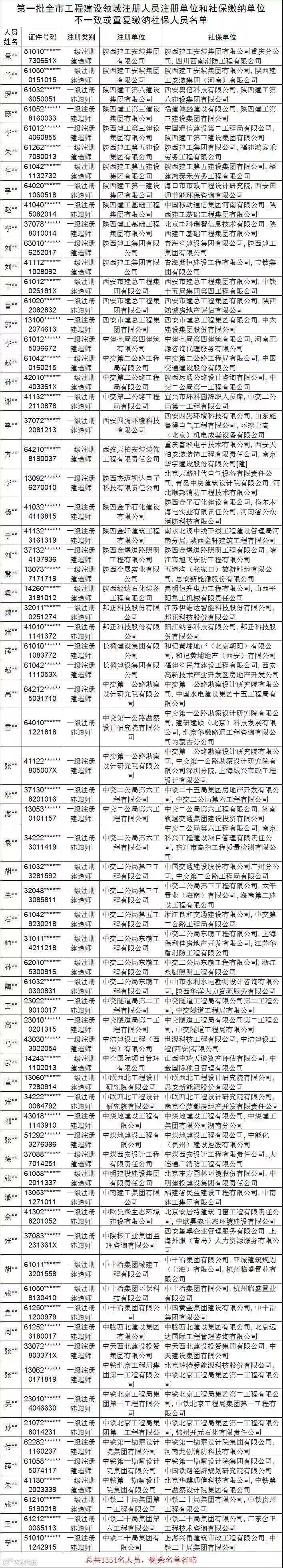
西安1858名(二批)、1354名(首批)。
浙江和上海和福建已经短信通知相关人员,在注册人员管理系统上查询注册社保问题。

山西省的名单:
这个名单涉及到一、二级建筑师、一级二级结构师、监理工程师等注册人员,问题为:多家社保、社保不一致和无社保。而名单直接公布的注册人员共有52229人。数量上也与辽宁省相比拼了。其中按专业类型划分:一级建筑师310人,二级建筑师361人,一级结构师498人,二级结构师180人,电气工程师366人,公用设备师440人,土木工程师237人,注册化工师63人,一级建造师8084人,二级建造师34840人,监理工程师4303人,造价工程师2547人,数量上看,建造师依然是严查重灾区;

下面是名单截




山东省的名单:
这个名单涉及到一、二级建筑师、一级二级结构师、监理工程师等注册人员(未有造价工程师),问题为:多家社保、社保不一致和无社保。而名单直接公布的注册人员共有105872人。没错,小编没写错,是10万多人,吓死你没。其中按专业类型划分:一级建筑师737人,二级建筑师558人,一级结构师1165人,二级结构师419人,电气工程师964人,公用设备师1097人,土木工程师483人,注册化工师376人,一级建造师17655人,二级建造师75489人,监理工程师6929人,造价工程师未出,数量上看,建造师是严查重灾区;

相关名单截图如下:





2019年2月26日南昌市住建局官网发布《关于核查社保存在问题(重复注册)的注册建造师(注册监理工程师)情况的通知》,该通知附件公布了《南昌市注册建造师(监理工程师)社保存在问题人员名单》
这个名单涉及到一、二级建造师、监理工程师注册人员,问题为:多家社保、社保不一致和无社保。而名单直接公布的注册人员共有20050人。没错,小编没多打一个零,是两万多人。

...

小编只截取部分名单供参考官方通知网址:
http://jw.nc.gov.cn/nccxjswyh/tzgg/201902/a57d1df71ae341f6954429fb400780dd.shtml

2019年2月22日西安市城乡建设委员会官网发布《第二批全市工程建设领域注册人员注册单位和社保缴纳单位不一致或重复缴纳社保人员名单》,第二批共1858名人员。问题为:社保单位与注册单位不一致;
2019年2月02日西安市城乡建设委员会官网发布《第一批西安市工程建设领域注册人员注册单位和社保缴纳单位不一致或重复缴纳社保人员名单》,第一批共1354名人员。问题统一为:多家社保。
西安市第一批和第二批挂证存疑名单人员合计3212人员。
第一批名单官网通知网址:
http://sjw.xa.gov.cn/ptl/def/def/index_1286_5119_ci_trid_3080890.html

第二批名单官网通知网址:
http://sjw.xa.gov.cn/ptl/def/def/index_1286_5119_ci_trid_3104818.html


不仅辽宁、西安、湖北、河南省,其他省市在春节前,已有央企和国企也拿到了自己企业的名单,人员信息一览无余。所有这些名单都包括了:“社保不一致”,“无社保”“多社保”等各种疑似人员。对此,实际处理情况也是复杂的,毕竟有些大的企业,有子公司,短期内如何处理,肯定要有一个细化的方案,以后办事大厅估计又该排队注销。而私企此时也无法继续淡定,观望下去了。及早做准备;还有名单充分证明跨省跨市多交社保也不可行了,社保信息已经全国联网,无社保也不可行,唯有唯一社保、注册单位与缴纳社保单位统一才是长久之计。
最重要的是这条信息:住建部3月份将发布第二批与公积金对接后的名单!据说对接公积金的目的是针对公务员和事业编制,也就是查处名单中的无社保问题。
近日,河南省公布了首批《工程建设领域注册人员注册单位和社保缴纳单位不一致或重复缴纳社保人员名单》,共7611名社保存疑人员,其中一建注册建筑师443人、一级结构师791人、二级建筑师689人,二级结构师419人,电气工程师530人,公用设备师548人,注册土木工程师234人,注册化工工程师145人,注册造价师3812人(人数最多)。第一批还未涉及人数最多的注册资格。一级建造师、二级建造师、注册安全工程师、注册消防工程师等注册资格,暴风骤雨才刚开始,据说广东有12万之巨

河南通知
转发通知:根据河南省厅通知,目前住建部已经将河南的二建、一建(含临时建造师)、监理工程师等注册人员注册单位与社保单位不一致的嫌疑名单全部发来了,共涉及我省13.8万人,这是住建部用大数据库检索出来的,请各公司认真核对各自注册人员社保情况,上级要求三月份整改完毕,请大家重视。
相关人员名单部分截图如下



重磅消息!辽宁省挂证名单已出。据网友爆料,有5万多人,不止包含勘察设计类,一建、监理等等,并且包含“二级建造师”,而且还包含“二级临时建造师”。这打破了二级建造师不在自查范围之内的传言,名单还缺造价工程师,估计将来还会补充。并且,不止国企和央企,还有私企!!也打破了私企不在这次自查范围内的传言。看来私企这次也要颤抖了。这也证实之前公众号文章所说的:“查社保软件已经下发到了省建设厅”。看来一切不是空穴来风,皆有预兆。

名单部分截图如下


通过以上名单,我们发现,虽然是陕西省西安市公布的名单,但很多社保交纳信息来自于不同省份,所以不难得出以下结论:
社保统一由税务机关征收后,社保缴纳信息已真正实现了全国联网,要查询出一级建造师等人员注册单位与社保缴纳单位是否一致,真的是很简单的事情了!
住建部已经对注册人员的社保数据进行了比对,有人提出:如此大量的比对任务短期内是否可以完成?其实,在大数据时代,这些都分分钟搞定。
另外,近期很多企业组织员工进行个税APP填写申报,部分持证人员注册了该APP后却发现,除了本职单位外,挂靠单位竟然也出现在了任职受雇单位列表中,一人受雇于多个单位的情况一览无余。这对于挂靠人员来说无异于“晴天霹雳”,其实在你靠“挂证”安心躺着赚钱时,有关部门已经在“布局”。以后或将会有“挂证”排查动态核查机制,就如同每季度或者每月核查一样。
“挂证族”到底能不能注册个税APP呢?答案是:完全可以。实际上,注不注册都一样。因为个税APP里的受雇单位信息都是根据你输入的个人信息自动匹配的。也就是说,全国税务系统里早已储存了你受雇于其他单位的情况。要记住,在这大数据时代,查“挂证”会难么?
无论是哪个市的通知名单中,基本上大部分人员涉及到异地社保不一致或重复缴纳问题,这已经说明有关部门早就掌握了查处异地挂证的手段。
通知也都提到过一句:社保有问题的建造师名单是在全国建筑市场监管公共服务平台上下载的,名单数据发布日期都是2019年01月21日。
这些信息已经说明:社保缴纳信息已真正实现了全国联网,四库一平台现在就有现成的全国各地的“挂证”存疑名单供各地方主管部门下载。
山雨将至,寒风满楼
挂证人员“要么人证合一,要么尽快注销”
“挂证”没被查很只是官方还没排查到,既然各地手里都已经有“挂证”存疑名单了,那么排查时间的工作不会太难进行。
目前各地都已开展工程建设领域专业技术人员职业资格“挂证”等违法违规行为专项整治行动。
处罚
针对个人:
撤销其注册许可;
3年内不得再次申请注册;
记入不良行为记录并列入建筑市场主体“黑名单”;
针对国家机关和事业单位人员:
撤销其注册许可;
3年内不得再次申请注册;
记入不良行为记录并列入建筑市场主体“黑名单”;
通报其实际工作单位和有关国家监察机关;
针对企业:
予以通报;
记入不良行为记录,并列入建筑市场主体“黑名单”,向社会公布;
针对中介等机构:
吊销人力资源服务许可证;
行政处罚;
“挂证”专项整治对于个人的影响:
目前建筑市场中存在四类人:有证的业内人士、无证的业内人士、有证的非业内人士、无证的非业内人士。对这四类人,小编的建议如下:
1、无建造师证书的业内人士
未来在工程行业没建造师证书,真的不太好混了,目前《注册建造师管理规定》(部令第153号),要求:未取得注册证书和执业印章的,不得担任大中型建设工程项目的施工单位项目负责人,不得以注册建造师的名义从事相关活动。
而在《注册建造师管理规定》(征求意见稿)中明确:工程施工项目负责人和技术负责人必须由本专业注册建造师担任。正常情况下,未来没有取得注册建造师证书的就不能担任项目负责人了。
这类人士,建议还是要想办法、抽出时间取得建造师证书,这样的话,身价会立即获得提升。
2、有建造师证书的业内人士
香饽饽!这类人士将是绝对的香饽饽!住建部也强调:重点加强对项目经理是否持注册建造师证书上岗、在岗执业履职等行为的监督检查,对违法违规的企业和注册建造师进行严厉处罚。
在各级主管部门的严管之下,目前建筑市场中“无证的业内人士”、“有证的非业内人士(挂证)”在项目上担任项目经理的情况必将大量缩减,挂证最新内幕消息,微信搜索关注微信公众号:建筑业那点事儿。项目上将出现对拥有注册建造师证书又真正干工程的项目经理大量需求。水涨船高,相信这类项目经理的收入也必将看涨,“钱”途一片光明!
3、有证的非业内人士
现在已有建造师证书且纯粹为了挂证的同仁,要清楚项目风险大,而且现在实行的是项目终身负责制,挂证务必谨慎,项目一旦发生事故,项目经理可能面临刑罚、坐牢。
建议不挂为好,不要图小利而失去个人未来,尤其是政府、国企上班的人员!
4、无证的非业内人士
纯粹为了挂证而考建造师的,建议不要考了,把精力花到其他地方去,否则得不偿失。
“挂证”专项整治对于企业的影响:
这次专项整治,短时间内将出现证书紧缺情况,也就是说2019年或将是证书紧缺的一年,证书使用成本将进一步提高。未雨绸缪,建筑企业提前做好准备,不要让证书成为企业发展的绊脚石。

2019年2月2日,住房和城乡建设部下发《关于做好工程建设领域专业技术人员职业资格“挂证”等违法违规行为专项整治工作的补充通知》。根据通知,明确:
自查自纠期限延长至:2019年3月31日。
全面排查时间顺延至:2019年8月底。
指导督促时间顺延至2019年11月底。
这也就是说挂证人员以及单位的自救时间还有不到两个月,住建部通知也明确了存在相关问题的人员、单位,在自查自纠期间,对整改到位的,可视情况不再追究其相关责任。
无论是原《通知》还是《补充通知》,主管部门查“挂证”最主要手段之一是:
社会保险缴纳单位与注册单位是否一致!
住建部相关文件原文

住房和城乡建设部办公厅关于做好工程建设领域专业技术人员职业资格“挂证”等违法违规行为专项整治工作的补充通知
各省、自治区住房和城乡建设厅,直辖市住房和城乡建设(管)委,北京市规划和自然资源委,新疆生产建设兵团住房和城乡建设局:
为妥善解决工程建设领域专业技术人员职业资格“挂证”等违法违规行为专项整治工作中出现的问题,更好推进专项整治工作,经商人力资源社会保障部、工业和信息化部、交通运输部、水利部、铁路局、民航局,现就有关事项补充通知如下:
一、对实际工作单位与注册单位一致,但社会保险缴纳单位与注册单位不一致的人员,以下6类情形,原则上不认定为“挂证”行为:
1.达到法定退休年龄正式退休和依法提前退休的;
2.因事业单位改制等原因保留事业单位身份,实际工作单位为所在事业单位下属企业,社会保险由该事业单位缴纳的;
3.属于大专院校所属勘察设计、工程监理、工程造价单位聘请的本校在职教师或科研人员,社会保险由所在院校缴纳的;
4.属于军队自主择业人员的;
5.因企业改制、征地拆迁等买断社会保险的;
6.有法律法规、国家政策依据的其他情形。
二、除上述规定情形外,其他存在社会保险缴纳单位与注册单位不一致的人员,应当按照《住房城乡建设部办公厅等关于开展工程建设领域专业技术人员职业资格“挂证”等违法违规行为专项整治的通知》(建办市〔2018〕57号)规定,在自查自纠阶段予以整改。因客观原因暂无法完成整改的,应当及时以书面形式向注册所在地省级住房和城乡建设主管部门说明原因并承诺整改期限,整改期限原则上不得超过规定自查自纠整改时间1个月。逾期仍未改正的,按“挂证”行为处理。
三、注册单位或个人一方反映与另一方不存在聘用关系,而另一方不予配合办理注销或变更手续的,省级住房和城乡建设主管部门可依据一方申请及其提交的解除劳动合同书面证明、劳动仲裁、司法判决等材料,直接办理注销手续。对于无法提供上述材料的,省级住房和城乡建设主管部门可依据一方申请将相关人员列为注册状态异常,并向社会公示。
使用被标注为注册状态异常人员参与工程投标的,有关单位应当要求其本人到场;申请企业资质的,资质审批部门应重点核查;对于正在担任工程建设项目相关负责人的,应由工程项目所在地县级以上有关主管部门进行现场核查。
自查自纠工作结束后,将对仍被标注为注册状态异常人员进行重点排查处理。
四、为解决自查自纠阶段发现的问题,我部决定将自查自纠期限延长至2019年3月31日。同时将建办市〔2018〕57号文件规定的全面排查时间顺延至2019年8月底,指导督促时间顺延至2019年11月底,其他有关工作要求的时间节点依次顺延。
五、各省、自治区、直辖市住房和城乡建设主管部门要通过全国建筑市场监管公共服务平台下载注册人员数据,会同人力资源社会保障、交通运输、水利主管部门,以及省级通信管理局、各地区铁路监管局、民航管理局,核实社保缴纳单位与注册单位不一致的注册人员情况,对照本通知第一条所列的6种情形建立清单目录,作为自查自纠情况报告的附件;对属于其他情形的,应督促相关单位和个人加快整改。各部门要加大宣传力度,通过多种途径解释有关政策。在执行过程中,如有其他问题,应报我部建筑市场监管司。
中华人民共和国住房和城乡建设部办公厅
2019年2月2日

住房城乡建设部办公厅等关于开展工程建设领域专业技术人员职业资格“挂证”等违法违规行为专项整治的通知
建办市〔2018〕57号
各省、自治区、直辖市、新疆生产建设兵团住房城乡建设、人力资源社会保障、交通运输、水利主管部门,省级通信管理局,各地区铁路监管局,民航管理局:
为遏制工程建设领域专业技术人员职业资格“挂证”现象,维护建筑市场秩序,促进建筑业持续健康发展,住房城乡建设部、人力资源社会保障部、工业和信息化部、交通运输部、水利部、铁路局、民航局决定开展工程建设领域专业技术人员职业资格“挂证”等违法违规行为专项整治(以下简称专项整治)。现将有关事项通知如下:
一、专项整治内容和目标
对工程建设领域勘察设计注册工程师、注册建筑师、建造师、监理工程师、造价工程师等专业技术人员及相关单位、人力资源服务机构进行全面排查,严肃查处持证人注册单位与实际工作单位不符、买卖租借(专业)资格(注册)证书等“挂证”违法违规行为,以及提供虚假就业信息、以职业介绍为名提供“挂证”信息服务等违法违规行为。通过专项整治,推动建立工程建设领域专业技术人员职业资格“挂证”等违法违规行为预防和监管长效机制。
二、工作安排
(一)自查自纠(2018年12月至2019年1月底)。
小编注:根据《补充通知》,自查自纠期限延长至2019年3月31日。
地方各级住房城乡建设、人力资源社会保障、交通运输、水利、通信部门负责组织本行政区域内自查自纠工作,指导、督促本地区工程建设领域专业技术人员、相关单位、人力资源服务机构进行自查自纠。相关专业技术人员和单位应对照相关法律法规,对是否存在“挂证”等违法违规行为进行自查。存在相关问题的人员、单位,应及时办理注销等手续。在自查自纠期间,对整改到位的,可视情况不再追究其相关责任。
各省级住房城乡建设部门会同人力资源社会保障、交通运输、水利、通信主管部门总结本地区自查自纠情况,并由省级住房城乡建设部门统一汇总形成自查自纠情况报告,于2019年2月20日前报住房城乡建设部,并抄送人力资源社会保障部、工业和信息化部、交通运输部、水利部、铁路局、民航局。
(二)全面排查(2019年2月至2019年6月底)。
小编注:根据《补充通知》,全面排查时间顺延至2019年8月底。
各省级住房城乡建设、人力资源社会保障、交通运输、水利、通信主管部门在自查自纠基础上组织开展全面排查。要结合参保缴费、人事档案等相关数据和信息,对工程建设领域专业技术人员进行全面比对排查,重点排查参保缴费单位与注册单位不一致情况;对排查出的问题要及时调查核实,对存在“挂证”等违法违规行为的,由发证机关依法依规从严处罚。人力资源社会保障部门要对人力资源服务机构违规发布虚假就业信息、以职业介绍为名提供“挂证”信息服务、扣押劳动者职业(专业)资格(注册)证书的行为进行全面排查,对存在违法违规行为的依法从严查处。
地方各级住房城乡建设、交通运输、水利、通信部门对排查中发现人员挂靠问题突出的单位,要依据有关法律法规,对其承建项目主要管理技术人员到岗履职情况进行全面排查,对存在违规行为的依法依规处理。要完善工程建设领域专业技术人员信息,利用建筑市场监管信息平台和相关信用信息平台数据进行比对,发现问题线索并及时查处。
各省级住房城乡建设、人力资源社会保障、交通运输、水利、通信主管部门总结本地区全面排查工作情况,并由省级住房城乡建设部门统一汇总形成专项整治全面排查工作总结,于2019年7月15日前报住房城乡建设部,并抄送人力资源社会保障部、工业和信息化部、交通运输部、水利部、铁路局、民航局。自2019年3月起,每月5日前省级住房城乡建设部门负责将上月查处的工程建设领域专业技术人员职业资格“挂证”等违法违规情况处理汇总表(见附件)报住房城乡建设部,并抄送人力资源社会保障部、工业和信息化部、交通运输部、水利部、铁路局、民航局。
(三)指导监督(2019年2月至2019年9月底)。
小编注:根据《补充通知》,指导督促时间顺延至2019年11月底。
住房城乡建设部、人力资源社会保障部、工业和信息化部、交通运输部、水利部、铁路局、民航局将加强各地专项整治工作开展情况的指导监督,对重点问题和典型案件挂牌督办;对工作开展不力的地区、部门及相关责任人进行约谈;情节严重的,提请有关部门对相关责任人进行问责。
三、工作要求
(一)强化组织实施。各省级住房城乡建设、人力资源社会保障、交通运输、水利、通信主管部门要高度重视专项整治工作,强化组织领导,加强沟通协调,明确任务分工,制定具体工作方案,落实责任部门和责任人,确保专项整治取得实效;要积极会同公安、网监等主管部门,利用信息化等手段,加强对专业技术人员、相关单位、人力资源服务机构违法违规行为的排查力度。
(二)依法从严查处。地方各级住房城乡建设、人力资源社会保障、交通运输、水利、通信部门要遵循“全覆盖、零容忍、严执法、重实效”的原则,依法从严查处工程建设领域职业资格“挂证”等违法违规行为。对违规的专业技术人员撤销其注册许可,自撤销注册之日起3年内不得再次申请注册,记入不良行为记录并列入建筑市场主体“黑名单”,向社会公布;对违规使用“挂证”人员的单位予以通报,记入不良行为记录,并列入建筑市场主体“黑名单”,向社会公布;对违规的人力资源服务机构,要依法从严查处,限期责令整改,情节严重的,依法从严给予行政处罚,直至吊销人力资源服务许可证。对发现存在“挂证”等违规行为的国家机关和事业单位工作人员,通报其实际工作单位和有关国家监察机关。
各地专业技术人员职业资格注册管理部门在专项整治工作中要严肃工作纪律,严格遵守各项管理规定,及时快捷办理各项注销、注册等手续,确保整治期间各项注册工作有序进行。对于专业技术人员与用人单位没有劳动关系或已解除劳动关系,但因各种原因未办理注销注册的,专业技术人员职业资格注册管理部门可依据用人单位或个人申请及提交的与原用人单位解除劳动合同书面证明、劳动仲裁、司法判决等材料,直接办理注销手续。
涉及到注册建筑师的具体工作,由省级住房城乡建设、人力资源社会保障部门指导本地区注册建筑师管理委员会,按照《中华人民共和国注册建筑师条例》和本通知要求进行。
(三)坚持源头治理。地方各级住房城乡建设、人力资源社会保障、交通运输、水利、通信部门要梳理与专业技术人员职业资格挂钩的有关措施和规定,没有法律法规依据的一律取消;要加强职业资格考试报名审核,严格杜绝不符合报考条件的人员参加工程建设领域各类职业资格考试;在考试、注册审批时严格核查,对未尽到职责的单位和人员进行问责。地方各级住房城乡建设部门在办理除资质许可外的相关行政许可审批时,不得将工程建设领域专业技术人员职业资格作为审批条件。
(四)强化信息公开。地方各级住房城乡建设、人力资源社会保障等部门应公布投诉举报电话和信箱,并向社会公布,对投诉举报事项要逐一登记,认真查处;要充分发挥建筑市场监管信息平台和相关信用信息平台作用,对被查处的违法行为单位和人员,在平台中记录其不良行为,并向社会公布,形成失信惩戒和社会监督机制。
(五)加强舆论引导。地方各级住房城乡建设、人力资源社会保障等部门要通过各种途径加强教育引导和宣传,充分运用典型案例进行警示教育,提高专业技术人员、有关单位、人力资源服务机构对“挂证”等违法违规行为危害性的认知,增强行业自觉抵制“挂证”等违法违规行为意识,有效发挥专项整治的最大成效。
(六)建立长效预防机制。地方各级住房城乡建设、人力资源社会保障、交通运输、水利、通信部门对专项整治工作要进行全面分析总结,认真梳理分析整治过程中发现的问题,充分总结经验,结合地区行业实际,鼓励相关单位建立可持续的人才培养与梯队建设机制,形成预防、查处和监管的长效机制。
附件:工程建设领域专业技术人员职业资格“挂证”等违法违规情况处理汇总表
中华人民共和国住房和城乡建设部办公厅
中华人民共和国人力资源和社会保障部办公厅
中华人民共和国工业和信息化部办公厅
中华人民共和国交通运输部办公厅
中华人民共和国水利部办公厅
国家铁路局综合司
中国民用航空局综合司
来源:住房和城乡建设信息平台
本文系转载,文章内容仅代表作者观点,版权归原作者所有,如有侵权,请联系删除,我们会在第一时间处理


