
自2018年开始,建筑业“双随机一公开”监督检查进入常态化。进入2019年,检查的次数、处罚力度都在逐步加强。
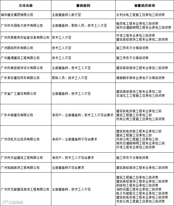
自2019年2月1日至今,广州市住建委已连撤14家建企的30项资质。其中一家建企因“注册建造师、技术工人不足”,七项建筑业资质被一次性撤回!
撤销原因都是:人员不足!
注册建造师人数不足的情况占80%。
撤回原文内容举例:
从这次官方“动狠手”来看,一是官方严守建筑企业资质“底线”的态度,进一步肯定了注册建造师等技术类人员在的建筑企业的地位和作用。
二是,涉事的多家企业都是“到期未整改”的情况,反映了注册建造师等技术类人员的短缺,正处于供不应求的状态。
随着“挂证”专项整治的全面开启,建筑企业为保企业资质,一定会招聘新的满足要求的建造师,否则辛辛苦苦申请的资质可能转眼就会被撤回。未来人证合一,有真才实干的一定会得到应有的待遇。
来源:万题库一级建造师考试
本文系转载,文章内容仅代表作者观点,版权归原作者所有,如有侵权,请联系删除,我们会在第一时间处理


