
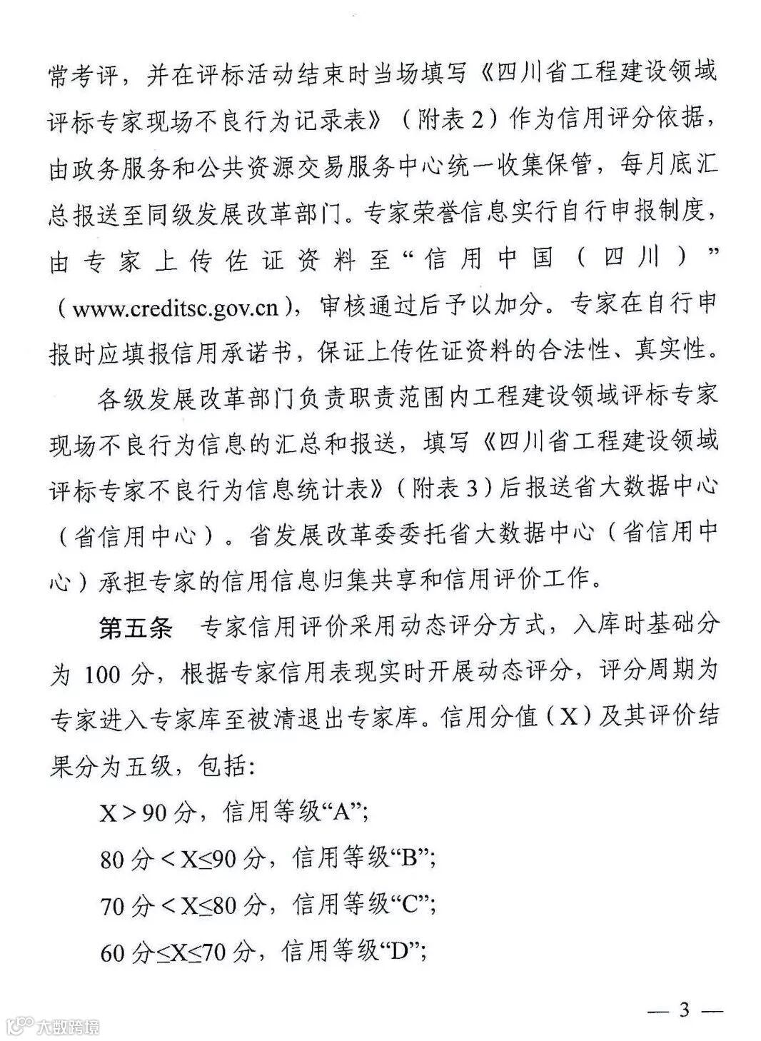
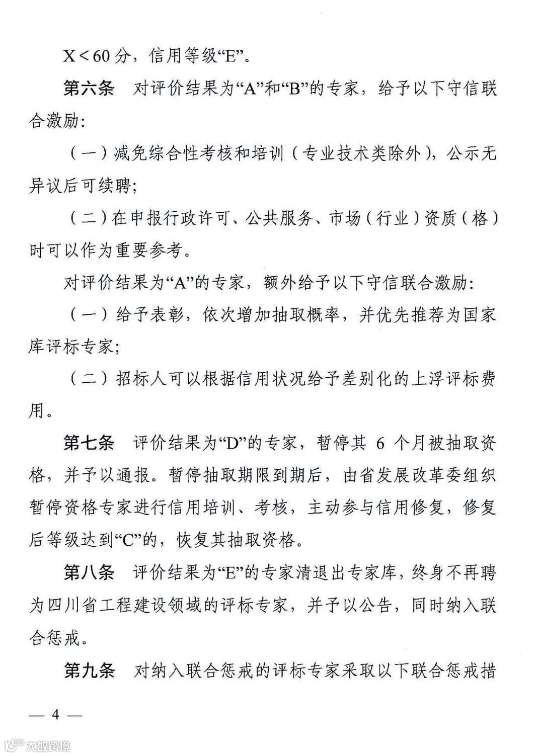
近日,四川省发改委印发了《四川省工程建设领域评标专家守信联合激励和失信联合惩戒暂行办法》。扣除一定分值的评标专家将被暂停资格、清退出专家库,不再聘用,同时纳入联合惩戒。
专家信用评价采用动态评分方式,入库时基础分为100。信用分值(X)及其评价结果分为五级,包括:
X>90分,信用等级"A"
80分<X≤90分,信用等级"B"
70分<X≤80分,信用等级"C"
60分<X≤70分,信用等级"D"
X<60分,信用等级"E"
评价为"D"的专家,暂停6个月抽取资格,并予以通报;
评价为"E"的专家清退出专家库,终身不再聘为四川省工程建设领域的评标专家,并予以公告,同时纳入联合惩戒。
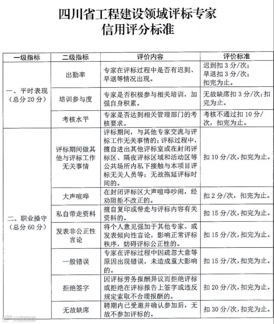
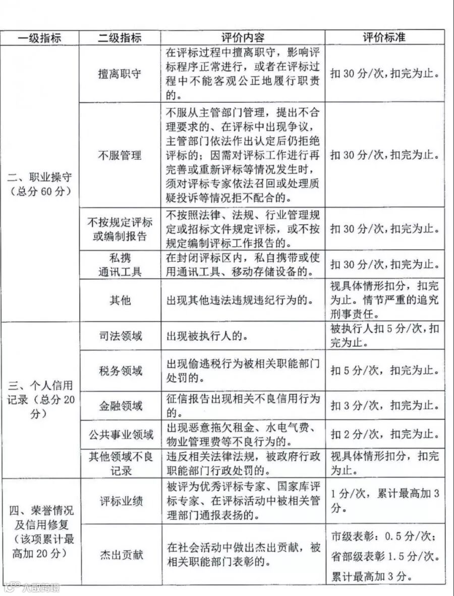
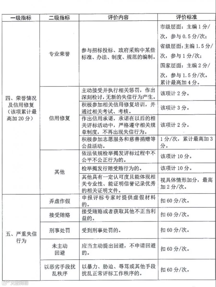
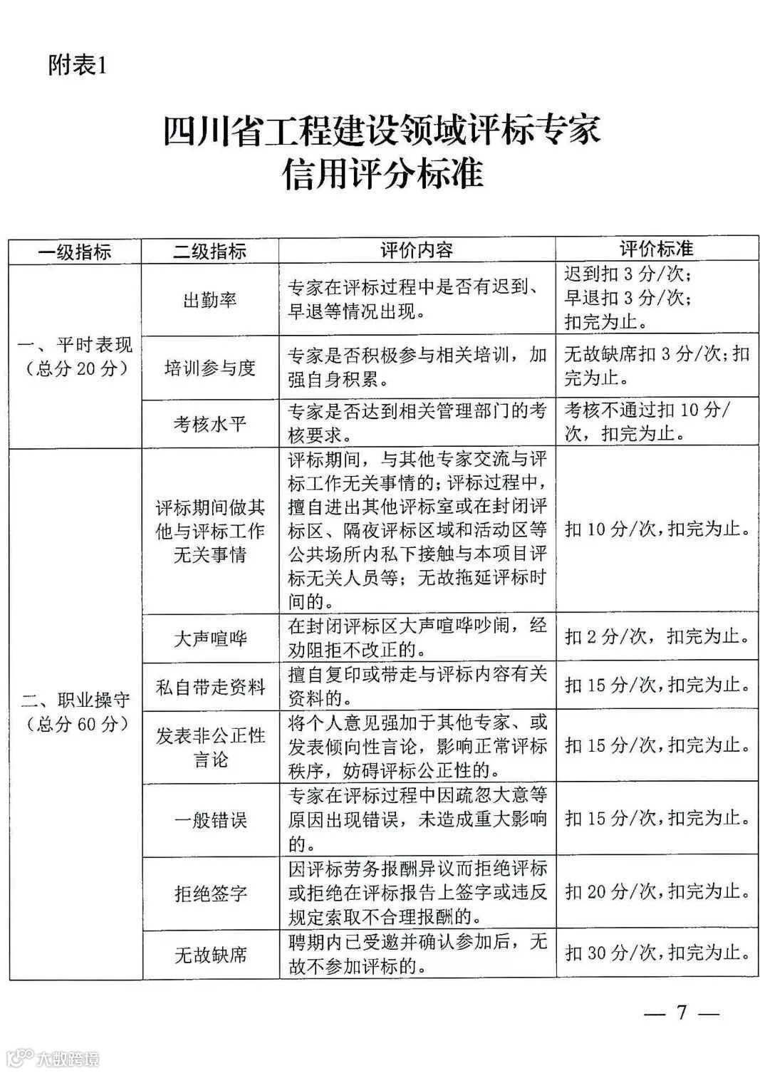
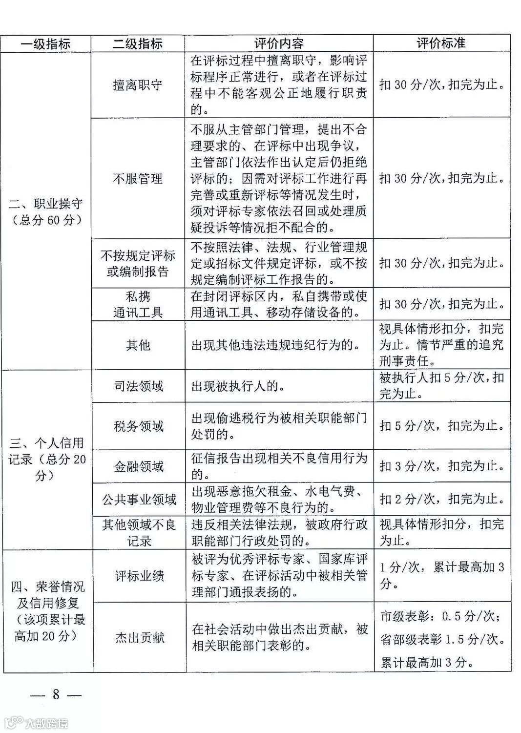
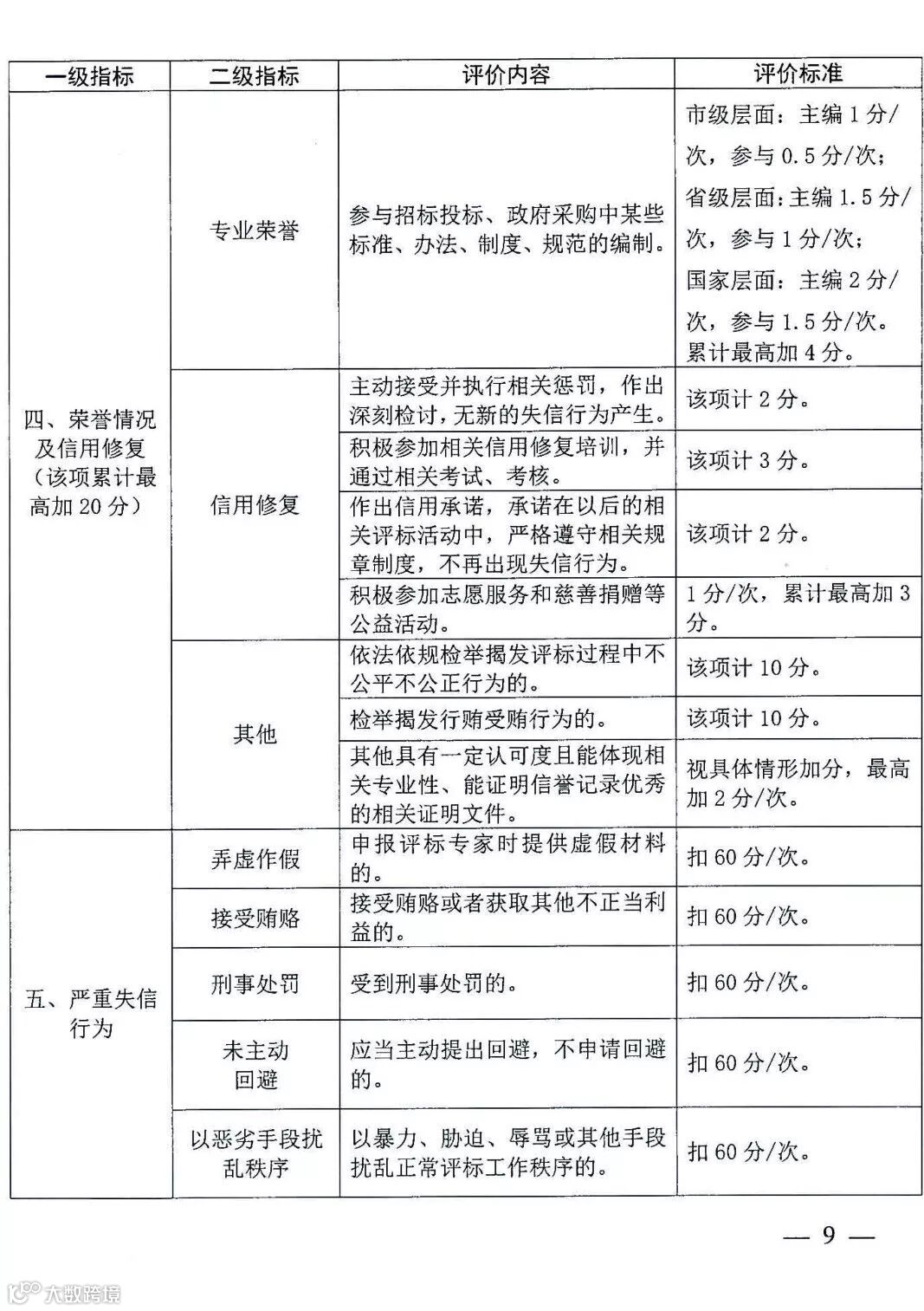
评分标准如下:




文件原文:

四川省发展和改革委员会关于印发《四川省工程建设领域评标专家守信联合激励和失信联合惩戒暂行办法》的通知
省级相关部门(单位)、各市(州)发展改革委:
现将《四川省工程建设领域评标专家守信联合激励和失信联合惩戒暂行办法》印发你们,请认真贯彻执行。
四川省发展和改革委员会
2019年9月18日












来源:四川省发改委
本文系转载,文章内容仅代表作者观点,版权归原作者所有,如有侵权,请联系删除,我们会在第一时间处理


