
全过程工程咨询模式是1+N+X,
1是项目管理,N自行实施的专项服务,X是不自行实施但应协调管理的专项服务。
1、标准的全过程工程咨询应包括项目管理和至少一项自行实施的专项服务,其他专项服务应协调或控制,即:1=项管,N大于=1,X大于=1。
2、标准的代建应包括项目管理,不自行实施任何专项服务,协调或控制其他所有专项服务,即:1=项管,N=0,X=5。
3、标准的项目管理只做项目管理,不自行实施任何专项服务,也不协调或控制其他所有专项服务,相当于建设单位的建设项目管理职责,即:1=项管,N=0,X=0。
4、若是设计院做全咨,N=勘察+设计+……,这里的勘设就出勘察、设计文件。若是咨询单位做全咨,则X=勘察+设计…,这里的勘设就是全咨单位协调的内容。
5、全过程工程咨询的费用应包括独立收取的项目管理费、叠加收取的自行实施的专项服务收费,再加1%的不自行实施的协调管理的专项服务的统筹管理费用。
1、全咨取费
国家发改委、住房城乡建设部关于推进全过程工程咨询服务发展的指导意见〔发改投资规(2019)515号〕第5条第2款明确指出:
全过程工程咨询服务酬金可在项目投资中列出,也可根据所包含的具体服务事项,通过项目投资中列支的投资咨询、招标代理、勘察、设计、监理、造价、项目管理等费用进行支付。全过程工程咨询服务酬金可按各专项服务酬金叠加后再增加相应统筹管理费用计取,也可按照人工成本加酬金方式计取。鼓励投资者或建设单位根据咨询服务节约的投资额对咨询单位给予奖励。
2、不同地区全过程咨询业务计费方式
不同地区全过程咨询业务计费方式一览表

除此之外,为确保投资人可以获得优质的全过程工程咨询服务,深圳市在此基础上增加了“全过程工程项目管理费”,并给出了参考费率。相比较其他地区尚在探索的阶段,深圳市的做法无疑对企业吸引力更大。
3、全过程工程项目管理费参考
全过程工程项目管理费参考费率表

备注:计算例中括号内第一个数为工程总概算分档的变动数,即某项目工程总概算为X,若10001X50000,则全过程工程咨询服务协调费为300+(X-10000)*2%,依次类推。
1、工程咨询单位为业主单位进行工程施工项目管理而取得的项目管理费;
2、工程咨询单位为业主单位进行从工程项目筹建到工程建成后评价所有阶段全过程服务的所有工作所取得的工程项目管理费;
3、在各专业服务费的基础上,另行计取综合的项目管理费用。
注意事项:
第1种情况实质上就是工程施工项目管理专项服务的专项服务费,那么当然可以按照《指导意见》的要求另行计取统筹管理费;
第2种情形事实上是工程咨询单位履行全过程咨询服务的所有对价,相当于《指导意见》中所称“全过程工程咨询服务酬金可按各专项服务酬金叠加后再增加相应统筹管理费用”的合计,在此情形下,当然不应该重复计取;
第3种情况实质上就是《指导意见》所称的“统筹管理费用”,所以也不能重复收取。
住建部《关于推进全过程工程咨询服务发展的指导意见(征求意见稿)》(建市监函〔2018〕9号)在第(五)款“建立全过程工程咨询管理机制”,第6项“全过程工程咨询服务的转委托”规定:“工程咨询企业应当自行完成自有资质证书许可范围内的业务,在保证整个工程项目完整性的前提下,按照合同约定或经建设单位同意,将约定的部分咨询业务择优转委托给具有相应资质或能力的企业,工程咨询企业应对转委托企业的委托业务承担连带责任。”
该条规定主要有以下三层意思:
第一、对于全过程工程咨询业务,工程咨询企业应当自行完成自有资质证书许可范围内的业务,也就是自有资质证书许可范围内的业务不得转委托给其他企业完成。
第二、在保证整个工程项目完整性的前提下,按照合同约定或经建设单位同意,工程咨询企业可以将约定的部分咨询业务择优转委托给具有相应资质或能力的企业,且转委托不能规避国家有关招投标的强制性规定。
第三、就转委托的业务,转委托和受委托的企业向建设单位承担连带责任。
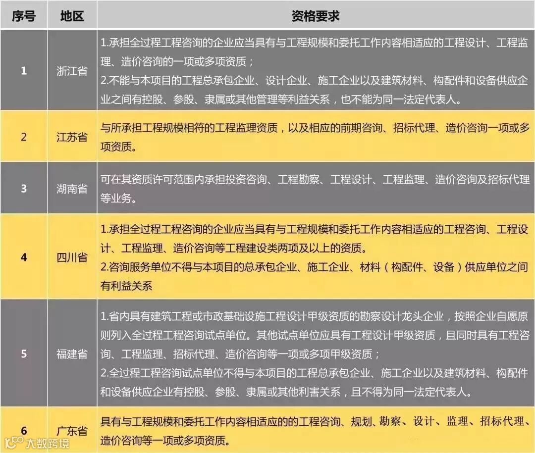
开展全过程工程咨询服务的企业需具备与所承担工程规模相符的工程设计、工程监理、造价咨询两项及以上的甲级资质,或具备单一资质且年营业收入在行业排名各省辖市、省直管县(市、港区)前三名的企业。不同地区,对资质的要求有所不同。
资质要求最多的地区——四川省
四川省要求全过程工程咨询企业应具有与委托内容相关的工程咨询、工程设计、工程监理、造价咨询等工程建设类两项及以上的资质。
资质要求最严的地区——福建省
福建省要求“省内具有建筑工程或市政基础设施工程设计甲级资质的勘察设计龙头企业,按照企业自愿原则列入全过程工程咨询试点单位。其他试点单位应具有工程设计甲级资质,且同时具有工程咨询、工程监理、招标代理、造价咨询等一项或多项甲级资质”。
资质要求范围最窄的地区——江苏省
江苏省要求全过程工程咨询企业应具有与所承担工程规模相符的工程监理资质,以及相应的前期咨询、招标代理、造价咨询一项或多项资质,换言之,仅具有监理、招投标代理和造价资质的单位方可开展全过程工程咨询业务。
资质要求范围最宽泛的地区——广东省
广东省要求全过程工程咨询企业,只要具有工程咨询、规划、勘察、设计、监理、招标代理、造价咨询等资质中任何一项,即可开展全过程工程咨询业务。
不同地区全过程咨询机构的资质资格要求一览表

来源:
本文系转载,文章内容仅代表作者观点,版权归原作者所有,如有侵权,请联系删除,我们会在第一时间处理


