
8月已经接近尾声,虽然目前还没有省市公布2019年度消防工程师考试的考务通知,但是近日中国人事考试网发布了2019年一级注册消防工程师资格考试报考条件,通知不仅对考生所关心的不同学历学位对应工作年限的要求进行了介绍,而且还对消防安全技术工作的范围、工作年限计算方法以及学历学位具体要求等信息进行了说明。


原文如下

报名条件
根据《注册消防工程师制度暂行规定》第十一条,凡中华人民共和国公民,遵守国家法律、法规,恪守职业道德,并符合注册消防工程师资格考试报名条件之一的,均可申请参加相应级别注册消防工程师资格考试。
根据《注册消防工程师制度暂行规定》第十二条,一级注册消防工程师资格考试报名条件:
(一)取得消防工程专业大学专科学历,工作满6年,其中从事消防安全技术工作满4年;或者取得消防工程相关专业(见消防工程相关专业新旧对照表,下同)大学专科学历,工作满7年,其中从事消防安全技术工作满5年。
(二)取得消防工程专业大学本科学历或者学位,工作满4年,其中从事消防安全技术工作满3年;或者取得消防工程相关专业大学本科学历,工作满5年,其中从事消防安全技术工作满4年。
(三)取得含消防工程专业在内的双学士学位或者研究生班毕业,工作满3年,其中从事消防安全技术工作满2年;或者取得消防工程相关专业在内的双学士学位或者研究生班毕业,工作满4年,其中从事消防安全技术工作满3年。
(四)取得消防工程专业硕士学历或者学位,工作满2年,其中从事消防安全技术工作满1年;或者取得消防工程相关专业硕士学历或者学位,工作满3年,其中从事消防安全技术工作满2年。
(五)取得消防工程专业博士学历或者学位,从事消防安全技术工作满1年;或者取得消防工程相关专业博士学历或者学位,从事消防安全技术工作满2年。
(六)取得其他专业相应学历或者学位的人员,其工作年限和从事消防安全技术工作年限均相应增加1年。
报名条件说明
(一)消防安全技术工作的范围
消防安全技术工作包括:消防技术咨询与消防安全评估、消防安全管理与消防技术培训、消防设施维护保养检测、消防安全监测与检查、火灾事故技术分析等消防技术工作。
(二)工作年限的计算方式
工作年限、从事消防安全技术工作年限可累计,计算截止日期为考试当年度的12月31日。
(三)学历、学位条件的具体要求
大专及以上学历和学士及以上学位,包括经过普通高等教育、成人高等教育、电大开放教育、网络远程教育、高等教育自学考试所取得的学历和学位,以及其他国家承认的学历、学位。
免试条件
根据《注册消防工程师资格考试实施办法》第六条,符合《暂行规定》中一级注册消防工程师资格考试报名条件,并具备下列一项条件的,可免试《消防安全技术实务》科目,只参加《消防安全技术综合能力》和《消防安全案例分析》2个科目的考试。
(一)2011年12月31日前,评聘高级工程师技术职务的;
(二)通过全国统一考试取得一级注册建筑师资格证书,或者勘察设计各专业注册工程师资格证书的。
在连续的2个考试年度内参加上述科目考试并合格,可取得一级注册消防工程师资格证书。
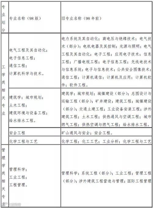
消防工程相关专业新旧对照表

来源于网络
本文系转载,文章内容仅代表作者观点,版权归原作者所有,如有侵权,请联系删除,我们会在第一时间处理


