
11月11日,福建省住房和城乡建设厅发布了《关于房屋建筑和市政基础设施项目工程总承包招标投标活动有关事项的通知》。
1、财政投融资工程项目可采用工程总承包模式发包的情形:
(一)装配式建筑工程;
(二)概(估)算的工程费用部分2亿元以上,且具有一定技术难度、工期要求紧、系统性强的工程。
符合前款第(二)项的工程,建设单位应当具备工程管理能力。不具备能力的,可以委托全过程工程咨询单位。
2、已经完成施工图设计的工程,不得实施工程总承包。
3、工程总承包项目推行模拟清单计价模式。
模拟清单列出项目名称、项目特征与工程内容、计量单位及综合单价等,招标人不提供工程量,投标人根据招标要求填报工程量与综合单价。
文件原文:

关于房屋建筑和市政基础设施项目
工程总承包招标投标活动有关事项的通知
各设区市建设局、平潭综合实验区交建局:
为进一步推行工程总承包模式,经商省发改委、财政厅同意,现将房屋建筑和市政基础设施项目工程总承包招标投标活动有关事项通知如下:
一、发包范围
工程总承包招标投标活动应当按照《招标投标法》、《招标投标法实施条例》以及国家现行工程总承包相关规定实施。财政投融资工程项目符合下列情形之一的,方可采用工程总承包模式发包:
(一)装配式建筑工程;
(二)概(估)算的工程费用部分2亿元以上,且具有一定技术难度、工期要求紧、系统性强的工程。
符合前款第(二)项的工程,建设单位应当具备工程管理能力。不具备能力的,可以委托全过程工程咨询单位。
已经完成施工图设计的工程,不得实施工程总承包。
二、招标条件
建设单位严格按照项目审批部门批准的建设规模、内容、标准和总投资组织实施。建设单位在发包前,应当进一步明确建设范围、建设规模、建设标准、功能需求等要求。
(一)建设规模
1.房屋建筑工程包括地上建筑面积、檐高及层数、地下建筑面积及层数、层高等。
2.市政工程包括道路、桥梁、隧道、管道、河道等工程特征指标,供水、污水、垃圾处理厂的处理能力、工艺指标等。
(二)建设标准
1.房屋建筑工程包括结构体系,装配式建筑技术参数要求;室内户型户数、开间大小及比例、停车位数量;各种装饰面材的材质种类、规格和品牌档次;机电系统包含的设备材料的主要参数、指标和品牌档次,消防设备的主要参数指标,各区域末端设备的密度;家具配置数量和标准,以及室外工程、园林绿化的标准。
2.市政工程包括各种结构层、面层的构造方式、厚度,各种材质种类、规格和品牌档次,机电系统包含的设备材料的主要参数、指标和品牌档次,园林绿化的标准。
三、计价模式
工程总承包项目推行模拟清单计价模式。模拟清单列出项目实施过程中实际要发生的和可能要发生的各类项目清单,包括项目名称、项目特征与工程内容、计量单位及综合单价等,招标人不提供工程量,投标人根据招标要求填报工程量与综合单价。省厅组织编制工程总承包模拟清单计价与计量规则,并另行发布。
四、招标文件编制
(一)招标文件不得设置不合理条款排斥或限制潜在投标人,不得将企业所有制形式、注册地、注册资本金、成立年限、特定行政区域或特定行业业绩作为投标人资格要求或加分条件,不得提出与招标项目不相适应的资质和业绩要求。招标文件和合同应当约定公平、合理的风险分担条款。
(二)投标人应当具有与工程规模相适应的工程设计或者施工资质,原则上每个工程总承包项目由一家工程总承包单位承包。需要分包的投标人应在投标文件中明确主体工程施工分包单位或主体工程设计分包单位(统称“分包单位”),且分包单位在同一招标项目中只能作为一家投标人的分包单位。招标文件应明确将上述分包规定作为实质性要求。
(三)工程总承包项目应当采用综合评估法(具体要求详见附件)评标。依法必须公开招标的,采用资格后审方式。
(四)招标文件应当明确投标保证金的金额、提交时间、方式等要求。工程总承包项目推行履约担保和支付担保,并在招标文件合同条款中约定。
五、评标委员会组建
(一)评标专家应当从省综合评标专家库中随机抽取。省厅将配合省发改委完善省综合评标专家库,增加满足工程总承包评标的专家。评标委员会人数应为7人(含)以上单数,其中国家、省重点工程建设项目以及最高投标限价超过5亿元的工程项目评标委员会人数不少于9人。房屋建筑工程的专家成员应包含注册结构工程师和注册建筑师。市政基础设施工程的专家成员应包括与招标项目相应的工程设计类主导专业注册资格专家。
(二)评标委员会中的招标人代表应当熟悉评标操作要求且能胜任本项目评标工作,不得与投标人、主体工程分包单位存在利害关系。招标人没有符合条件的代表,应当全部从省综合评标专家库中抽取专家。
六、电子化招标投标
工程总承包招标项目推行电子招标投标,适时推行技术文件(承包人建议书和承包人实施方案)远程异地评标。开评标工作应在省级或设区市公共资源交易中心进行。
七、招投标监管
(一)招投标监管部门通过省公共资源交易电子行政监督平台实施监督,对招标文件设置不合理条款、串通投标、弄虚作假、评标专家未按照评标办法和标准评审等行为予以重点监管。
(二)住建主管部门应当加强标后管理,严厉打击转包、违法分包、挂靠等违法行为。建立健全工程项目后评估制度,建设单位或委托的全过程工程咨询单位在竣工验收合格后应当对项目实施情况以及工程总承包单位履约情况进行评估并报告项目所在地的住建主管部门。各级住建主管部门会同发改、财政部门按照“双随机”检查机制,结合评估报告情况抽查工程总承包实施情况(包括实际工期、造价控制、工程质量、建设标准和功能)是否符合投标承诺和合同约定,将抽查结果向社会公开并纳入市场各方主体信用评价体系,形成奖优罚劣的市场氛围。省厅结合工程总承包实施情况,健全完善适应工程总承包发展的信用评价体系。
(三)2020年2月1日起发布招标公告或发出投标邀请书的招标项目,应当根据本通知的要求开展工程总承包招标投标活动。省厅将会同省发改委、财政厅总结本通知的实施情况,适时出台工程总承包招投标规范性文件。
附件:工程总承包招标文件要求
福建省住房和城乡建设厅办公室
2019年11月11日
附件
工程总承包招标文件要求
一、评标委员会对每组投标文件按照先初步评审、后详细评审的程序进行评审,初步评审合格的投标人方可进入详细评审。
二、初步评审包括形式评审、资格评审和响应性评审三个阶段。形式评审内容为投标人名称、投标函签字盖章、投标文件格式、备选投标方案等。资格评审内容为投标人营业执照、资质要求、信誉要求以及其他要求。响应性评审内容为投标报价、投标内容、工期、质量标准、投标有效期、投标保证金、权利义务等。
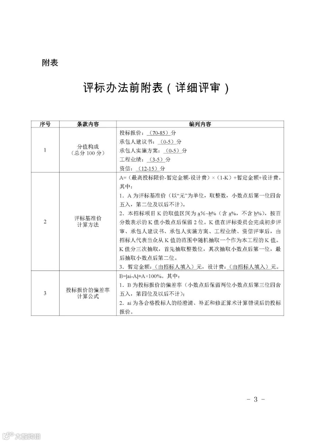
三、详细评审包括投标报价、承包人建议书、承包人实施方案、工程业绩、资信(按附表)。
四、承包人建议书、承包人实施方案采用暗标方式进行评审,所有内容均不得出现投标人的名称及其他可识别投标人身份的字符、徽标、人员名称以及其他特殊标记等信息,并作为招标文件实质性要求。招标人采取评分制评审或合格制评审。
投标报价的评标基准价=(最高投标限价-暂定金额-设计费)×(1-K)+(暂定金额+设计费)。暂定金额、设计费的具体数额应在招标文件中明确。公开招标项目K的取值范围为房建工程10%以内、市政工程12%以内,取值区间幅度为2~4%;邀请招标项目的K的取值范围为房建工程6-10%、市政工程8-12%,取值区间幅度为1~2%。K的具体取值区间幅度由招标人在招标文件中确定。
五、招标人可以根据项目特点设置投标人和(或)拟派出项目负责人的工程总承包类似业绩加分条件。业绩应为近五年内已取得主体工程的施工许可证或已竣工验收合格的工程总承包项目。2022年起,招标人可以将工程总承包类似业绩限制为已竣工验收合格的项目。设置的类似业绩指标不得超过两项且指标值不得超过招标工程实际指标值的三分之二。
六、招标人提出创建省级及以上优质工程奖或优秀工程勘察设计奖要求的,应当在落实创优费用并明确违约责任情况下,可以设置一项相应奖项作为加分条件。
七、招标文件应当明确中标候选人数量。出现二个及以上投标人的最终总得分相同时,评标委员会依次按投标人的投标报价分高低、资信分高低、承包人建议书(如有)得分高低、承包人实施方案得分(如有)高低进行排序。若上述均相同时,由招标人随机抽取产生排序。






来源:建筑管理
本文系转载,文章内容仅代表作者观点,版权归原作者所有,如有侵权,请联系删除,我们会在第一时间处理


