
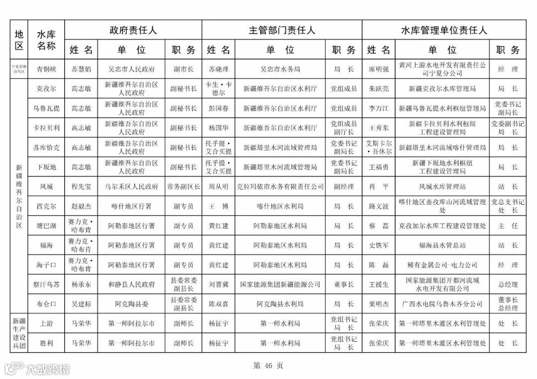
根据《水库大坝安全管理条例》有关规定和水利部《关于加强水库安全管理工作的通知》要求,按照各地落实和报送情况,水利部于近日印发《水利部关于公布2020年全国大型水库大坝安全责任人名单的通知》(扫描文末二维码查看),公布全国681座大型水库大坝安全责任人名单,包括政府责任人、主管部门责任人和管理单位责任人。
《通知》要求,各省级水行政主管部门要抓紧组织完善水库大坝安全责任制,逐库落实政府责任人、水库主管部门责任人和水库管理单位责任人。省级水行政主管部门要公布辖区内中型水库责任人名单,县级水行政主管部门要公布辖区内小型水库责任人名单,通过媒体向社会公示,接受社会监督,并于2020年4月30日前报送水利部备案。大坝安全责任人要以地方政府行政首长负责制为核心,明确各类责任人的具体职责,全面落实安全管理责任,尤其要重点落实水库大坝安全度汛责任,确保度汛安全。地方政府责任人要全面履行安全监督领导责任,协调解决水库大坝安全管理重大问题;主管部门责任人要承担水库大坝安全运行监管职责,指导督促管理单位加强日常运行管理和维修养护。原责任人工作变动,要及时作出调整。
《通知》要求,地方各级水行政主管部门要加强与同级能源、住房城乡建设、交通运输、农业农村等大坝主管部门的沟通协调,全面落实辖区内所有水库的大坝安全责任人,并会同各主管部门切实履行监管职责,加强对本行政区域内水库大坝的安全监管,督促业主、管理单位和管理人员按照有关规定做好各项安全管理工作,确保水库安全运行和效益充分发挥,努力实现水库工程安全、有效、良性运行。
《通知》强调,据预测,2020年我国气象水文年景总体偏差,极端事件偏多,涝重于旱。各省级水行政主管部门要全力推进水毁修复、维修养护和汛前检查等备汛工作,全面查找、及时消除薄弱环节和风险隐患,抓紧抓实方案预案编制。水利部将加大对大坝安全责任制落实情况的监督检查,对落实情况差的地区和水库,将采取约谈、通报批评等方式追责问责。















































来源:水利部
本文系转载,文章内容仅代表作者观点,版权归原作者所有,如有侵权,请联系删除,我们会在第一时间处理


