

关于印发《广东省住房和城乡建设厅随机抽查事项清单(2020年版)》的通知
机关各处室:
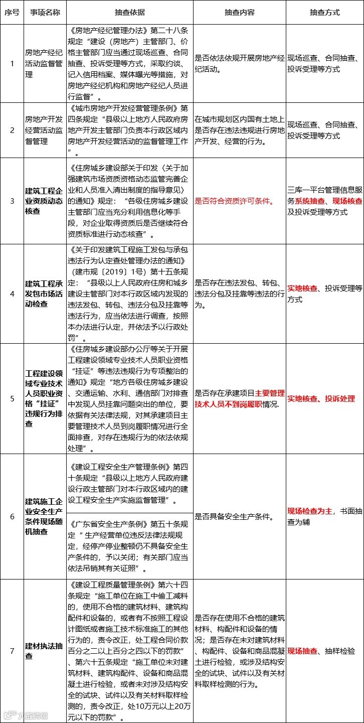
为贯彻落实省委、省政府关于建立市场监管领域随机抽查事项清单要求,结合随机抽查监管方式,我厅编制了《广东省住房和城乡建设厅随机抽查事项清单(2020年版)》,现印发给你们。

请各有关部门按事项清单开展随机抽查工作,规范行政执法检查行为,营造规范有序、公平竞争的市场环境。
广东省住房和城乡建设厅办公室
2020年6月15日
来源: 广东省住房和城乡建设厅
本文系转载,文章内容仅代表作者观点,版权归原作者所有,如有侵权,请联系删除,我们会在第一时间处理


