
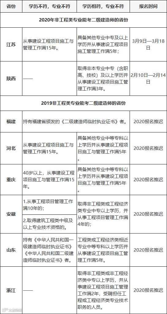
二级建造师报考条件,一般都要求工程类或者工程经济类专业才可以报考。不过个别省份会适当放宽条件,非工程类或工程经济类的专业也可以报考,不过会对建设工程项目施工管理工作年限有要求。
近2年,二级建造师考试报考条件相继放宽。部分地区不限专业就可以报考,放宽条件的省份要求如下:

2020年二级建造师报名推迟了,目前只有江西、陕西、江苏进行了报名,并公布了2020年二级建造师报考条件。其他地区目前尚未公布2020年二建考试报名公告。上述内容根据2019年二建报名公告整理,最终以2020年各地官方考试公告为准。
附:
2019年:六省市放宽二建报考条件

1.重庆


链接:http://rlsbj.cq.gov.cn/u/kszx/
2.安徽


链接:http://www.apta.gov.cn/ProfTech_NoticeIndex
3.江苏


链接:http://jshrss.jiangsu.gov.cn/col/col57253/
4.山东


链接:http://hrss.shandong.gov.cn/rsks/
5.河北


链接:http://www.hebpta.com.cn/hebpta/
6.浙江


链接:http://www.zjks.com/
以上6省在二建报考条件的基础上增加了:学历或者专业条件不符情况下,从事建设工程项目施工管理工作满足相应的年限也可以报考二级建造师考试。
二级建造师报考条件除了对学历、专业等有一定程度的放开外,以下两省还对工作年限的计算上放松了要求,提出在校学习时间可合并计算为工作年限:
两省工作年限要求放松

1.安徽省
安徽省人事考试网规定:建筑企业与职业技术院校合作培养的学员具有土木工程类中等专科以上学历的,其在校学习时间可合并计算为工作年限。


2.新疆自治区
根据自治区人力资源和社会保障厅与自治区住房和城乡建设厅联合下发的《关于大中专院校毕业生参加自治区二级建造师执业资格考试有关事项的通知》(新人社发〔2009〕25号)精神,中高等院校工程类及工程经济类专业的应届和历届毕业生均可报名参加考试。


来源:各地人事考试部门网站、网络整理
编辑整理:施工技术工程网
本文系转载,文章内容仅代表作者观点,版权归原作者所有,如有侵权,请联系删除,我们会在第一时间处理


