
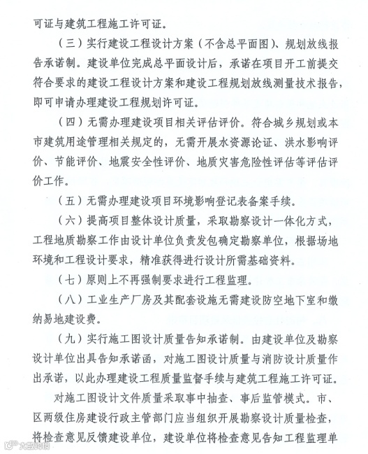
取消在线备案,合并建设许可阶段和施工许可阶段;
无需进行设计方案审核,无需办理建设项目相关评估评价,无需办理环境影响登记表备案手续;
原则上不再强制要求监理;
工业生产厂房及其配套设施无需建设防空地下室和缴纳易地建设费;
联合验收合格的不再办理竣工验收备案。
据方案要求,“社会投资低风险项目”为:建筑面积不大于5000平方米、建筑高度不大于24米、功能单一的社会投资厂房、普通仓库。
监理执业改革:重磅!总监任职要求大改,不用注册监理工程师也能担任!
文件原文:












来源:天津市住建委、建筑管理
本文系转载,文章内容仅代表作者观点,版权归原作者所有,如有侵权,请联系删除,我们会在第一时间处理


