
3月16日,广东省住建厅下发通知:即日起,建企特种工程专业承包资质、人防设计乙级资质、人防监理乙级以下资质认定,下放各地市审批。
1、由省厅实施的8项省级行政职权事项,委托各地级以上市实施。
2、人防设计乙级资质、监理乙级以下资质认定,实行审批告知承诺制。
统一使用“三库一平台系统”进行审批,在1个工作日内审批发证,并公示5个工作日;
在30个自然日内完成核查,核查结果在10个工作日内完成审批,并在广东省建设行业数据开放平台(http://210.76.74.217/Dop/)上予以公告。
3、建筑业企业资质核准(特种工程专业承包资质)备案。
备案承诺办结期限为14个工作日。
行政许可决定书、资质证书和备案文书、证书在“三库一平台系统”中制作并送达申请人。
4、散装水泥和预拌混凝土、预拌砂浆的运输车、搅拌车、泵送车、搅拌机、存储器(含散装水泥中转库)计量器等设施、设备的备案。
在“广东省散装水泥发展应用监管信息系统”上进行备案,并加强对散装水泥设施设备情况动态核查。
通知原文:

广东省住房和城乡建设厅
关于委托实施省级行政职权事项的通知
粤建人函〔2020〕37号
各地级以上市住房城乡建设主管部门,散装水泥主管部门(机构):
为深化“放管服”改革,进一步转变政府职能,优化营商环境,省政府决定调整实施一批省级权责清单事项。现就涉及我厅有关事项通知如下:
一、委托省级行政职权事项
根据《广东省人民政府关于调整实施一批省级权责清单事项的决定》(广东省人民政府令第270号),原由我厅实施的8项省级行政职权事项委托各地级以上市实施。具体如下:


二、实施委托事项的要求
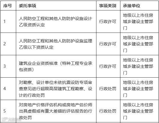
(一)人民防空工程和其他人防防护设施设计乙级资质认定、监理乙级以下资质认定。
该两项事项实行审批告知承诺制。承接单位要按照《广东省住房和城乡建设厅关于实施人防监理乙级及以下资质和人防设计乙级资质审批告知承诺制的通知》,统一使用广东省住房和城乡建设三库一平台管理信息服务系统(http://210.76.74.216/Approve/default.aspx,以下简称“三库一平台系统”)进行审批,在1个工作日内审批发证,并公示5个工作日,在30个自然日内完成核查,核查结果在10个工作日内完成审批,并在广东省建设行业数据开放平台(http://210.76.74.217/Dop/)上予以公告。
(二)建筑业企业资质核准(特种工程专业承包资质)、房地产估价机构备案。
承接单位要依托“三库一平台系统”依法依规实施该两项事项,建筑业企业资质核准(特种工程专业承包资质)和房地产估价机构备案承诺办结期限分别为14个工作日和20个工作日,办理结果在“三库一平台系统”公示公告,行政许可决定书、资质证书和备案文书、证书在“三库一平台系统”中制作并送达申请人。承接单位要建立和完善相关制度,加强对被委托事项相关企业的监督管理。
(三)对勘察、设计单位未依抗震设防专项审查意见进行超限高层建筑工程勘察、设计的行政处罚;对房地产价格评估机构或房地产估价师出具虚假或有重大差错的评估报告的行政处罚。
承接单位要按照《广东省住房城乡建设行政执法常用流程和文书示范文本》要求强化行政处罚全过程记录,健全重大执法决定法制审核制度;依据《国有土地上房屋征收与补偿条例》《超限高层建筑工程抗震设防管理规定》规定和我厅印发的省住房城乡建设系统行政处罚自由裁量权基准的有关要求,作出行政处罚。
(四)广东省房地产估价机构分支机构备案。
承接单位要建立完善申报信息核查、信息公开和诚信建设等管理制度,依法依规实施委托事项。实施过程中可参考依托中国房地产估价师与房地产经纪人学会官网(http://www.cirea.org.cn/)核查房地产估价机构、房地产估价师信息。
(五)散装水泥和预拌混凝土、预拌砂浆的运输车、搅拌车、泵送车、搅拌机、存储器(含散装水泥中转库)计量器等设施、设备的备案。
委托事项实行网上备案制。承接单位要按照《广东省住房和城乡建设厅关于进一步规范散装水泥设施设备备案管理工作的通知》(粤建科函〔2019〕1275号)要求,督促有关单位在“广东省散装水泥发展应用监管信息系统”上进行备案,并加强对散装水泥设施设备情况动态核查,及时掌握企业生产与设备相关信息。承接单位要建立完善诚信档案,实行差异化管理,公开企业违法违规行为信息,引导行业自律。
三、职责划分
(一)承接单位要依法依规实施上述被委托事项,不得将委托事项再委托其他机关、组织或个人实施。要结合实际编写并向社会公告被委托事项的办事指南,及时登陆广东省事项服务目录管理系统(http://19.15.0.24/gdsqlk/frame/pages/login/login)做好相应事项实施清单、权责清单的编制和维护工作。要完善管理制度,严格落实“行政执法三项制度”(行政执法公示制度、全过程记录制度、重大行政执法法制审核制度),加强对被委托事项实施的管理,按照“谁审批,谁负责”的原则,依法对被许可人从事许可事项的活动进行监督检查,并及时公开有关信息,接受社会监督。依法承担委托权限范围内实施委托事项所产生的法律后果。在实施委托职权和监管过程中发现当事人存在其他违法行为超越其监管范围的,应当协助调查取证并将处罚材料及时移送给有处罚权的单位。定期对委托事项实施情况进行总结,并于每年3月底前将上一年度实施情况报送我厅。
(二)委托单位要加强对委托事项实施的指导,采取随机抽查等方式强化监督。依法承担承接单位在委托权限范围内以委托单位名义实施委托事项的法律责任。在依法承担相应责任后,可根据承接单位的过错依法予以追责。
四、委托实施日期
按照广东省人民政府令第270号,自2月15日起由承接单位实施上述被委托事项;我厅已经受理的,继续按规定办结。
广东省住房和城乡建设厅
2020年3月16日
来源:广东省住房和城乡建设厅
本文系转载,文章内容仅代表作者观点,版权归原作者所有,如有侵权,请联系删除,我们会在第一时间处理


