
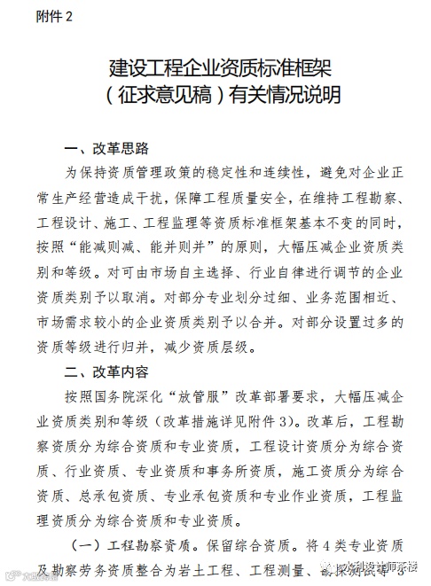
7月2日,住建部发布《建设工程企业资质标准框架(征求意见稿)》,工程人被这个文件弄得彻夜难眠,某建筑大号在转发了《建设工程企业资质标准框架(征求意见稿)》这个文件后2小时内竟阅读量10w+,足见文件分量之重!
真的是资质大变天!多项资质被取消/合并,大调整施工/专业承包/设计/监理等资质!
丙级设计院不再有!水利监理也取消资质!水利施工不分等级,等等~~真的是一颗惊雷!
7月3日,中国水利水电勘测设计协会立马发布了对住建部《建设工程企业资质标准框架(征求意见稿)》的反馈意见,是个水利设计人都懂什么意思。
小编总结了两点
1、同意取消丙级设计资质,但丙级设计资质不可以直接升乙级,必须换证。
2、不同意水利设计部分专业资质,建议增加水库枢纽、引调水、 灌溉及河道三个专业资质。
有群友说:
关于第一条,意思是丙级设计院要取消就取消了,反正丙级资质也是你们住建部门批,你们又不专业,整的得来丙级设计院太多了,破坏了市场!现在是时候整顿了!但是丙级设计院不可以直接升乙级,只能通过重新换证,重新审核,按照乙级或者甲级资质来申请,不然的话,没有资质(言外之意,丙级设计院如果不联合的话或者并入现有设计院,只能倒闭)。
关于第二条,意思是,术业有专攻,专业的事还的专业来,不要一刀切。

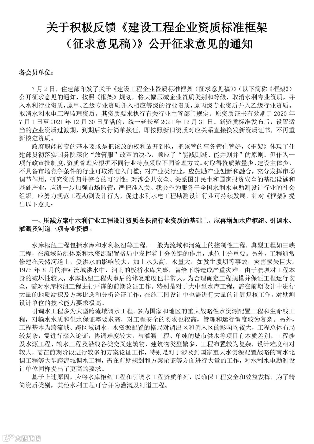
关于积极反馈《建设工程企业资质标准框架(征求意见稿)》公开征求意见的通知
各会员单位:
政府职能转变的基本要求是把该放的权利放开到位,把该管的事务管住管好,《框架》体现了住 建部贯彻落实国务院深化“放管服”改革的决心,顺应了 “能减则减、能并则并"的原则。但作为一 项行政审批制度,资质管理应根据不同行业特点采取不同管理方式。对取得资质数量少、建设主体少、 不具备市场竞争条件的行业可取消准入门槛;对产业类行业,应鼓励产业创新和融合,充分发挥市场 调节作用,研究资质归并整合的可行性;对涉公共安全、关系国计民生和国家投资安全的基础设施和 基础产业,应进一步加强市场监管,严把准入关。我会作为服务于全国水利水电勘测设计行业的社会 组织,应努力规范工程勘测设计行为,促进水利水电工程勘测设计行业可持续发展,针对《框架》提 出以下意见:
一、压减方案中水利行业工程设计资质在保留行业资质的基础上,应再增加水库枢纽、引调水、 灌溉及河道三项专业资质。
水库枢纽工程包括水库和水利枢纽等工程,一般为流域和河流上的控制性工程,典型工程如三峡 工程,在流域防洪体系和水资源配置格局中发挥着十分关键的作用,地位十分重要。另外,工程通常修建在天然河道上,受洪水的影响较大,加上水头高、水量大,如发生溃坝等事故,灾害损失巨大。1975年8月的淮河流域洪水中,河南的板桥水库失事,曾给下游造成严重灾难。由于溃坝对工程本 身的破坏性较大,水库枢纽工程失事后的修复难度也非常大。为合理确定工程规模并保证工程运行安 全,需对水库枢纽工程进行严谨的前期论证工作。特别是对于大中型水库工程,需在前期设计中进行 大量的地质勘探及方案比选和分析论证工作,在施工图设计中也需进行大量的计算复核工作,对勘测 设计单位的技术能力要求极高。
引调水工程多为大型跨流域调水工程。多为国家和地区的重大战略性水资源配置工程和生命线工 程,对输水水质和供水保证率要求高,对工程安全的要求也较高,管理和运行调度较为复杂。另外, 工程基本为跨流域、跨区域调水,水资源配置的格局对调出区和调入区的影响均较大,工程总体布局 较复杂,需进行深入论证,协调难度较大,与灌溉工程、单纯的城市供水等项目有本质差别。工程涉 及水源工程、输水工程及沿线各类交叉建筑物,建筑物类型繁多,工程布置较为复杂,设计难度相对 较大,需在前期阶段进行较多的方案论证工作,特别是对于涉及到国家重大水资源配置战略的南水北 调工程等大型跨流域调水工程,需在前期规划和方案论证等方面进行大量的工作,对水利水电勘测设 计单位同样提出了更高的要求。
基于上述原因,应将水库枢纽工程和引调水工程资质单列,以确保工程安全和效益发挥,为了精简资质类别,其他水利工程可合并为灌溉及河道工程。
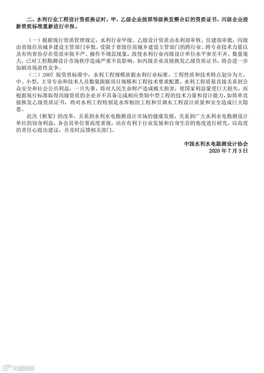
二、水利行业工程设计资质换证时,甲、乙级企业按原等级换发整合后的资质证书,丙级企业按新资质标准重新进行申报。
(一)根据现行资质管理规定,水利行业甲级、乙级设计资质由水利部审核、住建部审批,丙级由省级住房城乡建设主管部门审批。受限于省级住房城乡建设主管部门的跨行业、跨专业技术力量以 及有些省份存在资质审批不严、操作不规范现象,致使水利行业丙级设计单位水平参差不齐、数量庞大,己对工程勘测设计市场秩序造成严重不良影响,如丙级企业直接换发乙级资质证书,将会进一步加剧市场恶性竞争。
(二)2007版资质标准中,水利工程规模依据水利行业标准、工程性质和技术特点划分为大、 中、小型,主导专业和技术人员数量跟据项目规模和工程技术要求配置。水利工程质量直接关系到公 众安全和社会公共利益,一旦失事,将对人民生命财产造成极大损害,使国家利益蒙受巨大损失,而 根据现行标准取得丙级资质的企业并不具备完成相应类别中型工程的技术力量和设计能力,如简单直接换发乙级资质证书,将对水利工程特别是水库枢纽工程和引调水工程设计质量和安全造成巨大隐患。
此次《框架》的改革,关系到水利水电勘测设计市场的健康发展,关系到广大水利水电勘测设计单位的切身利益,各会员单位要高度重视,站在有利于行业发展和自身生存的角度进行研究,以高度的责任心提出建议,并及时反馈相关部门。
中国水利水电勘测设计协会 2020年7月3日


附件1



附件2




附件3






来源:水利设计师茶楼(ID:SLSDSJ)
本文系转载,文章内容仅代表作者观点,版权归原作者所有,如有侵权,请联系删除,我们会在第一时间处理
