
近日,深圳市住房和建设局发布《关于做好我市建设工程施工图审查改革工作的通知》(征求意见稿),要求本市行政区域范围内新建、扩建、改建房屋建筑和市政基础设施工程,在2020年4月1日起取消施工图审查,实行告知承诺制,各项行政许可均不得以审查合格文件作为前置条件。
文中规定,实行项目负责人制度。建设单位及勘察设计单位项目负责人受各自单位委托,全面负责工程项目勘察设计质量和安全全过程管理,并对工程勘察设计质量和安全承担主要责任。
一线城市宣布全面取消图审,并明确具体时间,对全国有示范作用。
2019年,深圳市政府办公厅印发《深圳市进一步深化工程建设项目审批制度改革工作实施方案》,提出取消施工图审查。
全面取消房屋建筑及市政基础设施工程施工图审查,各项行政许可均不得以审查文件作为前置条件。


在此前后,多个省市发文,提出部分或全部取消施工图审。
2019年7月,山西省住建厅发布《关于进一步深化施工图审查制度改革 加强勘察设计质量管理的意见(试行)》的通知,提出:
取消现行的房屋建筑和市政基础设施工程社会中介机构施工图审查环节,全省图审机构停止承接新业务。


2019年7月23日,浙江省住建厅发布《关于深化房屋建筑和市政基础设施工程施工图审查制度改革的指导意见(征求意见稿)》:
1)法律、法规、规章和国务院没有明确规定作为施工图审查内容的行政管理要求,一律不得作为审查内容。
2)除以下三类工程之外,其他房建和市政工程实行自审备案制:
结构安全要求较高的建设工程;
国家规定需要进行消防设计审查的特殊建设工程、人民防空工程、单独进行防雷装置设计审核的建设工程;
建成后用于销售或者出租的住宅、商业、办公建筑(包括保障性住房)。
3)自审备案:建设单位委托勘察设计单位将全套施工图和自审承诺书上传全省施工图联合审查系统备案,即可作为办理施工许可证所需的施工图纸。
4)对实行自审备案制的建设工程,市、县(市、区)建设部门要在基坑开挖前对施工图进行全面事后检查。
5)不适用自审备案的房屋建筑工程,可以对地下、地上部分(以一层底板顶面为界)分阶段进行施工图审查。
2019年5月,山东省住房和城乡建设厅印发《烟台市施工许可容缺图纸审查机制经验做法》的通知,对烟台市的经验做法进行宣传推广:
不再将施工图审查合格书作为施工许可前置要件,允许建设单位容缺办理施工许可手续;
全面推行施工图数字化报送和审查。
2019年8月26日,广州市政府下发《关于印发广州市进一步深化工程建设项目审批制度改革实施方案的通知》,提出:
探索取消政府投资类的房屋建筑工程、市政基础设施工程的施工图设计文件审查,强化建设单位主体责任,建设单位可根据项目实际情况,自行决定是否委托第三方开展施工图设计文件审查,建设单位出具承诺函、提交具备资质设计单位及注册设计人员签章的施工图,可以申请施工许可核准。
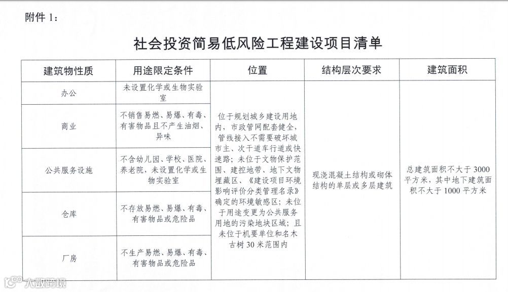
对社会投资简易低风险项目进行以下改革:
取消施工图审查
除特殊建设工程和人员密集场所外,取消消防验收及备案
取消设计方案审查
取消人防、交通、竣工档案验收,以及水、电、气等工程验收

自2019年10月1日起,开始试行。
西海岸新区管委办公室发布《关于进一步提高项目建设行政审批效能的通知》,提出:
自2019年9月12日起,青岛西海岸新区辖区内所有建设工程实行勘察设计质量安全承诺制。
建设单位在办理消防、人防、施工许可等行政审批手续时,提交建设、勘察、设计单位共同签署的《勘察设计质量安全承诺书》,不再要求提交《施工图设计文件审查合格书》。

文件原文:

深圳市住房和建设局关于做好我市建设工程施工图审查改革工作的通知(征求意见稿)
市发展改革委、市规划和自然资源局、市交通运输局、市水务局、市工务署,各区(新区)住房建设局、深汕特别合作区住建水务局,各有关单位:
为做好工程建设项目审批制度改革,进一步优化营商环境,根据《深圳市政府投资建设项目施工许可管理规定要求》(文号待定)、《深圳市社会投资建设项目报建登记实施办法》(文号待定)、深圳市人民政府办公厅关于印发<深圳市进一步深化工程建设项目审批制度改革工作实施方案>的通知》(深府办函[2019]234号)有关规定,我市于2020年4月1日起在全市范围内取消房屋建筑和市政基础设施工程施工图审查,实行告知承诺制。现就有关事宜通知如下:
一、[实施范围]。本通知适用于本市行政区域范围内新建、扩建、改建房屋建筑和市政基础设施工程。
二、[实施时间]。2020年4月1日起取消施工图审查,实行告知承诺制,各项行政许可均不得以审查合格文件作为前置条件,但属于以下三种情况的项目按原施工图审查方式执行:
(一)为加快重大项目建设,施工图审查机构提前介入审查,2020年4月1日前施工图审查合同尚未签订的。
(二)已经通过招标确定审图机构,2020年4月1日前未签订施工图审查合同的;
(三)2020年4月1日前已经签订施工图审查合同的。
三、[信息化管理]。2020年 4月1日起,启用市建设工程勘察设计文件管理系统(网址待定)(以下简称“管理系统”),管理系统具有项目信息、勘察设计文件上传、在线抽查、监督检查意见反馈、统计管理等功能。
建设、勘察、设计等单位应及时登陆管理系统填报项目信息。勘察、设计单位应将勘察设计文件上传至管理系统,所有图签应位于图纸的右下角。建设单位对上传的勘察设计文件完整性、真实性和时效性负责并进行确认,确认后管理系统自动在勘察设计文件图签上方生成二维码。勘察、设计单位应通过管理系统打印图纸,提交建设单位使用。单位和个人可扫描二维码查看勘察设计文件信息。
四、[告知承诺]。建设单位申领施工许可证或施工备案时应当提交告知承诺书,承诺其上传至管理系统的勘察设计文件符合公共利益、公众安全和工程建设强制性标准要求,满足设备材料采购、非标准设备制作和施工的需要,承担违反承诺的法律后果。
五、[主体责任]。建设单位对工程勘察、设计的质量安全管理负首要责任,勘察单位和设计单位对工程勘察、设计的质量安全管理负主体责任。
实行项目负责人制度。建设单位及勘察设计单位项目负责人受各自单位委托,全面负责工程项目勘察设计质量和安全全过程管理,并对工程勘察设计质量和安全承担主要责任。
建设单位、勘察单位、设计单位及其项目负责人应当遵守国家有关法律法规,执行国家、行业和本省市工程建设标准,保证勘察、设计质量。
六、[部门职责]。市住房建设、市交通运输、市水务等部门依据各自职责分工,加强对工程勘察设计活动的指导监督管理。
各区住房建设、交通运输、水务等部门依据各自职责分工负责本辖区工程勘察设计活动的监督管理。
住房建设、交通运输、水务等部门应建立建设工程勘察设计文件“双随机、一公开”抽查机制和“互联网+监管”模式,定期和不定期联合相关部门对建设单位上传至管理系统的勘察设计文件进行抽查,重点抽查大型建设工程、超限高层建筑、深基坑、桥梁、隧道、涉及人员密集场所和公共安全的工程项目,以及多次违反法律法规和工程建设标准的勘察、设计单位承接的工程项目。
住房建设、交通运输、水务等部门可以通过购买服务的方式委托具有相应能力的机构为抽查工作提供技术服务和支持。
住房建设、交通运输、水务等部门质量安全监督机构在日常现场检查中,应开展现场施工图设计文件的检查。
对抽查或检查中发现的违反法律法规的行为,各部门应责成相关单位及时整改,根据有关法律法规进行处罚或不良行为记录并在管理系统中填报。
七、[信用评价]。市住房建设部门应会同交通运输、水务部门建立健全勘察设计行业信用评价机制,对建设、勘察、设计单位及项目负责人和注册执业人员的从业情况开展信用评价,并按规定将信用情况向社会公布。
依法必须招标的工程建设项目,招标人在事先制定定标工作规则时可将投标人的信用评价情况作为择优因素。
住房建设、交通运输、水务部门可以综合考虑信用评价情况实行差异化监督管理。
特此通知。
深圳市住房和建设局
2020年3月 日
来源:深圳市住建局、建筑管理
本文系转载,文章内容仅代表作者观点,版权归原作者所有,如有侵权,请联系删除,我们会在第一时间处理


