大数跨境
0
0

图纸会审再无遗漏!10大专业、185个图纸审查要点汇总

图纸会审再无遗漏!10大专业、185个图纸审查要点汇总 智慧工程技术
2020-09-16
2
导读:01总平面图审查要点02建筑专业施工图纸审查要点03结构专业施工图纸审查要点04装饰装修专业图纸审查要点05


0
1

总平面图审查要点


0
2

建筑专业施工图纸审查要点


0
3

结构专业施工图纸审查要点


0
4

装饰装修专业图纸审查要点


0
5

给排水专业施工图纸审查要点


0
6

燃气专业施工图纸审查要点


0
7

强电专业施工图纸审查要点


0
8

弱电专业施工图纸审查要点


0
9

暖通专业图纸审查要点


0
10

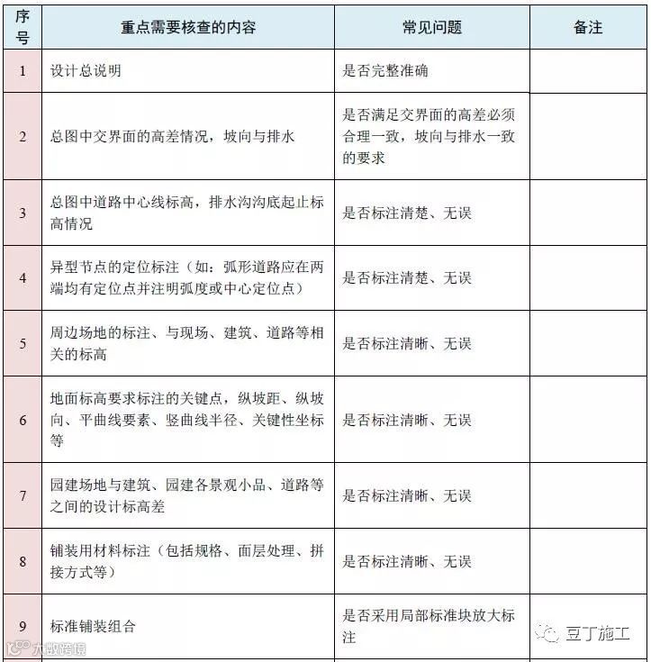
市政、园艺景观工程图纸审查要点





来源:豆丁施工

本文系转载,文章内容仅代表作者观点,版权归原作者所有,如有侵权,请联系删除,我们会在第一时间处理





【声明】内容源于网络
0
0
智慧工程技术
提供最新的行业资讯及原创的相关专业内容,分享新鲜有趣的内容,传递正能量。
内容 7795
粉丝 0
智慧工程技术 提供最新的行业资讯及原创的相关专业内容,分享新鲜有趣的内容,传递正能量。
总阅读4.5k
粉丝0
内容7.8k