

广州市工程建设项目审批制度改革试点工作领导小组办公室关于豁免3000平方米以下办公场所装饰装修工程办理行政审批手续事宜的通知(试行)
各区政府,广州空港经济区管委会,各有关单位:
《广州市工程建设项目“清单制+告知承诺制”审批改革试点工作方案》(穗建改〔2020〕14号,下称“《方案》”)已经市政府同意并报住房城乡建设部印发实施,为贯彻落实《方案》的有关工作要求,进一步优化我市营商环境,自即日起试行装修面积3000平方米以下的既有建筑办公场所装饰装修工程(人员密集场所除外)豁免行政审批,按照《广州市加强临时性建筑工程和限额以下小型工程建设管理工作的通知》(穗建规字〔2019〕4号)在属地街、镇进行开工信息手续录入。具体事宜通知如下。
一、实施范围
既有建筑内装修面积3000平方米以下的办公场所装饰装修工程(人员密集场所除外,见附件1),不涉及增加建筑面积、建筑总高度、建筑层数,不修改外立面,不降低建筑结构安全等级和不变更使用性质等规划调整,不改动消防设施,且主体建筑已依法取得消防验收(或备案)手续的,豁免办理建设工程规划许可、施工许可、消防设计审查、消防验收等行政审批手续。
《建设工程消防设计审查验收管理暂行规定》(住建部令第51号)规定的“国家机关办公楼、电力调度楼、电信楼、邮政楼、防灾指挥调度楼、广播电视楼、档案楼”内的3000平方米以下装修装修工程不在此次豁免范围。
二、关于办理开、竣工手续的相关事宜
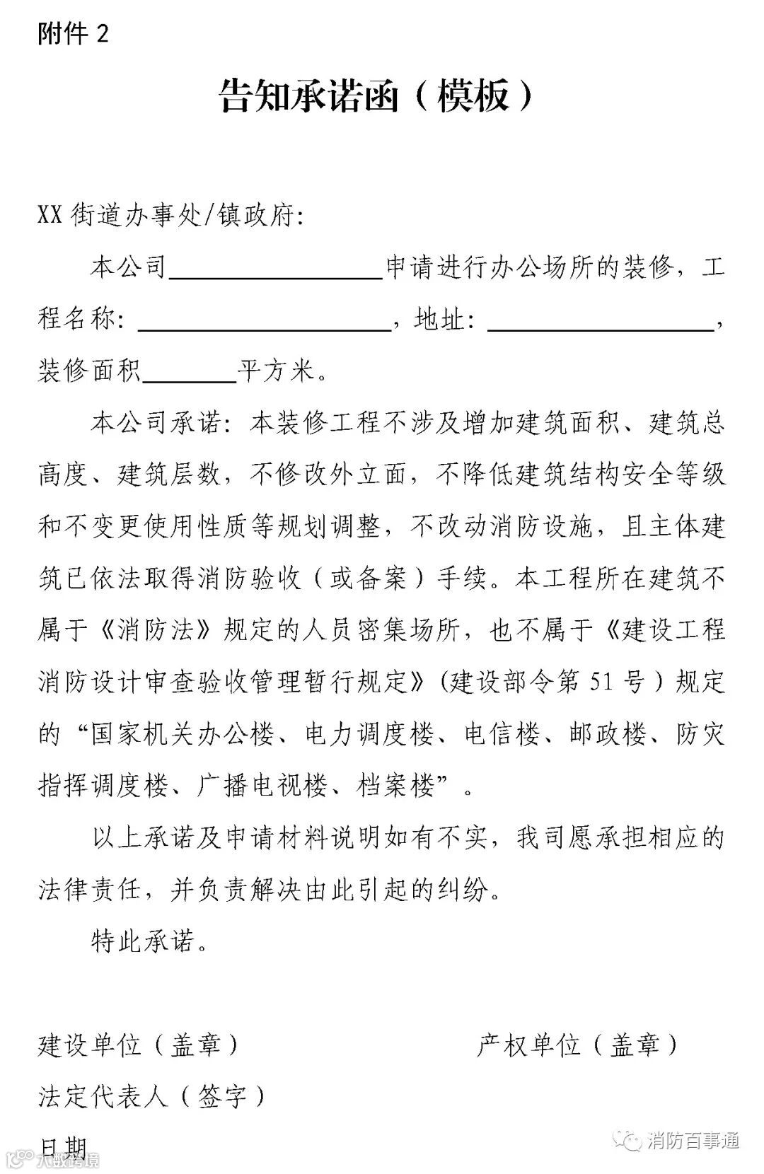
1.属于豁免行政审批实施范围的3000平米以下办公场所装饰装修工程,由建设单位告知承诺(见附件2),并按照《广州市加强临时性建筑工程和限额以下小型工程建设管理工作的通知》(穗建规字〔2019〕4号)提交资料报送属地街、镇办理开工建设信息录入管理手续。建设单位在建设过程中履行首要责任;物业服务企业按照《物业管理条例》(国务院令第379号)的要求做好相关登记及指导工作。鼓励建设单位通过购买工程质量安全保险的方式,加强对工程建设过程中的把控,保障自身权益。
2.关于建设工程竣工消防备案手续的办理事宜,以各区发布的相关政策为准;工程所在辖区未发布相关政策的,建设单位凭施工许可手续(含街、镇办理的开工建设信息录入管理手续)向属地建设行政主管部门申请办理消防备案手续。
三、加强日常巡查、监管与培训指导
豁免行政审批的3000平米以下办公场所装修工程,属地街、镇按照《广州市加强临时性建筑工程和限额以下小型工程建设管理工作的通知》(穗建规字〔2019〕4号)的要求,负责工程管理和日常质量安全巡查工作;各区建设行政主管部门牵头做好业务指导、技术培训和宣传讲解等工作,加强事中事后监管,保障政策的落地实施。
本通知试行期暂定一年。执行过程中如有疑问,请径向市工程建设项目审批制度改革试点工作领导小组办公室(设在市住房城乡建设局)反馈,我办将根据试行情况,会同各相关业务部门及时优化完善,切实提升办事企业获得感。
特此通知。
广州市工程建设项目审批制度改革试点工作领导小组办公室(代章)
2020年8月14日


来源:建筑业要文
本文系转载,文章内容仅代表作者观点,版权归原作者所有,如有侵权,请联系删除,我们会在第一时间处理


