数字化认知与路径思考
多年的实践经历让我们深刻体会到:在数字化转型的道路上,从制定战略目标到规划成功落地,是一段充满挑战的旅程。
大多数企业在高层战略规划和执行层落地规划之间存在巨大鸿沟。
这个鸿沟突出表现在目标难以及时准确传递、识别和分解、执行规划和行动难以匹配业务目标、难以得到理解和支持、数字化协同推进效率低下等几个方面。
基于二十余年在数字化道路上的思考和实践,我们总结和提炼出了一系列方法来填补这个价值鸿沟。
其中最为重要的是,我们能够通过可理解&可执行的指示和汇报循环迭代,帮助制订战略的企业高层和数字化执行层更好地协同推进企业数字化进程。
因文章篇幅有限,本次就以下几个方面进行概述。
企业数字化发展规划
在数字化转型规划方法论的指引下,理解业务战略目标与业务规划,识别业务关键需求、诊断、分析、评估数字化需求和IT现状,结合所属行业数字化实践经验和对最新技术发展趋势的掌握,制定数字化建设远景、目标和战略,制定企业架构、选型方案和规划实施策略与路径,指导数字化进程,有效利用企业资源及时高效支撑业务发展,促进业务战略目标实现。
企业架构规划
在企业架构(EA)方法论的指引下,基于业务战略目标出发,构建业务、数据、应用、基础设施及安全架构,为企业或者复杂平台的战略演进和后续项目实施夯实基础,确保业务目标能够落实到具体建设项目中。
企业架构规划
在方案选项方法论的指引下,从用户角度出发,基于业务应用场景,分享识别业务关键需求,基于关键需求对解决方案进行《1-需求满足度分析》;
从解决方案、项目实施、实施团队、实施方情况和实施效率评估方面,通过方案提交交流、POC测试等方式进行《2-实施方案评估》;
对入选解决方案厂商从基本情况(实力、相关产品线、服务体系、应用案例)和平台技术情况(技术架构、关键需求支撑、架构拓展、新技术支持等)多方面进行《3-产品厂商评估》;
对入选解决方案进行《4-全成本分析》,全成本包含软件产品、MA费用及其授权方式、实施服务相关费用以及影响未来成本的其他因素(备份方式的影响、开发测试环境费用、软硬件环境成本、运维及变更实施成本等);
从功能体验、交互体验、情感体验、价值体验和信任体验五个方面二十八个细项进行《5-用户体验评估》。
基于以上五项评估,基于对比打分和设计权重完成《选型评估量化表》。
最后基于定量和定性关键点给出综合评估和重点考虑意见供决策。
企业架构规划
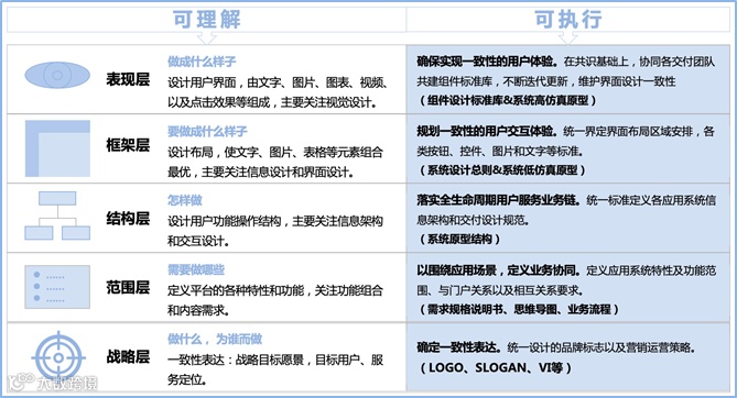
在用户体验一致性方法论的指引下,持续建设以服务和用户为核心的一致性用户体验。
从战略层做什么,为谁而做(战略目标愿景,目标用户、服务定位);
需要做哪些(定义平台的各种特性和功能,关注功能组合和内容需求);
怎样做(设计用户功能操作结构,主要关注信息架构和交互设计);
要做成什么样子(设计布局,使文字、图片、表格等元素组合最优,主要关注信息设计和界面设计);
做成什么样子(设计用户界面,由文字、图片、图表、视频、以及点击效果等组成,主要关注视觉设计)。
最终明确出每一个步骤具体的要求和交付物。
数字化转型的认知与实践
就分享到这儿
希望对你有启发
更多精彩内容
了解云基地,就现在!
IT技术哪家强
神州数码最在行
行业新星,后起之秀
历史虽不长,但是实 力 强






