

在全国大幅压减建设工程企业和测绘资质并加强监管,更大激发市场活力,为扩大消费和有效投资创造条件。
针对建设工程企业和测绘资质类别过细、等级过多、准入门槛高手续繁等问题,将工程勘察、设计、施工、监理企业资质类别和等级由593项减至245项,除最高等级综合资质和需跨部门审批的资质外,将其他等级资质一律下放至省级及以下部门审批;将测绘资质类别和等级总数由138项减至20项,除导航电子地图制作外,将其余甲级测绘资质审批全部下放至省级。同时,加强事中事后监管,严格执行“黑名单”制度,对工程质量安全问题突出的依法依规严肃惩戒,落实工程质量终身责任制,确保建设工程质量安全,促进测绘行业健康发展。



国务院总理李克强11月11日主持召开国务院常务会议,听取国务院第七次大督查情况汇报,确保政策落实,更好发挥促进经济稳定恢复的重要作用;决定在浦东新区开展市场准入“一业一证”试点,在全国大幅压减建设工程企业和测绘资质并加强监管,更大激发市场活力,为扩大消费和有效投资创造条件。
本次会议针对建筑业有关的内容如下:
1、针对建设工程企业和测绘资质类别过细、等级过多、准入门槛高手续繁等问题,将工程勘察、设计、施工、监理企业资质类别和等级由593项减至245项,除最高等级综合资质和需跨部门审批的资质外,将其他等级资质一律下放至省级及以下部门审批。
小编注:
1、除最高等级综合资质和需跨部门审批的资质外,将其他等级资质一律下放至省级及以下部门审批。
2020年7月住建部发布的《建设工程企业资质标准框架(征求意见稿)》中明确提出施工总承包特级资质调整为施工综合资质,施工总承包一、二、三级资质等级压减为甲、乙两级。本次会议进一步明确施工总承包资质除特级、公路等需跨部门审批的资质外,其他等级资质审批权将一律下放省厅(包括建筑、市政等一级资质)。
结论:除公路工程等跨部门审批的资质外,像建筑、市政等其他一级资质审批权下发省厅或板上钉钉了。
2、将工程勘察、设计、施工、监理企业资质类别和等级由593项减至245项。
小编统计2020年7月住建部发布的资质改革《意见稿》将资质类别、等级压减后至133项,而今天的会议明确由593项减至245项。相较于《意见稿》多了112项。小编预估最终发布的新资质标准和7月份住建部发布的资质改革《意见稿》应该会有很大区别。
65%资质将合并或取消
按照“能减则减、能并则并”的原则,大幅压减企业资质类别和等级。据统计,改革前,工程勘察、工程设计、施工、工程监理资质共264项,缩减后数量为92,整体减少了65%。
除综合资质外,全部下放至省级及以下有关主管部门审批(其中,涉及公路、水运、水利、通信、铁路、民航等资质的审批权限由住房和城乡建设部会同国务院有关部门确定)。
改革后
工程监理资质分为综合资质和专业资质;
工程勘察资质分为综合资质和专业资质,工程设计资质分为综合资质、行业资质、专业资质和事务所资质。
2、将测绘资质类别和等级总数由138项减至20项,除导航电子地图制作外,将其余甲级测绘资质审批全部下放至省级。
3、加强事中事后监管,严格执行“黑名单”制度,对工程质量安全问题突出的依法依规严肃惩戒,落实工程质量终身责任制,确保建设工程质量安全,促进测绘行业健康发展。
4、在浦东新区开展市场准入“一业一证”改革试点。选取与人民群众生活和消费息息相关、涉及量大面广的小微企业和个体工商户的电商、建设工程施工等31个行业,建立综合许可制度,将企业需要办理的多张许可证整合为一张行业综合许可证,过去由国务院部门实施的25项许可等事项改为委托浦东新区受理和发证,实现市场主体“一证准营”、全国范围有效。同时,建立信息共享、协同高效的行业综合监管制度,减少执法扰民,提升监管效能。试点要总结经验,成熟后向全国推广。

建设工程企业资质标准框架有关情况说明

保留原12类施工总承包资质。施工总承包资质等级压减为甲、乙两级,甲级资质在本类别内承揽业务规模不受限制,原一级资质调整为甲级资质,其他等级资质合并为乙级资质。
专业承包资质:保留地基基础工程、起重设备安装工程、核工程等专业承包资质;将原专业承包资质整合为建筑装修装饰类、建筑机电类、公路工程类、港口与航道工程类、铁路工程类、水利水电工程类、通用类专业承包资质;专业承包资质不分等级。
将劳务企业资质调整为专业作业资质,由审批制改为备案制,不分等级。
2、工程设计资质。保留综合资质。对部分行业资质进行整合。

电子行业、通信行业、广电行业合并为电子通信广电行业;
石油天然气行业并入化工石化医药行业;
军工行业并入机械行业;
核工业行业并入电力行业,资质等级压减为甲、乙两级,原丙级资质并入相应行业乙级资质;
取消海洋行业及专业资质,相关企业可以换发相近行业资质;
整合原化工石化医药、石油天然气、电力、市政行业中的专业资质,资质等级压减为甲、乙两级,原丙级资质并入相应专业乙级资质;
取消其他行业的专业资质,并入相应行业资质,原甲、乙级专业资质并入相应等级的行业资质,原丙级专业资质并入乙级行业资质。
将专项资质调整为通用专业资质,取消环境工程专项资质的5个专项类别,整合为环境工程专业资质,资质等级压减为甲、乙两级,原丙级资质并入相应专业乙级资质。保留3类事务所资质。
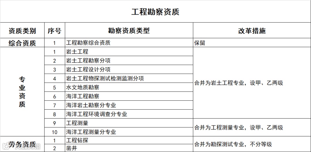
3、工程勘察资质。

专业资质等级压减为甲、乙两级(勘探测试专业资质不分等级),原丙级资质并入相应专业乙级资质。
4、工程监理资质。保留综合资质。

取消农林工程监理资质,建设单位委托农林工程监理业务时,不再作资质要求。
上述4个监理专业资质取消后,相关企业可以换发相近专业同等级监理专业资质。
监理专业资质等级压减为甲、乙两级,原丙级资质并入相应专业的乙级资质。取消事务所资质。
三、除综合资质外,全部下放至省级及以下有关主管部门审批(其中,涉及公路、水运、水利、通信、铁路、民航等资质的审批权限由住房和城乡建设部会同国务院有关部门确定)。
四、关于资质标准。
建设工程企业资质标准框架确定后,启动建设工程企业资质管理规定、资质标准等的修订工作,有针对性地调整企业资质标准中的考核指标,原则上不提高标准,最低等级资质可适当降低准入门槛。多个资质合并的,将兼顾合并前的各项资质标准,在修订资质管理规定和标准时,充分考虑资质类别压减对企业的影响。



多种建筑资质面临取消、合并!最终自2020年7月2日住建部发布备受瞩目的《建设工程企业资质标准框架(征求意见稿)》将正式尘埃落定!
来源:建筑业要文
本文系转载,文章内容仅代表作者观点,版权归原作者所有,如有侵权,请联系删除,我们会在第一时间处理



