2023年7月重大政策解读—前言
-
深化医改下半年重点工作发布; -
鼓励、限制和淘汰三大目录促进产业结构调整; -
2023年医保基金飞行检查将启动; -
2023年医保目录调整工作正式开启,续约、竞价规则发布; -
药品标准管理办法发布。
-
上海发文,对定点零售药店纳入门诊统筹管理工作作出安排; -
陕西就医药代表医院拜访新规征求意见; -
广东药学会发布2023年版超药品说明书用药目录; -
浙江药采中心公布2022年省平台入库金额排名前200名产品情况; -
广东发文,拟取消医疗机构用药数量限制……
-
第八批国采各地陆续公布第二备供结果,并开始落地执行中选结果; -
上海牵头十五省国采接续联盟正式启动; -
苏桂陕联盟三省落地执行时间公布; -
多省发文明确国采部分批次接续/续签结果执行时间。
-
山西、宁夏两省开展河南19省联盟数据填报工作; -
全国中成药集采结果出炉,最高降幅约为76.85%; -
江西拟牵头开展干扰素集中带量采购; -
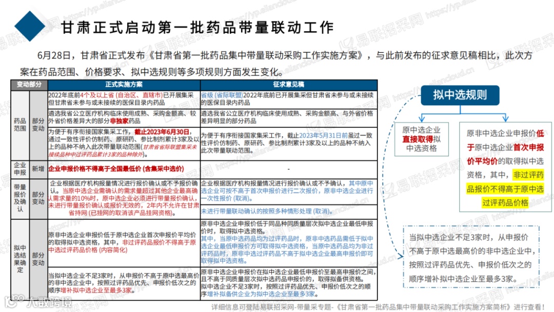
甘肃正式启动第一批药品带量联动工作; -
浙江即将开启第四批药品集采; -
宁夏开展第二批药品联盟议价采购; -
新疆中部联盟及南部联盟纷纷发布拟中选/中选结果; -
北京开辟绿色通道,优化药品阳光采购挂网流程; -
山西进一步做好药品采购使用工作; -
湖南即将开展价格联动……




















































华邦善商
作为华邦制药创新时代里
最年轻的实践者
期待用崭新的姿态与您
“善协同、商未来”
✎
发布者 | 婧
来源 |易联招采
- END -
扫描下方二维码关注公众号
了解【华邦善商】更多信息

