抖音、小红书、视频号最新违禁词汇总
平台内容合规自查指南
本篇整理了抖音、小红书及视频号的最新违禁词清单,供创作者自查使用,以避免因违规内容被限流。
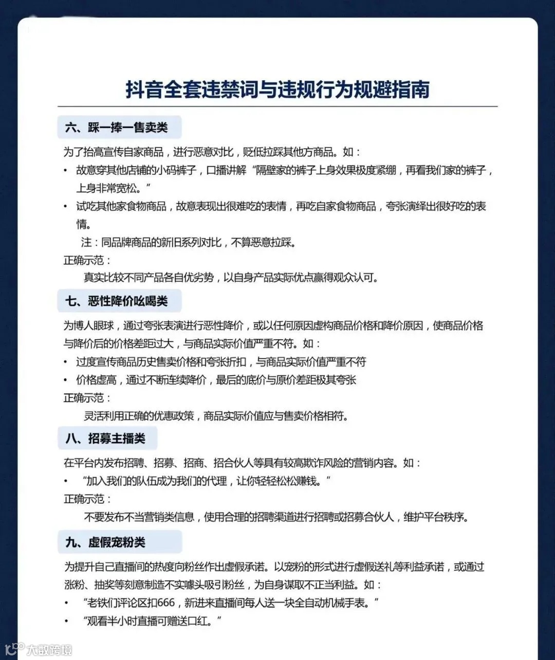
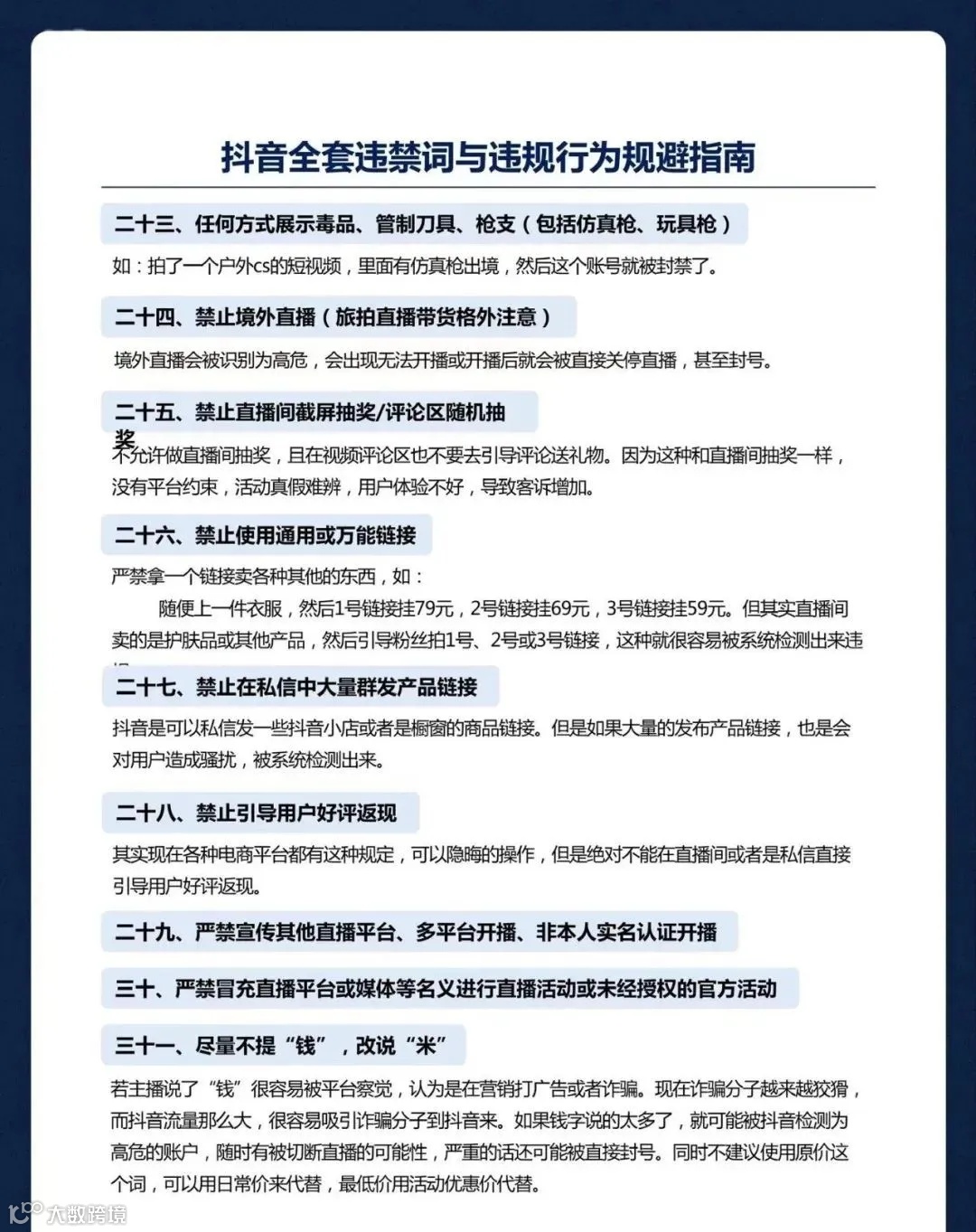
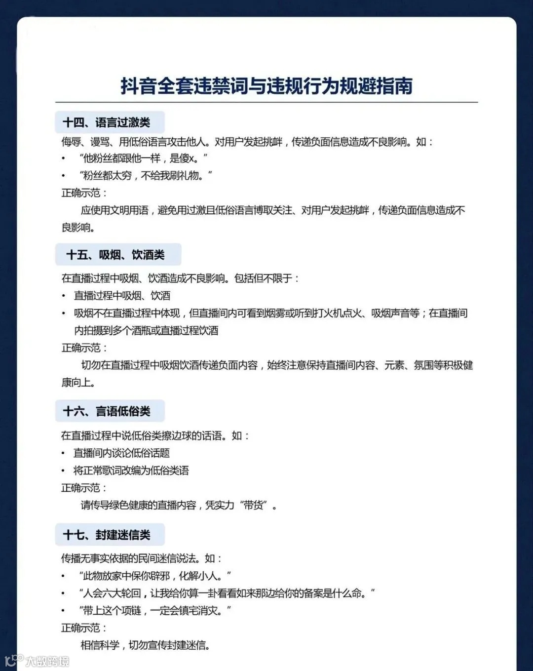
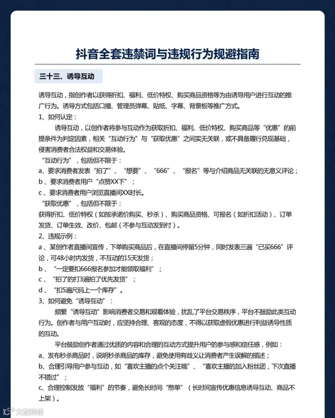
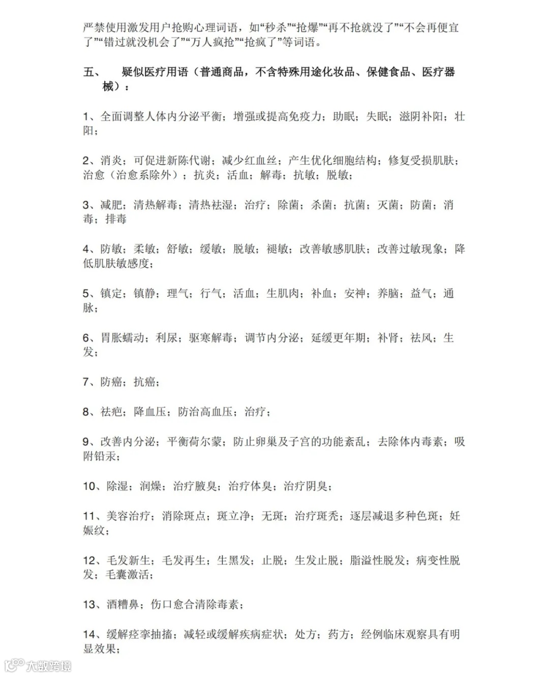
1. 抖音违禁词汇总
以下是根据当前规则整理的抖音平台常用违禁词汇清单:
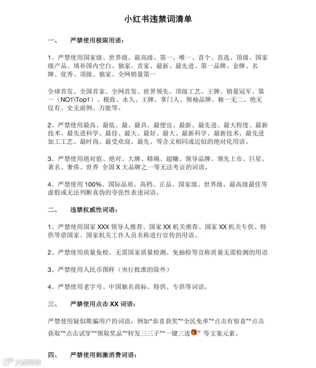
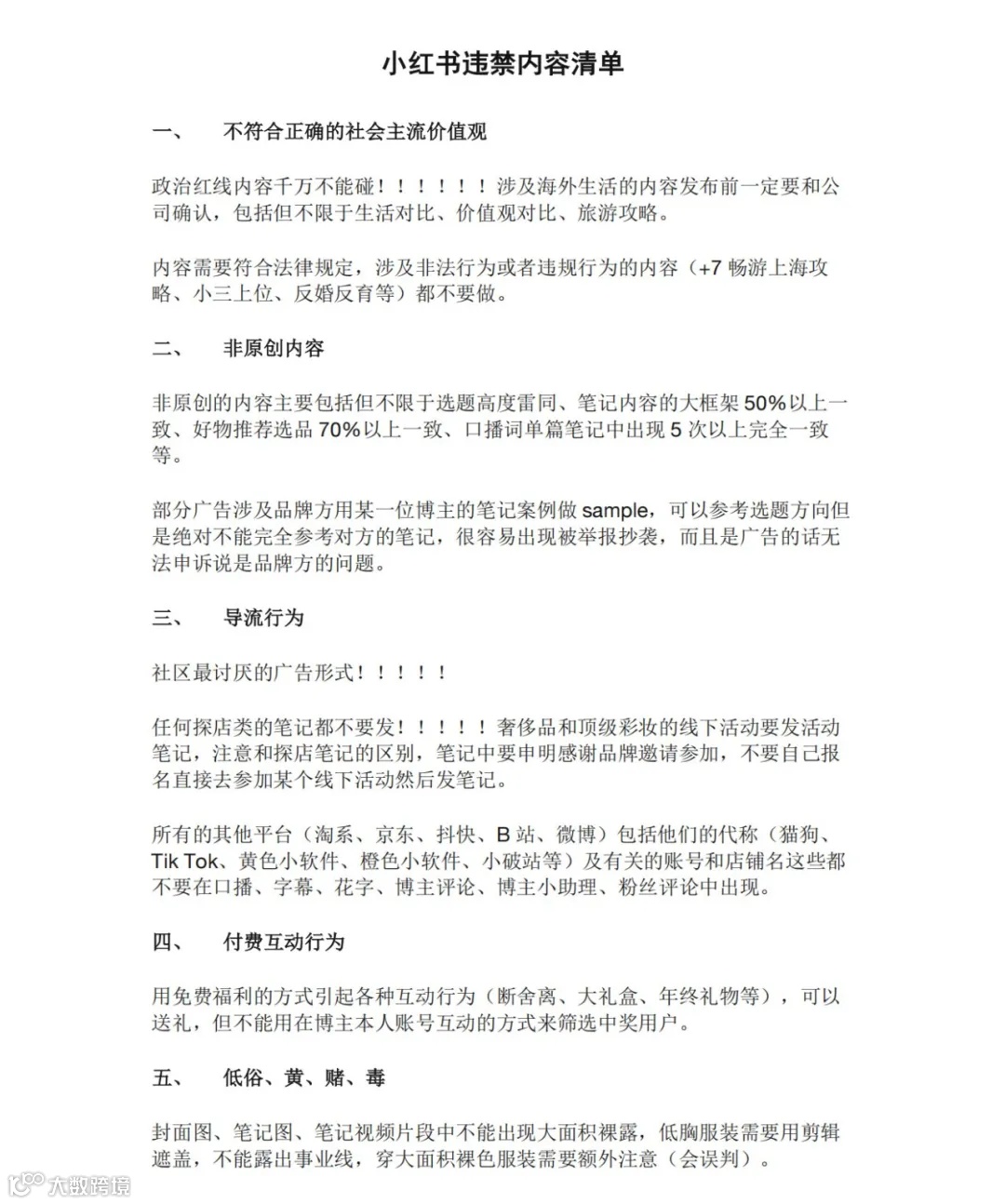
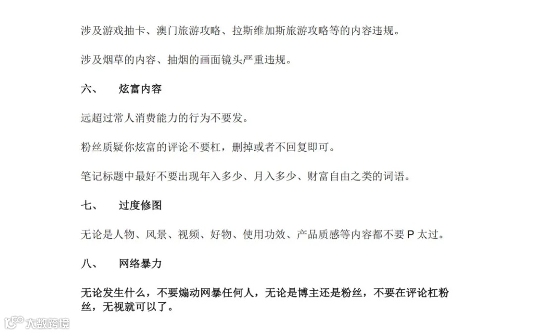
2. 小红书违禁词汇总
小红书平台针对不同类目设定了严格的违禁词标准,请作者特别注意以下关键词:
3. 视频号违禁词汇总
微信视频号对广告用语和敏感内容审核较为严格,请创作者注意以下词汇:
资料整理自网络,如有侵权请告知删除。


