最近有部分做家电类和灯具类产品的Temu卖家一脸蒙圈,不知道为啥产品被下架了。
事实上,Temu早已严查管控能效标签产品:

Temu平台表示,对于向欧盟销售指定类型的电器灯具类产品,产品包装上必须带有“能效标签”,并会持续加强排查力度进行标志标签核查:
平台根据销售站点所需的标志标签做核查管控,经核查不符合标志标签管控要求的商品将作拒收处理。
那么,欧盟能效标签如何才能合规?如何避免产品被下架风险?今天针对10个常见疑问为大家解读清楚!
(一)什么是欧盟能效标签?
EU ENERGY LABEL(欧盟能效标签又称能源效率标识),又叫European Energy Labels,是附在耗能产品或其最小包装物上,表示产品能源效率等级等性能指标的一种信息标签。
比如我们家用的冰箱、空调等家用产品都会贴有“能效标签”。

以灯具或家电类产品为例,卖家提供产品给服务商做ERP检测报告,若检测出来的属于非常省电级别,则能效等级评为A级。注意:新的能效标签等级调整为A到G等级,仍用旧版的卖家需重新注册更换。
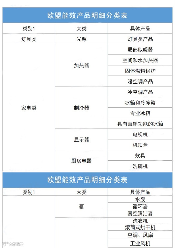
(二)哪些产品需要注册能效标签?
欧盟能效贴标法规适用于能源标签商品。这些商品会出售给欧盟消费者或在欧盟境内使用,并且在使用过程中会消耗能源。
能效标签涵盖产品范围广,建议卖家先看大类再看小类,能效标签的产品大类可上欧盟官网查询,下面是31个组的产品类别:
https://eprel.ec.europa.eu/screen/home


(三)我是否需要注册能效标签?
根据最新的政策要求,所有在欧盟市场上投放“能效相关产品”的制造商/进口商/分销商/远程卖家都必须要进行欧盟能效标签注册!
也就是说,卖家的能源产品(Energy-related Products,简称ERP)销往欧洲就必须执行以下操作:
1、为所有受影响的商品粘贴印刷的能效标签。
2、在EPREL数据库中注册商品。
3、在卖家平台中为每种商品上传能效标签和相应的产品信息。
(四)不做能效标签有什么后果?
1)无法入境欧盟多国,如德国、法国、意大利、西班牙等站点卖家;一旦欧盟主管部门抽查到,产品可能会被海关扣留甚至销毁。
2)根据各大跨境电商平台要求,如果卖家未能及时上传所售产品的欧盟能效标签,该产品将被下架或禁售,甚至封店。
3)环保局等管局稽查、检测,不符合能效法规的产品最高可罚款超过10W欧元,追溯期高达10年之久。
(五)能效标签的有效期?
只要能效法规不变,标签就一直有效。注册一次即可,无需续费。
欧盟能效和英国能效有什么区别?
因为英国脱欧了,所以英国能效和欧盟能效的检测标准和法规都不一样,也不能共用。区别是欧盟能效注册需要提供完整的欧代信息,英国能效注册不需要英代。

(六)能效标签的合规步骤是什么?
1、明确产品符合欧盟能效要求后;将自己的产品送往有资质的实验室进行ERP能效测试,并生成产品能效检测报告。
2、将实验室出具的ERP测试报告提交给欧盟官方机构进行注册,以获得ERP能效标签。(非欧盟国家的公司不能直接在官方注册,需要通过电子认证的欧代来代理注册,因此建议联系靠谱服务商如卖家参谋)
3、将注册好的能效标签、产品数据表等相关信息上传到Temu后台。
4、根据规范要求,在产品外包装贴好能效标签,展示产品能效。
(七)能效标签印刷要求怎么样?
不同类型产品标签规格不同,但印刷标准基本一致:
标准尺寸标签至少:36mm*72mm
小尺寸标签至少:20mm*54mm
(八)后台如何上传能效标签?
以亚马逊平台为例:1)获取交付的新能效等级、能效标签及商品能效表格;
2)拿到文件后,在平台上传彩色标签,以及产品信息表格并确保上传的格式为JPG格式且按照亚马逊的要求给文件命名;
3)编辑产品处理完善与能效相关的信息;
4)等待24小时,且审核无误后会显示在店铺前台链接,即表示标签已上传成功。(具体可咨询卖家参谋客服)
(九)为什么标签产品会被平台下架?
拥有能效标签的产品也会被平台下架?可能卖家遗漏了以下某个问题:
1、卖家没有提供能效等级+欧洲能效标签产品注册EPREL_ID编号
(需要注意的是:能效标签的注册首先要通过CNAS资质实验室出具的能效报告,然后才能在欧盟EPREL官网注册,并且非欧盟公司不能在官网注册。)
2、能效标签的产品不符合欧盟能效贴标法规
3、卖家未上传欧盟能效信息
4、没有注册能效标签或上传的能效信息不符
(卖家可以自查或者联系卖家参谋客服咨询处理)
(十)如何选择靠谱的能效标签服务商?
注意!未经过验证的能效标签产品不符合规定,也无法合法在欧盟市场安全流通,所以一定要找有资质的服务商协助注册。
卖家参谋也在持续为卖家们提供专属的合规方案,推出Temu能效标签服务,按型号申请,可通过平台审核,快速有效,帮助卖家完成欧盟能效标签合规。



