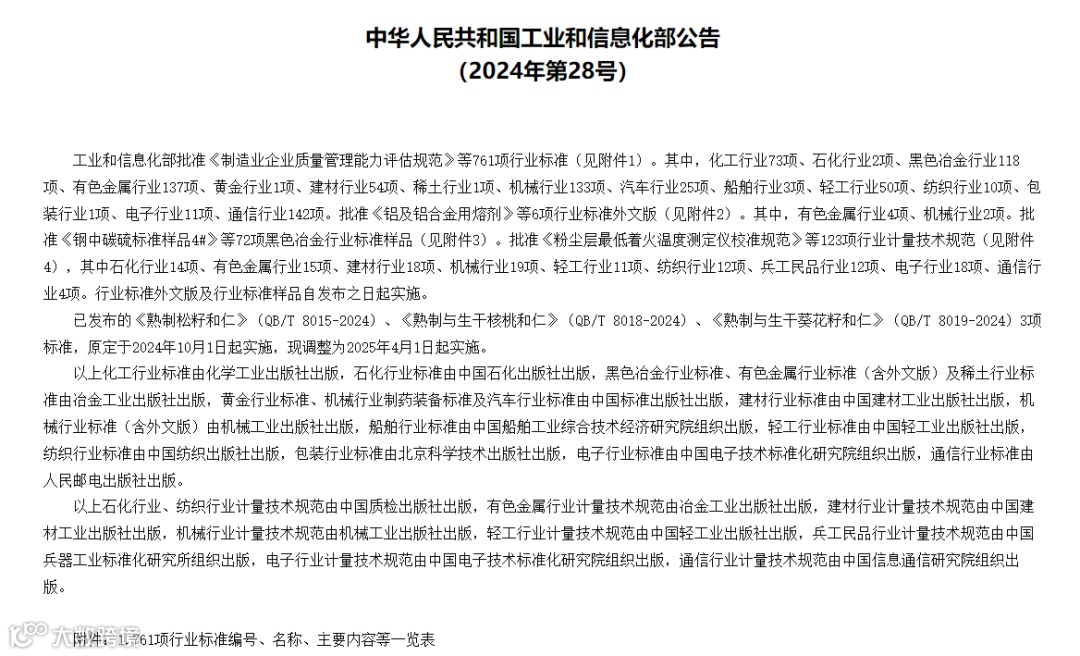
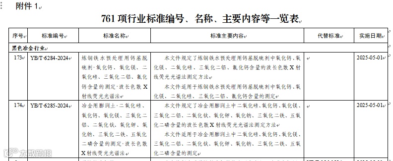
近日,由首钢京唐公司质检监督部主持制定的《炼钢铁水预处理用钙基脱硫剂 氧化钙、氧化镁、二氧化硅、三氧化二铝、氟化钙含量的测定 波长色散X射线荧光光谱法》和《冶金用膨润土 二氧化硅、氧化钙、氧化镁、三氧化二铝、二氧化钛、氧化钾、氧化钠、三氧化二铁、五氧化二磷含量的测定 波长色散X射线荧光光谱法》两项行业标准正式发布,并将于2025年5月1日起开始实施。两项标准的发布填补了冶金行业空白,为膨润土与脱硫剂的快速检测提供了权威依据,也将有助于提升行业检测的规范化水平。


冶金用膨润土作为生产球团矿的一种重要添加剂,其化学成分的组成对球团矿的质量至关重要。而钙基脱硫剂作为炼钢过程中的重要辅助原料之一,其化学成分的组成更是决定其脱硫效果的重要因素。新发布的两项行业标准针对膨润土和脱硫剂的化学成分检测制定了X射线荧光光谱法的快速检测方法,替代了传统的化学方法,减少了化学试剂使用,实现绿色检验,能够快速、准确检测多组分含量,为生产工艺调整、投料提供及时有效数据支持。
首钢京唐公司质检监督部长期深耕于冶金检化验领域,凭借对产品质量的极致追求和对检化验技术创新的不懈努力,积累了丰富的研发和生产经验。其主持制定的两项行业标准的发布与实施,一方面为自身的检化验提供了更为规范的操作指南,极大地提升了企业内部的标准化水平与检验效率,另一方面为整个行业树立了全新的质量标杆,有效促进了企业间公平竞争与交流合作,加速技术创新与进步,助力整个行业向更高水平、更可持续方向发展,共同构建更完善、更具竞争力的行业生态。


