
自2020年8月起,中国钢铁工业协会开展了钢铁企业超低排放改造和评估监测进展情况公示工作。截至目前,已有77家企业在钢协网站进行公示。已公示企业名单汇总及各企业公示内容整理如下:
已公示企业名单汇总
唐山中厚板材有限公司
基本信息
超低排放改造情况
(一)投资及运行成本
(二)有组织排放
(三)无组织排放
(四)清洁方式运输
重点改造工程情况表
超低排放评估监测情况
(一)有组织排放监测
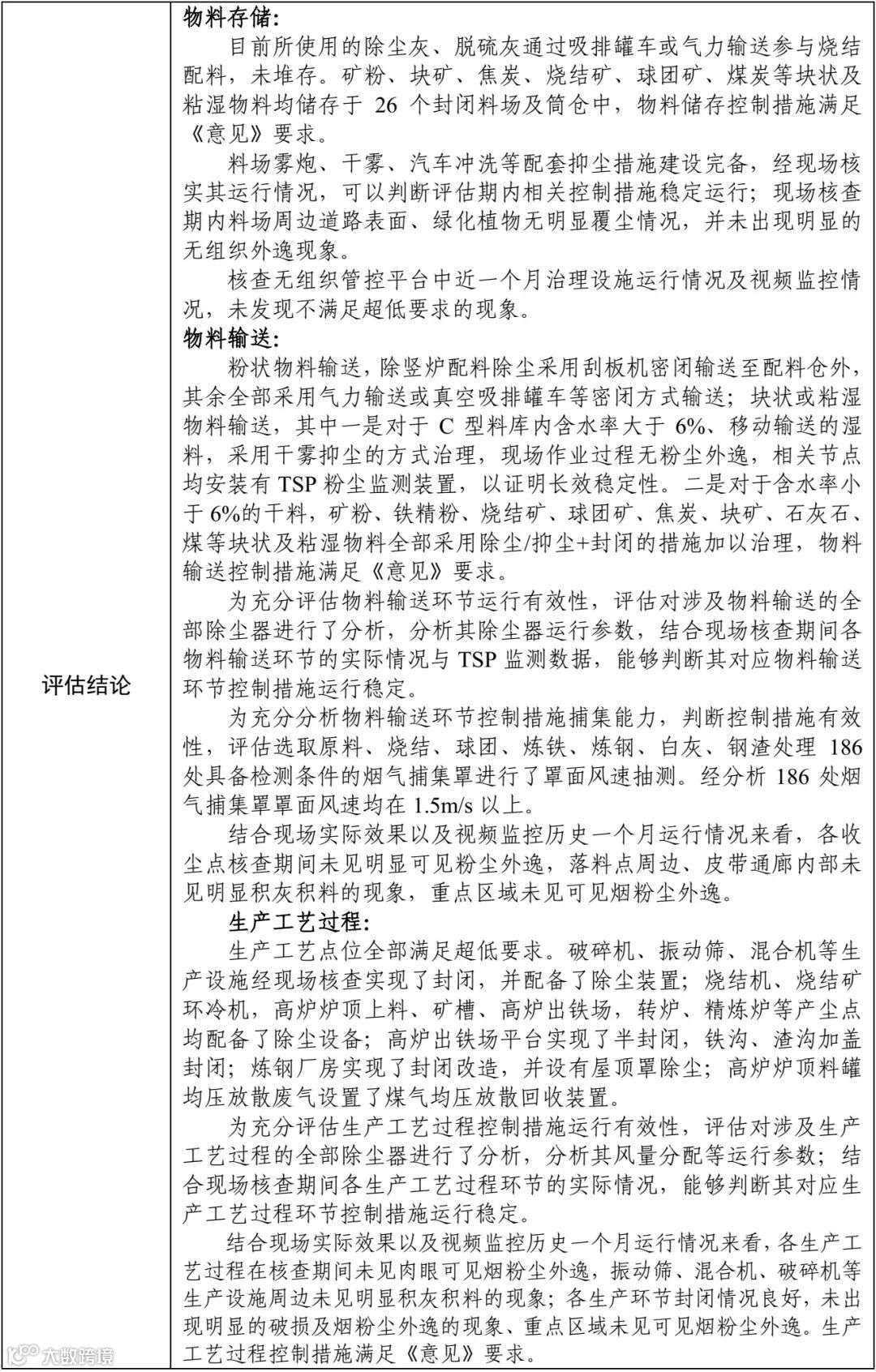
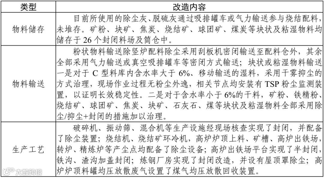
(二)无组织排放评估
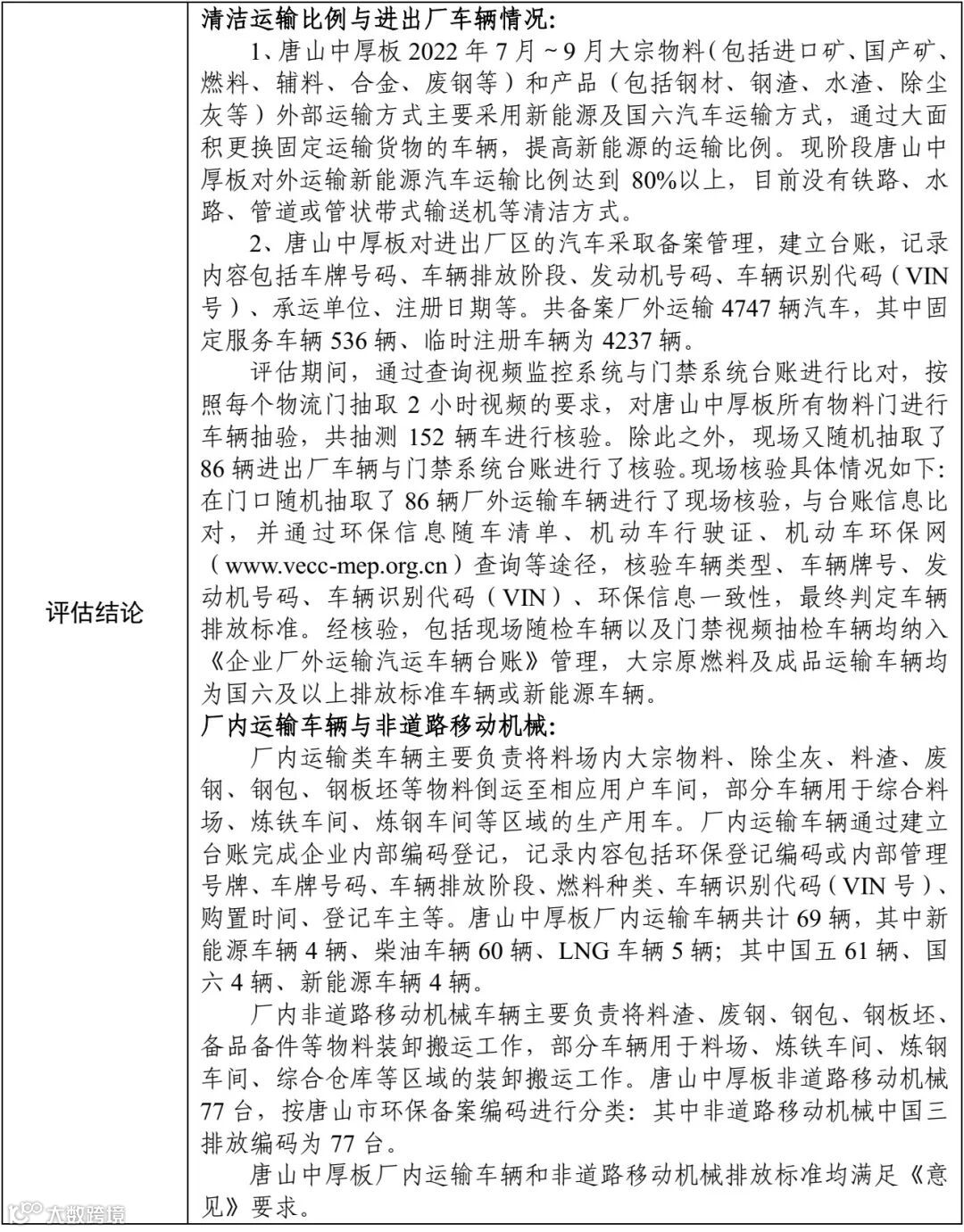
(三)清洁方式运输评估
(以上内容均转载自中国钢铁工业协会网站,未查询到的信息用“/”表示)
有的时候觉得“如约而至”是辣么的幸福,等到你来我真的很感动,我们将以最卓越的技术和更周到的服务不负您的信任!
——钢铁之家向您致敬
目前6389人已关注加入我们


本公众号
钢铁之家热点资讯
更多资讯不容错过
长按二维码关注

