最新《留学回国人员申办上海常住户口实施细则》已公布实施近一个月了,不少留学生对新政策还有很多疑问,这里就帮大家重点解析梳理一下,新老政策的几个重大变化:
1
学历条件
老政策:国内“211”学校
新政策:国内“双一流”学校
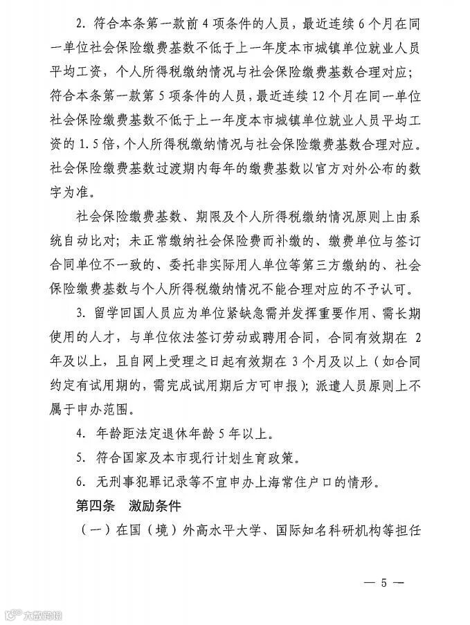
解析:新政策将国内“211”学校改为了国内“双一流”学校,新增加了25所国内高校,将会有更多同学在连续6个月缴纳1倍社保后可以申请。
2
在外学习时间
老政策:本科在外学习时间不少于1年
新政策:本科在外学习时间不少于2年
解析:本科在外学习时间延长至2年
3
学分要求
老政策:国内暑期转学分不超过20%
新政策:新增学分上限要求
解析:新增国内校区或分校,不得超过50%学分和学习时间
4
第一份工作
老政策:回国后需第一份工作在上海,不能有外地工作记录,回国待业不超过2年
新政策:回国后2年内来上海工作
解析:新政策只需要回国后2年内来上海工作,放宽了对外地工作记录的要求,但是上海缴纳社保之后不能再有外地缴纳社保的记录。
5
劳动合同
老政策:合同有效期1年或1年以上,且申请之日起有效期需6个月或6个月以上
新政策:2年及2年以上,且网上受理之日起有效期需3个月或3个月以上
解析:新政策对合同有效期要求变更为2年及以上,网上受理起算有效期要求变更为3个月或以上。
6
新增激励条件
老政策:无
新政策:增加激励条款
解析:新政策中高水平大学的博士、500强高管、副教授等高层次的留学回国人员可以直接落户,无需累计社保。
老政策:无
新政策:新增紧缺性人才
解析:紧缺性人才可以无需看国外学校排名,按6个月1倍社保累计
老政策:留学回国人员,本人担任企业法定代表人且为第一大股东(不含后期股权转让、后期资金注入)
新政策:拥有专利、科研成果、专有技术等来本市创办留学人员企业的负责任、团队核心成员(一般累计不超过3人)
解析:针对创业落户,新增非法人也可以办理落户,1个创业公司可为3名核心团队人员申请落户。
7
审批时间
老政策:面交审核时间为45个工作日,领取批复
新政策:面交审核时间为15个工作日,领取批复
解析:面交审核时间缩短了30个工作日,大大加快了审核时间。
以下是关于留学生落户上海新政策官方答疑
好让各位同学心里有个底
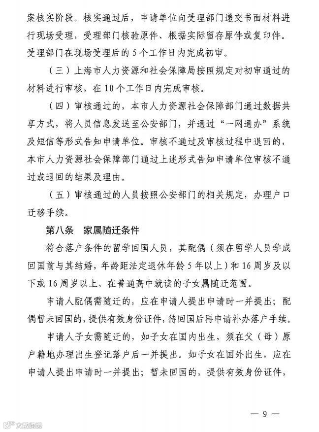
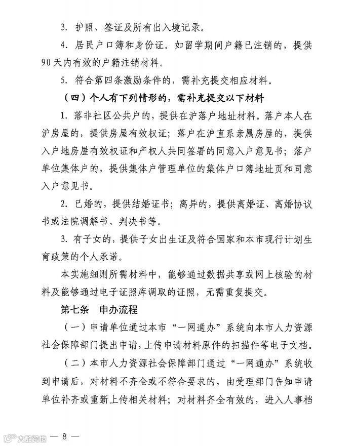
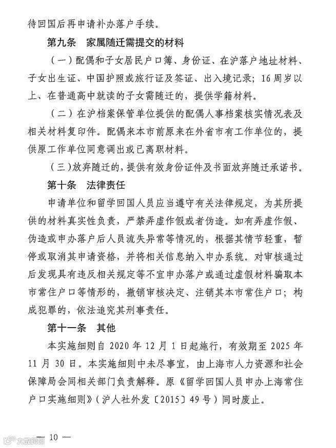
政策原文请看下图:
来源: 上海市华侨事务中心


