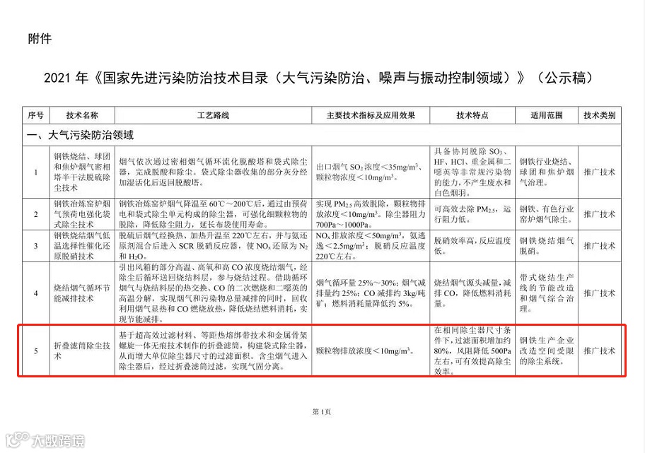
日前,生态环境部发布关于2021年《国家先进污染防治技术目录(大气污染防治、噪声与振动控制领域)》的公示,广州市华滤环保设备有限公司(以下简称”华滤环保“)自主研发的“折叠滤筒除尘技术”被列入22项大气污染防治技术和6项噪声与振动控制技术入选目录。
2019年200㎡烧结机尾烟气颗粒物优氪迅®折叠滤筒超低排放改造项目被列入《2020 年重点环境保护实用技术及示范工程名录》;
2021年1月工信部、生态环境部发布了《国家鼓励发展的重大环保技术装备目录(2020年版)》供需对接指南之一;
在“钢铁行业超低排放用高效滤筒”被评选为2020年广东省名优高新技术产品;
被中国冶金报社评选为2021“钢铁产业链绿色低碳好技术”;
技术装备支撑单位名单,优氪迅®折叠滤筒入选环境污染防治设备专用零部件推广类技术装备,并成为技术装备支撑单位。
华滤环保-优氪迅®折叠滤筒
优氪迅®折叠滤筒除尘技术此次入选《国家先进污染防治技术名录》,在国家环保技术创新的层面,被广泛肯定与充分认可。对于华滤环保人也是一份莫大的荣耀和鼓舞,公司将进一步做好优氪迅®折叠滤筒除尘技术推广应用,为超洁净除尘新建或技改提供更经济,更便捷,更稳定的综合治理方案。
欢迎钢铁企业来电咨询~~~
付先生:18816503238

喜讯!华滤环保荣膺入选广州市“专精特新”民营企业扶优计划培育名单
优氪迅®折叠滤筒
1、喜讯连连!广州华滤优氪迅®折叠滤筒获评广东省名优高新技术产品
2、捷报频传,喜讯连连 |【折叠滤筒】被列入《国家鼓励发展的重大环保技术装备目录(2020年版)》
3、【200㎡烧结机尾烟气颗粒物优氪迅®折叠滤筒超低排放改造项目】被列入《2020年重点环境保护实用技术及示范工程名录》

