

钢蛋哥哥,你知道职工保险互助会吗?
据我所知!他是以从事职工互助合作保险为主要内容的全国性社团组织。


嗯,不错嘛,那你知道他有哪些特点和优势吗?
这个嘛,还得有请铁锤妹妹给大家普及一下吧。


嗯!职工互助保障是项新兴的事业,市场前景广阔。它不以盈利为目的,在经济上最大限度地保障会员的利益。而且还是专门针对工会会员开展的互助互济保障活动。
嗯嗯,听起来很不错嘛。


那是当然。而且保费低廉,保障力度大,手续简单,赔付及时......,你值得拥有!
这么多优势,那他和普通的商业保险有区别吗?


他与商业保险最大的区别就在于它不以盈利为目的。由工会组织会员开展的经济性社会互助活动,最大限度地维护会员的基本经济利益。
嗯嗯,真贴心,赶紧说说怎么参加。


嗯,已经安排妥了,保险费用公司还给补贴50%,真是暖心。

职工怎样参加中国职工保险互助会的保障活动?
凡北京市工会会员,年龄在16至60周岁,能够正常参加所在单位工作的在职职工均可通过本单位工会申请,享受中国职工保险互助会北京办事处提供的各种服务,参加互助保障计划有关活动。
目前开展了保费型和公益型互助保障活动。
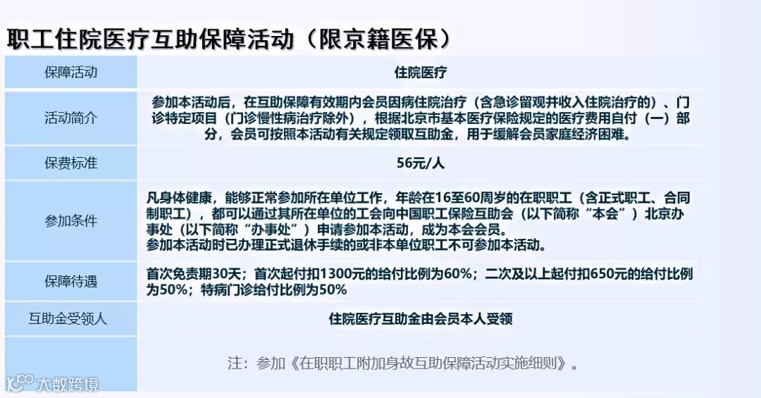
保费型职工互助保障活动:1.重疾类:《在职职工重大疾病互助保障计划》、《在职女职工特殊疾病互助保障计划》;2.意外类:《在职职工意外伤害互助保障计划》;3.医疗类:《在职职工住院医疗互助保障计划》。
公益型职工互助保障活动:1.医疗类:《暖·互助—在职职工医疗互助保障计划》;2.综合性:《非工伤意外伤害及家财火灾损失互助保障计划》。
一、会费型职工互助保障
活动种类






二、公益型职工互助保障
活动种类
(一)医疗类:

暖·互助《在职职工医疗互助保障计划》
(简称 暖·互助“二次报销”)
保障对象:参加北京市基本医疗保险;
保障责任:依据北京市基本医疗保险认可的医疗机构的门诊、住院医疗费用由个人承担的“自付一”费用,可享受医疗补助。
保障责任期:
以自然年度为一个责任期。



编辑:铁血丹心
出品:公司工会 首钢京唐融媒体

