
亲爱的邮豆们:
吉祥邮在各位邮豆的急切盼望中,终于等来了免税州直发的好消息!即日起大家在会员中心-帐户信息里可以看到有两个OR免税州的仓库地址哦;选择发到“OR免税州转仓”的仓库地址是转仓的,只有发到“OR免税州直飞”仓库地址才能直飞哦,请大家在下单时注意区别!
OR直飞包裹运费计算:
吉祥会员 首重1磅9.99美金,续重1磅5.99美金, 金牌会员 首重1磅9.99美金,续重1磅5.59美金,
一磅起运,关税全额补贴,收货时效-发货后15天左右,收到包裹晒单还可拿20人民币的返利哦!
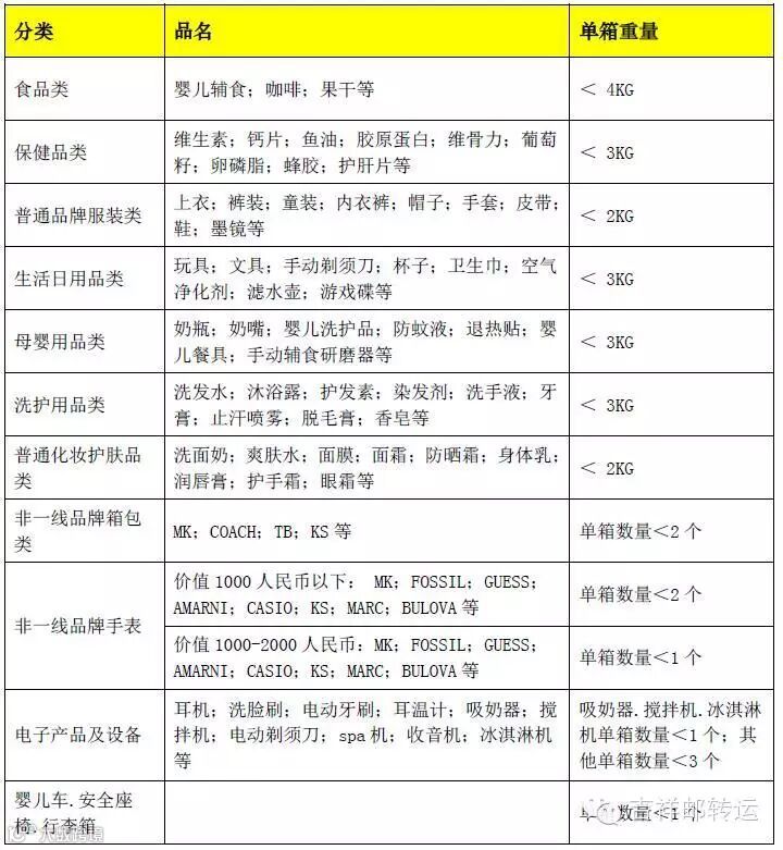
OR免税州直飞:包裹清关要求

不能清关品名
国际奢侈品牌(如LV,爱马仕,阿玛尼,普拉达,迪奥,GUCCI,Ferragamo,等)、奶粉、手机、笔记本电脑、平板电脑、人参、花旗参、西洋参、海参、鱼翅、燕窝、电脑配件、相机及镜头、bose音箱、医疗用品、药物类、汽车配件、易燃易爆危险品、易腐蚀品、管制刀具、毒品、军火、文物古玩、有价证券、国家货币、贵重金银首饰,钻石,海关明文规定禁运物品。
新增地址如下:
| 仓库名称: 美国 OR免税州直飞 |
|
||||||||||||||||||||||||||||||||||||

