2020年以来,上海创新创业青年50人论坛连续举办,已成为创新创业青年跨界交流、思想碰撞的重要平台,成为统战工作围绕中心、服务大局的重要品牌。为更好地助力青年投身创新、成功创业,助力上海成为青年创新创业的热土,市委统战部推出“青年50人论坛 新科技新业态”专栏,介绍世界领先的科研成果、不断涌现的新兴业态,报道动态,交流信息。

FGF21,代谢领域多面手
FGF全称为Fibrablast Growth Factor,即成纤维细胞生长因子,是一组具有保守核心结构域(约120个氨基酸)的信号蛋白,这些分子具有多种功能,包括胚胎发育,组织再生以及维持代谢稳态等,包括了FGF19亚家族在内共6个亚家族成员。
FGF21是FGF19亚家族中的一种。肝脏在饥饿、蛋白质缺乏、乙醇摄入等代谢紊乱情况下都会分泌这种天然激素。
此前,有研究人员发现FGF21能提高胰岛素敏感性诱导减肥,另外,提高该激素的浓度还能防止胸腺老化,阻止由于衰老带来的免疫功能衰竭。
又能延寿又能减肥,FGF-21可算是个宝藏激素。
让小鼠“千杯不倒”
已有研究表明,在人体中,乙醇是迄今为止发现的最有效的FGF21诱导剂,FGF21能够抑制乙醇偏好,诱导饮水以防止脱水,并保护乙醇诱导的肝损伤。
在这项最新研究中,研究人员试图深入探索FGF21在解酒中的作用。他们发现FGF21在抵御乙醇暴露的有害后果方面发挥着比之前想象的更广泛的作用。
首先,他们用乙醇口服灌胃野生型小鼠和FGF21表达缺失的小鼠。结果观察到,在小鼠中,FGF21能够在不改变乙醇分解的情况下刺激醉酒后的清醒。缺乏FGF21的小鼠在接触乙醇后,比同窝小鼠需要更长的时间来恢复它们的平衡丧失和翻身反射。相反,注射FGF21能够减少小鼠从醉酒导致的意识丧失和肌肉协调缺失中恢复所需的时间。
为醉酒小鼠提供“叫醒服务”
为了揭示FGF21是如何“唤醒”醉酒小鼠,研究团队通过给小鼠腹腔注射氯胺酮、地西泮、戊巴比妥等多种不同的镇静剂,进一步发现FGF21并没有中和这些镇定剂。因此得出结论:FGF21不是通过解除镇定来发挥作用,而是专一地解乙醇的毒,来恢复醉酒小鼠的翻正反射能力。
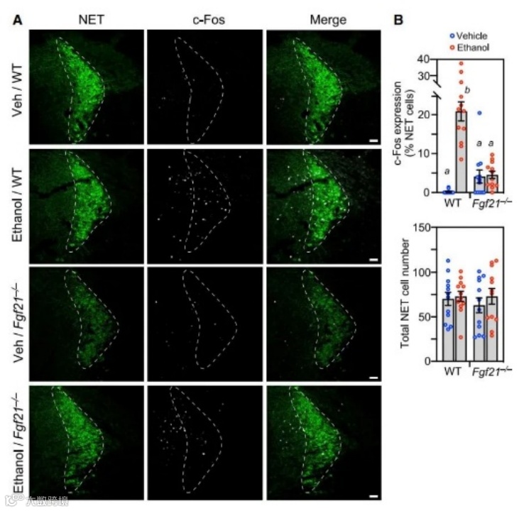
具体来说,FGF21通过直接作用于去甲肾上腺素能神经元表达的受体KLB,来激活神经元活性,诱导小鼠翻正反射的快速恢复,而不影响体内乙醇代谢速度。

参考资料:
栏目支持: 市科技工作党委、市教卫工作党委

