搜索
首页
大数快讯
大数活动
服务超市
文章专题
出海平台
流量密码
出海蓝图
产业赛道
物流仓储
跨境支付
选品策略
实操手册
报告
跨企查
百科
导航
知识体系
工具箱
更多
找货源
跨境招聘
DeepSeek
首页
>
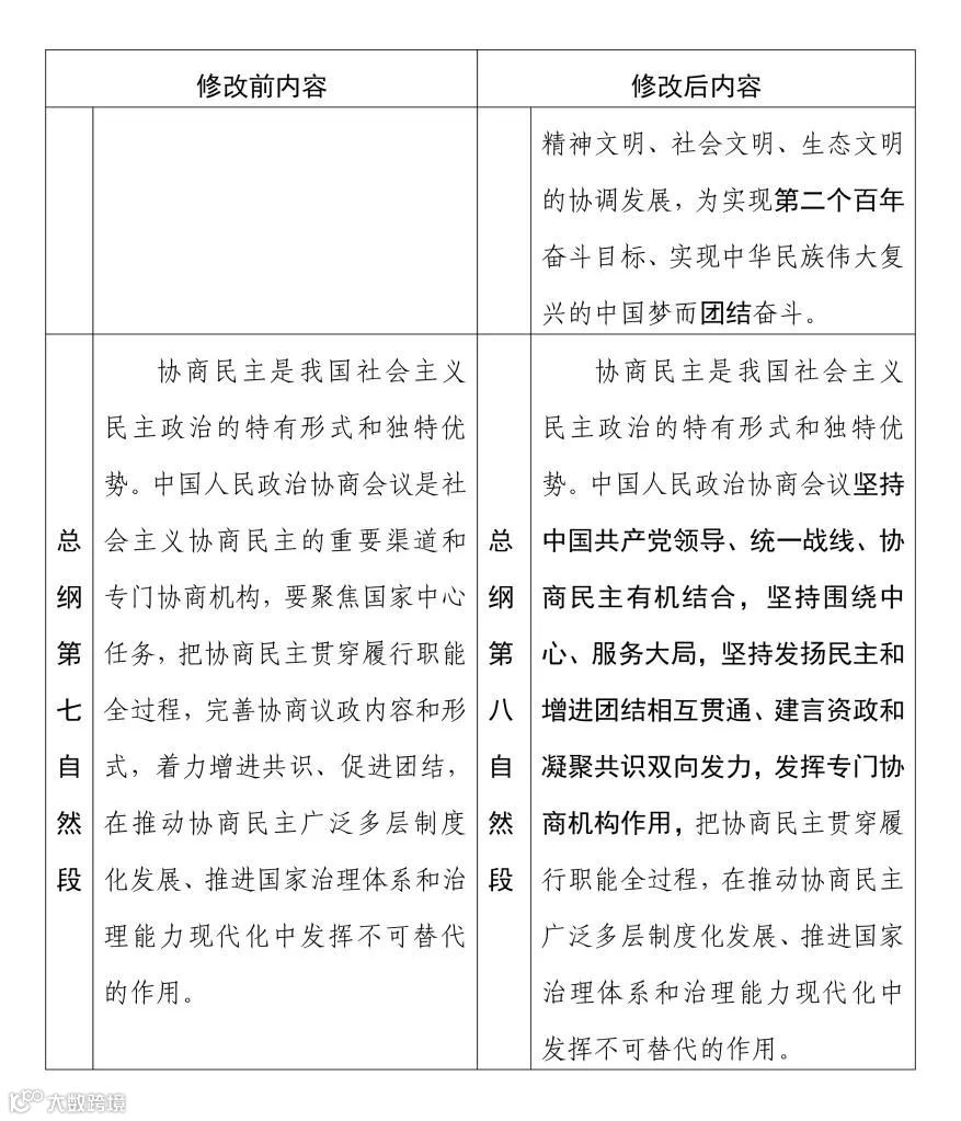
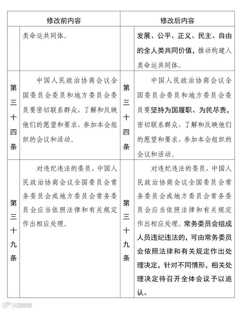
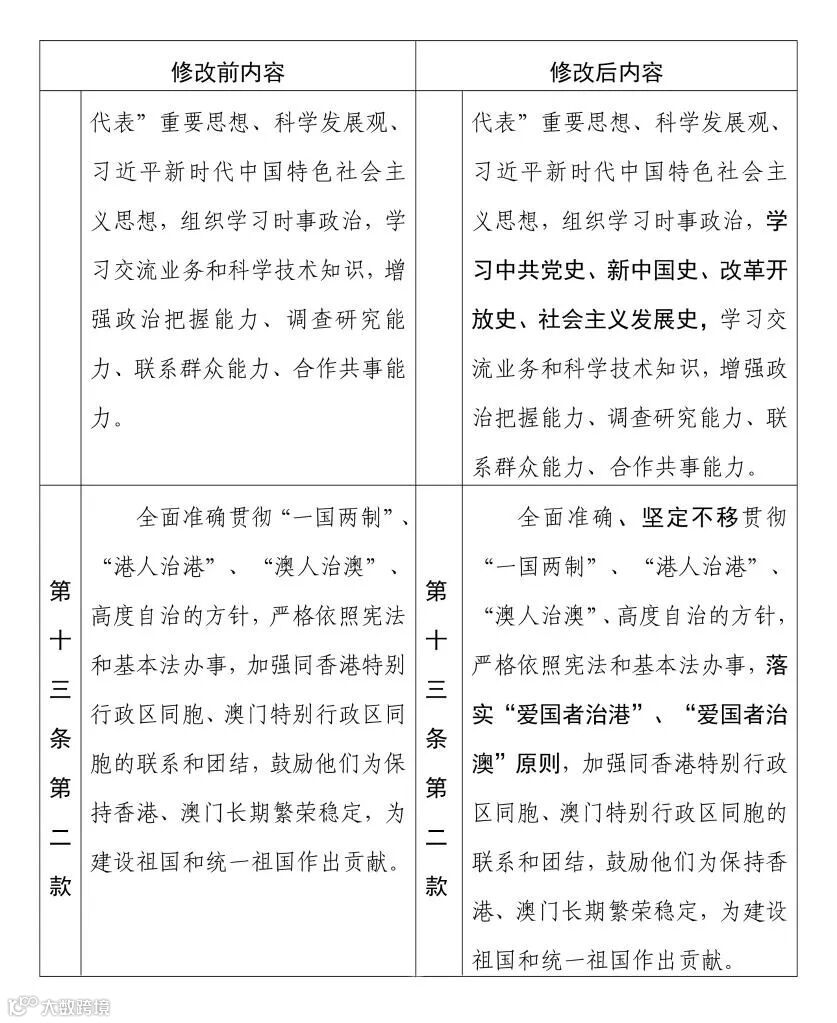
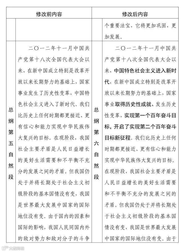
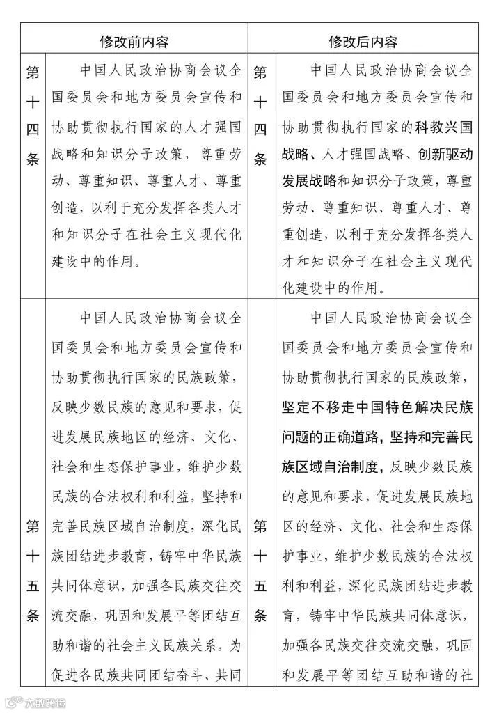
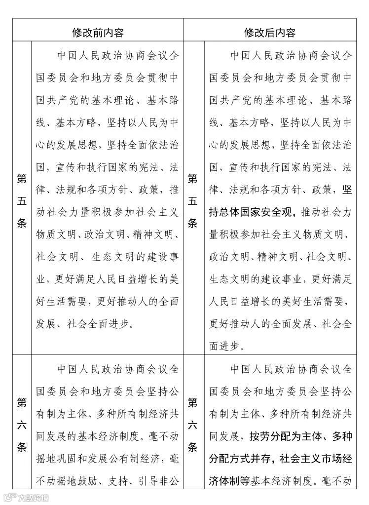
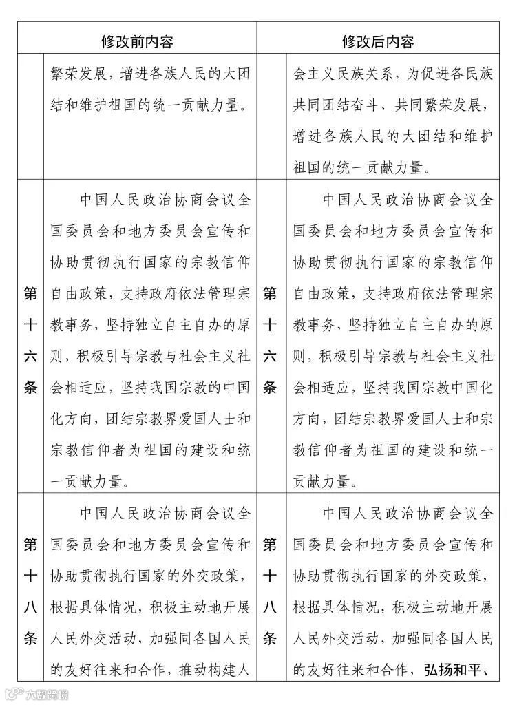
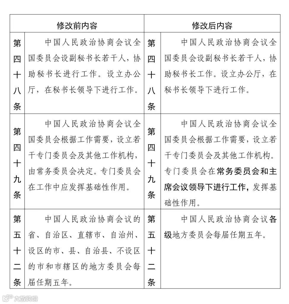
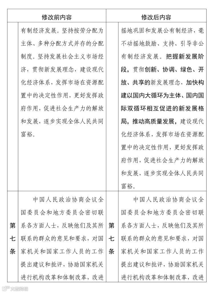
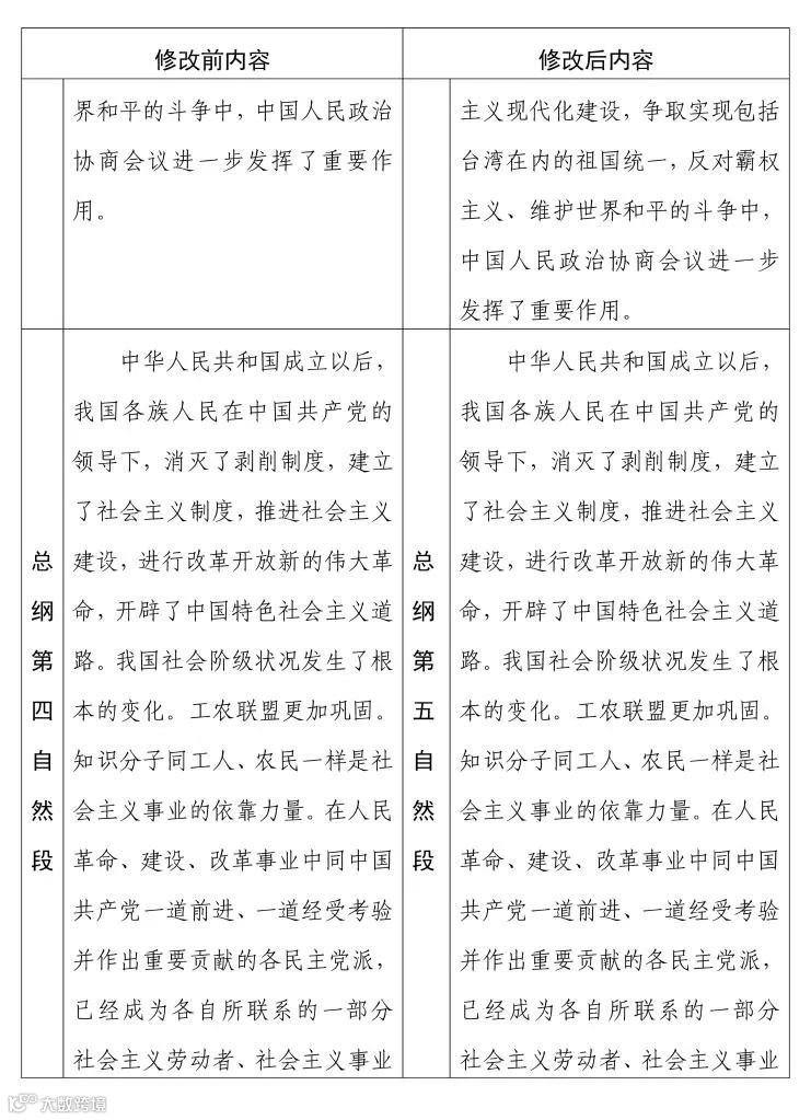
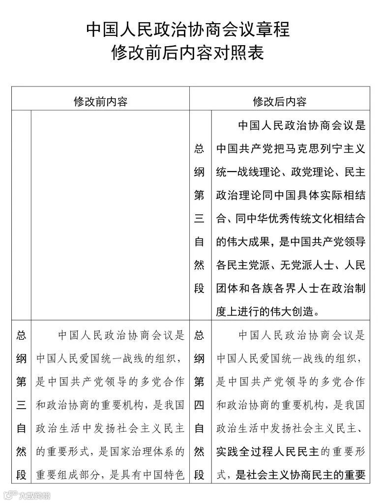
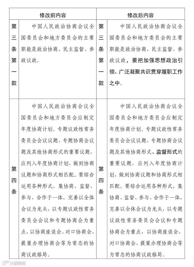
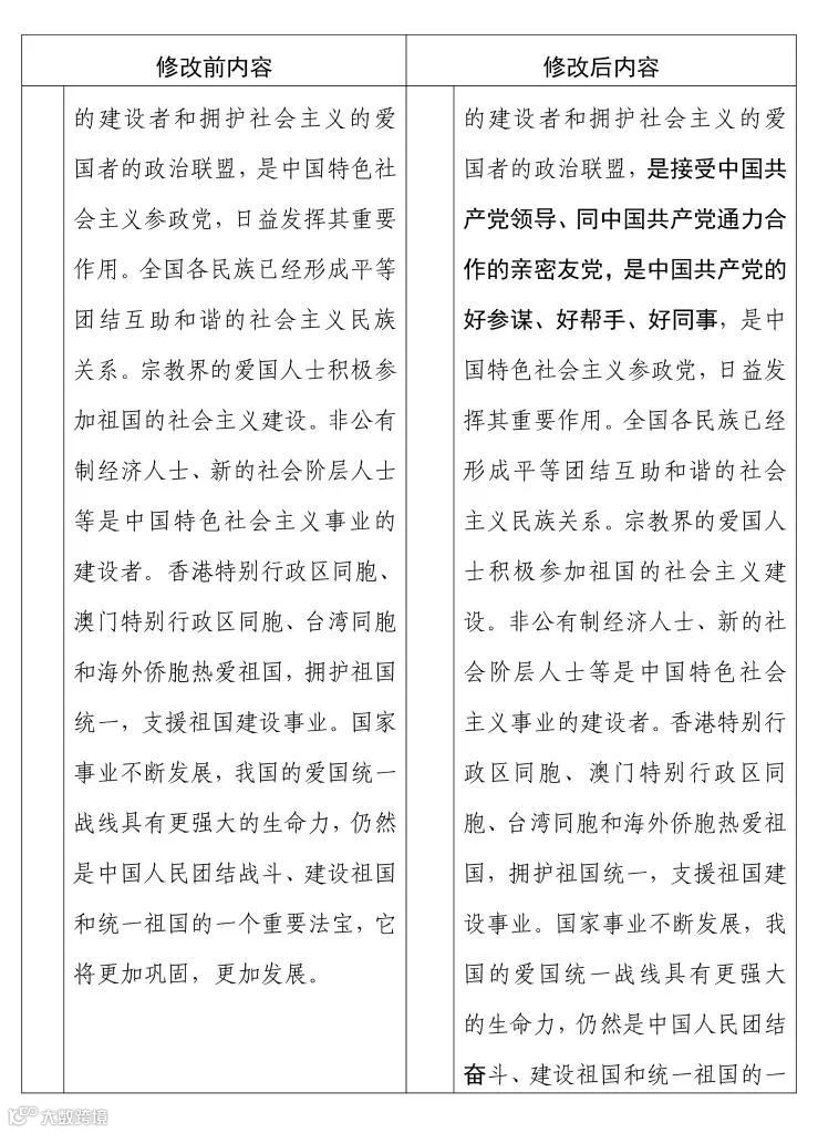
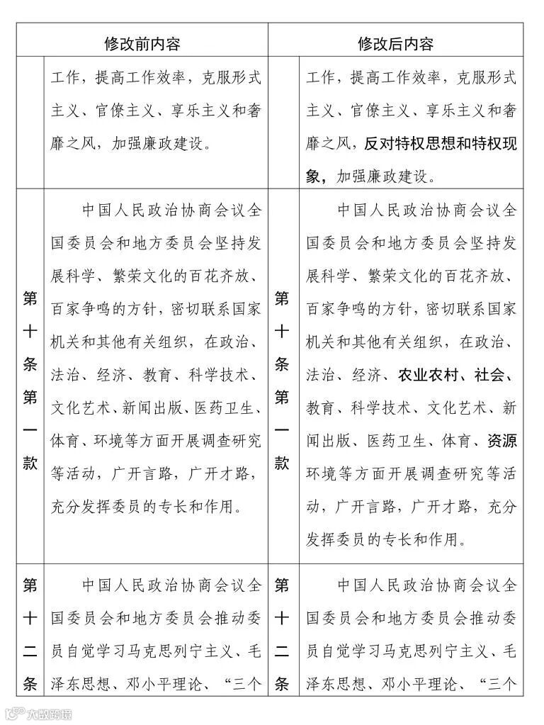
一目了然!中国人民政治协商会议章程修改前后内容对照表
>
0
0
一目了然!中国人民政治协商会议章程修改前后内容对照表
浦江同舟
2023-03-19
1
来源:新华社
【声明】内容源于网络
0
0
浦江同舟
凝聚多彩声音,讲好统战故事,共绘申城同心圆
内容
4441
粉丝
0
关注
在线咨询
浦江同舟
凝聚多彩声音,讲好统战故事,共绘申城同心圆
总阅读
9.5k
粉丝
0
内容
4.4k
在线咨询
关注