

仪式结束后,根据区“侨界法治宣传月”安排,现场还开展了侨法宣讲、法律咨询、义诊等一系列为民活动,来自心血管科、内科、骨科、眼科、老年科、中医科等领域的13位市侨界医疗专家和侨界律师在现场进行义诊和法律咨询,将为民服务送到人民家门口。
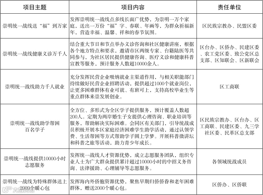
2023年崇明区统一战线六大民生实事
来源:崇明区委统战部

浦江同舟

仪式结束后,根据区“侨界法治宣传月”安排,现场还开展了侨法宣讲、法律咨询、义诊等一系列为民活动,来自心血管科、内科、骨科、眼科、老年科、中医科等领域的13位市侨界医疗专家和侨界律师在现场进行义诊和法律咨询,将为民服务送到人民家门口。
2023年崇明区统一战线六大民生实事
来源:崇明区委统战部
