“向前!向前!向前!
我们的队伍向太阳……”
战友们,节日快乐!
伴着嘹亮的军歌
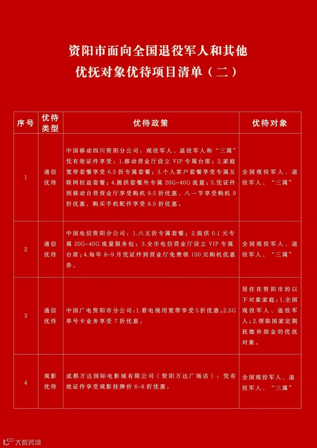
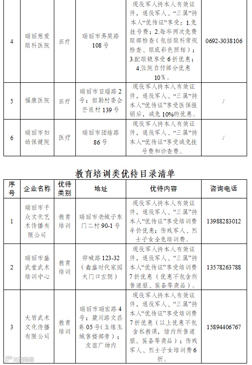
咱老兵专属的“八一”优待来了
在建军97周年来临之际
全国各地持续推动优待工作落实
在原有优待清单基础上
不断进行新的优化提升
更多优待措施
给战友们安排上!
下面,老班长带大家
重点看看部分地区的好做法




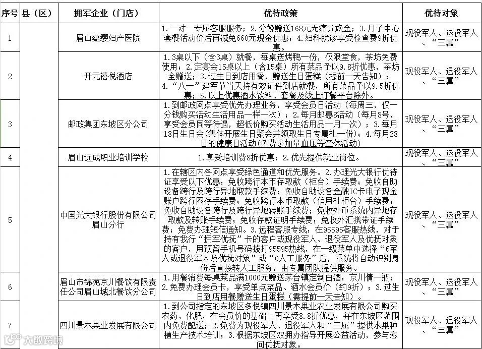
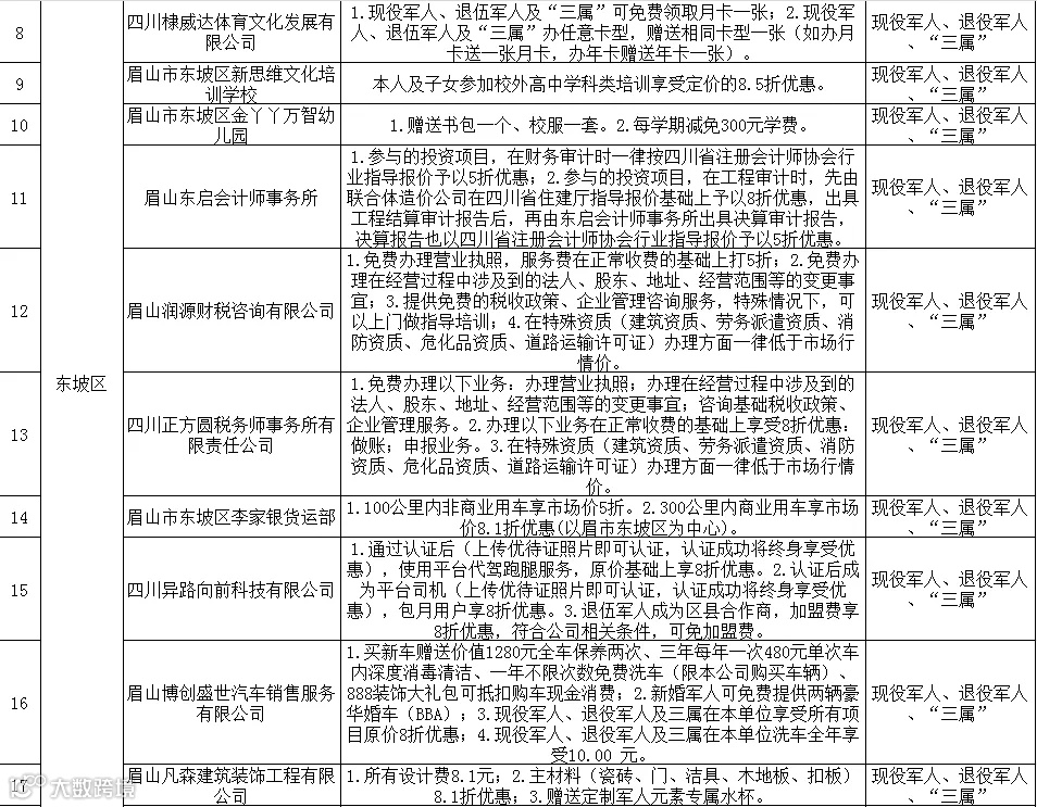
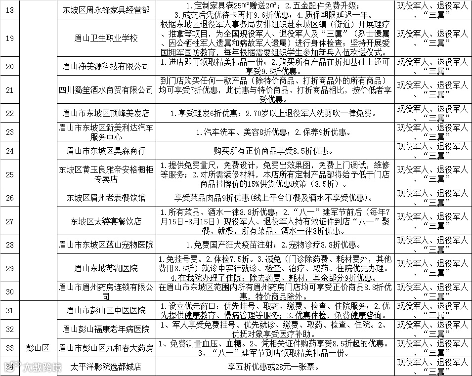
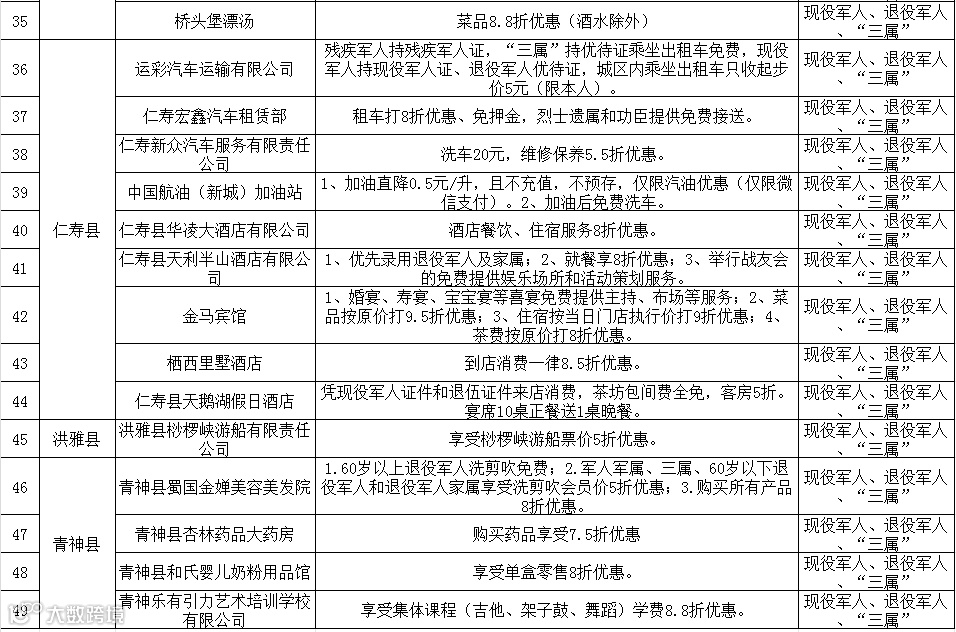
广东
在广东深圳
“八一”优待服务全面上线
面向全国优待对象提供的“八一”礼包
诚意满满!






福利来了!
海南A级以上景区景点
提供门票减免优待!



编辑:廖碧云 审核:杨晓飞
诚邀自主择业军官、士官
携手共创未来
15550500916






























































