近日,
青报君从山东省国资委网站获悉,
山东三家国企正在公开招聘,
找工作的小伙伴看过来~
↓↓↓

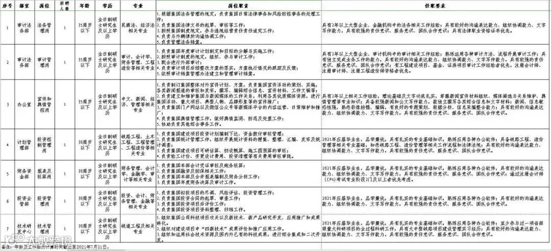
山东铁路投资控股集团
有限公司集团总部
招聘岗位
(点击放大查看)
报名时间
报名自招聘公告发布之日起至2021年8月24日24:00止。
报名方式
登陆“山东省国资委网站”“山东铁投集团网站”“中智招聘网站”,下载《公开招聘报名表》,填写后发送到指定电子邮箱(请在标题中注明“岗位名称-姓名”)。
报名电子邮箱:sdttzp@126.com
联系人:徐老师
联系电话:(86)0531-67729004
更多招聘详情点击查看:《山东铁路投资控股集团有限公司集团总部社会公开招聘公告》
山东文旅云智能科技有限公司
招聘岗位
1. 技术部 售前产品岗:1名
2. 技术部 PHP开发岗:1名
3. 技术部 小程序前端开发岗:1名
4. 技术部 UI设计岗:2名
5. 财务部 平台财务岗:1名
6. 市场运营中心 活动策划岗:1名
7. 市场运营中心 市场岗:3名
8. 投资与政策研究部 政策研究岗:1名
报名时间
即日起至2021年8月20日。
报名方式
本次招聘采用猎头推荐、招聘网站投递和邮箱投递等应聘方式。
邮箱投递的应聘者请规范填写《山东文旅云智能科技有限公司公开招聘人员报名表》,连同本人相关证明材料,整合为压缩文件包发送电子邮件到指定电子邮箱。
报名邮箱:hr@wenlv.tech
联系人:云清,杨丽平
联系电话:15288857540,17305460188
更多招聘详情点击查看:《山东文旅云智能科技有限公司招聘公告》
山东国赢资产管理有限公司
招聘岗位
1. 部门负责人(1人)
2.财务核算岗(1人)
3.投资业务岗(4人)
4.拍卖业务岗(1人)
报名时间
自发布之日起至2021年8月27日。
报名方式
本次招聘报名仅受理网上报名方式,应聘者将《公开招聘报名表》电子版,连同其他报名材料的扫描件,压缩打包后发送至邮箱sdgyzc@126.com(请在标题中注明“应聘职位-姓名”)。
联系人:石经理
联系电话:0531-86196513
更多招聘详情点击查看:《山东国赢资产管理有限公司招聘公告》
此外,
还有这些青岛的岗位正在招聘,
看看有你适合的吗?
↓↓↓

来源:青岛日报
——END——
编辑:廖碧云
审核:杨晓飞
诚邀自主择业军官、士官携手共创未来!
服务合作热线
18766113456
13156067788
0546-8230070
“不忘初心、传承军魂”
○
军创就业创业服务中心
○
关注公众号发现更多

请留下你指尖的温度
让太阳拥抱你
记得这是一个有温度的公众号

