搜索
首页
大数快讯
大数活动
服务超市
文章专题
出海平台
流量密码
出海蓝图
产业赛道
物流仓储
跨境支付
选品策略
实操手册
报告
跨企查
百科
导航
知识体系
工具箱
更多
找货源
跨境招聘
DeepSeek
首页
>
山东两省直部门下放省级行政权力事项
>
0
0
山东两省直部门下放省级行政权力事项
黄河三角洲军创
2020-09-09
2
导读:近日,山东省人力资源和社会保障厅印发《关于委托实施省级行政权力事项的公告》。根据有关法律、法规和规章的规定,
近日,山东省人力资源和社会保障厅印发《关于委托实施省级行政权力事项的公告》。
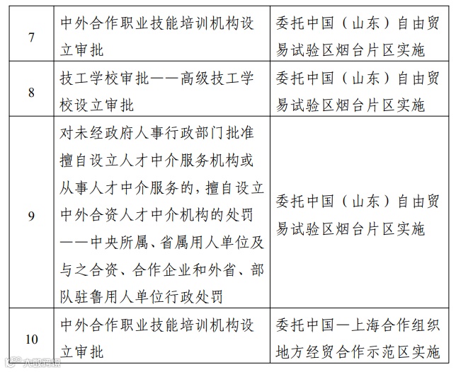
根据有关法律、法规和规章的规定,山东省人力资源和社会保障厅定于2020年9月1日起,将中外合作职业技能培训机构设立审批等省级行政权力事项下放由中国(山东)自由贸易试验区和中国—
上海
合作组织地方经贸合作示范区实施。
本公告发布之日起,暂停接收中国(山东)自由贸易试验区和中国—上海合作组织地方经贸合作示范区的业务申请,已受理的事项将继续完成办理。
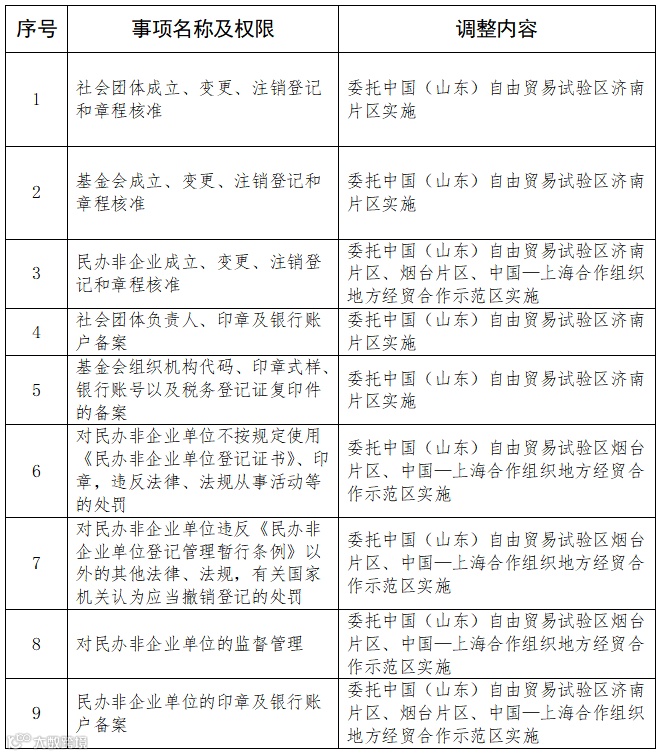
记者近日从省民政厅获悉,
根据《中华人民共和国行政许可法》《山东省行政程序规定》《关于向中国(山东)自由贸易试验区和中国—上海合作组织地方经贸合作示范区下放部分行政权力事项的决定》(山东省人大常委会公告第111号)等有关法律、法规和规章的规定,山东省民政厅定于8月31日起,将社会团体成立、变更、注销登记和章程核准;基金会成立、变更、注销登记和章程核准;民办非企业成立、变更、注销登记和章程核准;社会团体负责人、印章及银行账户备案;基金会组织机构代码、印章式样、银行账号以及税务登记证复印件的备案;对民办非企业单位不按规定使用《民办非企业单位登记证书》、印章,违反法律、法规从事
活动
等的处罚;对民办非企业单位违反《民办非企业单位登记管理暂行条例》以外的其他法律、法规,有关国家机关认为应当撤销登记的处罚;对民办非企业单位的监督管理;民办非企业单位的印章及银行账户备案等9项省级行政权力事项分别下放由中国(山东)自由贸易试验区和中国—上海合作组织地方经贸合作示范区实施。
下放由中国(山东)自由贸易试验区和中国—上海合作组织地方经贸合作示范区承接实施的省级行政权力事项:
作者:张春晓 齐静
来源:大众报业·山东政事
【声明】内容源于网络
0
0
黄河三角洲军创
就业创业扶持 职业规划引导 市场信息交流 技能教育培训 安全风险评估 褪去戎装,初心不改!整装待发,携手共进!
内容
222
粉丝
0
关注
在线咨询
黄河三角洲军创
就业创业扶持 职业规划引导 市场信息交流 技能教育培训 安全风险评估 褪去戎装,初心不改!整装待发,携手共进!
总阅读
29
粉丝
0
内容
222
在线咨询
关注