让我们从一个问题开始。
中国为什么没有出优秀的潮牌?
中国元素与亚文化的简单结合不是潮牌
”大家喜欢国潮,可能只会帮助某个品牌一时的销量,但不会从内心喜欢它,因为那些产品没有根。“
”这不是国潮崛起,只是在绑架民族情绪,不是品牌去国外走了两场秀,就是崛起了。“
”这些潮牌给自己贴上了张扬、个性、潮流的标签,但roaringwild主理人自己也说,他们就是卖衣服的,跟美特斯邦威没有区别。“
”中国的潮牌差的是品牌符号对人群的影响,品牌承载的文化。“
主要原因在于,欧美潮牌理念的设立基础在中国不存在。第一,街头文化中国没有基因,没有滑板没有涂鸦没有嬉皮,没有黑人、宗教问题。第二,社会敏感话题在中国不具备营销土壤,传播很难,美国潮牌的做法不太好复制。
什么是潮牌
“潮牌”这个词是中国人自己发明的,英文中,潮牌即为streetwear, 街头服饰。这种街头服饰风格从纽约嘻哈时尚和加州冲浪文化发展到包含运动装、朋克、滑板、日本街头时尚的元素。
潮牌的起始
潮牌的起源不得不提冲浪、滑板运动,而滑板这项运动正是冲浪运动在陆地上的延伸,据说是冲浪爱好者们“玩”出来的结果。如果无法冲浪时,就将金属轮加在一块滑板下,在平地上滑溜。这就是滑板运动的雏形。但是这种滑板的性能依然不理想。
1970-1980年代,一个叫Shawn Stussy的美国人将滑板玩出了新花样。他发明了一种叫“ollie”的滑板玩法。这种玩法是人带着滑板一起跳跃起来,但是滑板不会掉的动作。这个现在看似非常普通的动作,其实是前辈们无数次尝试后的结果。
美国主流媒体广泛地认为 Stussy就是街头潮牌的第一人。因为他很喜欢冲浪及滑板,常常将自己的涂鸦式的签名签到滑板上。逐步地,他又将这些涂鸦印在T恤上销售。所以在后面我们也会看到,涂鸦艺术也是影响潮牌发展的重要亚文化之一。
随着Stussy销量达到顶峰,转而进行独家销售以创造产品稀缺性,从而确立了街头服饰的最终基线定义:T恤和独家性。90年代初期,与流行嘻哈音乐相关的新兴唱片公司开始销售绣在 Carhartt(130年历史的美国品牌,消费人群包括建筑工人、制造工人、农民以及各类户外爱好者)等公司生产的夹克和工作服上的品牌产品。90年代中后期,滑板和黑帮说唱也深深影响潮牌的发展。2000年随着“bling“文化(特别作为财富或地位的标志而佩戴的华丽珠宝文化)的出现,奢侈品时尚品牌(设计师品牌)进军市场,burberry、GUCCI和Fendi出现在嘻哈视频和电影中,然后时尚服饰制造商开始追随街头服饰公司,采用限量版的思路,现在被称为“drop“,利用社交媒体和产品稀缺性作为营销工具。
潮牌发展过程中曾经的悖论
如果想继续发展壮大自己的品牌,就需要扩大生产规模和扩充用户人群。意味着在品牌形象上让自己变得圆滑。
潮牌和设计师品牌区别
潮牌来自于街头,设计师品牌来自于庙堂。
设计师品牌的定义:设计师服饰是昂贵的奢华服装,被认为是普通大众的高品质和高级时装,由知名时装设计师制作或贴上标签。设计师服装品牌并不总是由公司的创始人制造。例如,香奈儿的设计师并不是最初的创始人兼设计师Gabrielle CHANEL,而是法国设计师Virginie Viard。服装的质量及其与设计师作品的相似程度(如有)因被许可方和设计师签订的协议条款而有很大差异,从而允许设计师否决他认为没有吸引力的任何设计。包括Balenciaga,Balmain, Berluti,BV, Burberry,Celine,CL ,Dior,Fendi,givenchy,Gucci,Hermes, kenzo,loewe,LV,YSL,Prada, Valentino等。设计师姓名的授权是由皮埃尔·卡丹(Pierre Cardin)等设计师在20世纪60年代首创的,从20世纪70年代开始,这一做法在时装行业已经司空见惯。
实际上现在的潮牌和设计师品牌的界定越来越模糊,时装品牌逐渐向街头品牌靠拢,带有了潮牌的味道,而街头品牌也逐步向时装靠拢,进入时装周开始走秀。比如知名潮牌Palm Angels的创始人在描述其品牌定位时,用了奢侈品街头品牌这个词,他认为可以用高级的面料、精致的剪裁手法以及奢侈品的营销管理方式来经营一个表达街头文化理念且拥有受年轻人们青睐的宽松版型和文化符号特征的品牌。
虽然这句话有点冗长,但这可能就是当下潮牌及时装品牌之间的相互同化的原因,当然也有很多品牌介于两者之间,信息时代大家接触到的文化熏陶非常杂乱,并没有很精,比如说唱、街头文化进入到了大众的视野,这也是这个时代的产物。毕竟消费者们需要文化和身份认同感,喜欢最张扬的时髦流行元素,但消费者同样喜欢精致的剪裁,高档的面料,甚至是由于价格门槛而所带来的优越感,这样的趋势造就了当下甚至未来“潮牌”定位存在着巨大的市场空间和潜力。
潮牌走向时装就像一条进阶之路,是街头品牌逐步化身为时装品牌的一个过程,时装贵因为他们讲的故事的出发点就是有悠久的历史,最早服务于贵族或社会阶级比较高层的人,比如LV做皮箱起家,服务于皇室家族,服装方面很多时装品牌起初是做一些高定。
在大量的街头品牌中,他们更强调设计上所表达的文化符号,以及穿着者之间的身份认同感,更强调服装的穿着场景,所以这类设计也更容易获得大众认可。
从street fashion到fashion, 就是品牌从“街头”步入“大雅之堂“的整个过程,这是一个很讽刺但又不得不承认的事实,最初通过标榜“个性、叛逆、和挑战权威”来吸引粉丝的那些人,最终都活成了他们曾经所讨厌的世俗的样子。
潮牌的历史
美潮三巨头(老辈街头品牌)
Stussy,SUPREME,UNDEFEATED 故事
品牌故事与背景
60年代美国,充斥着摇滚乐、嬉皮文化和各类违禁药物,为人们称作“垮掉的一代”。70年代punk风兴起的时代,80年代为我们带来了Rap。Punk打破了创作与美感的界限并教会了我们任何人都可以组BAND来享受音乐的魅力。而Rap则在不断推动社会传统的界限,并开始探寻remixing&sampling的真谛,这些新鲜的想法和领地为时装和文化表达与传播创造了崭新的舞台。伴随着Stussy的成功并不断传播到世界各地,纽约、伦敦、东京以及其他地区的时尚先锋都联系在一起。Stussy的设计灵感来源于国际音乐人、极限运动、DJ和那些有着相同或相似品味的艺术家们,这也帮助了Stussy成为全球国际街头先锋。
流行就像是一个反叛者,反叛的是经典,但经过一段时间后,当时的流行便会转化成新的经典。Stussy就是凭借着自己每一件精心打造的产品,用1/4个世纪的时间缔造了这样一个流行中的经典 。
这是一盒火柴:

这是一盒很潮很酷的火柴:

SUPREME在潮牌发展史上所产生的影响更多在于被其发扬光大的“drop-off“理念。每周SUPREME会限时限量地在某个店铺发布独家新品, 这种短暂、捉迷藏般的销售模式吸引了充满好奇心的青年人。迄今为止,正版的SUPREME线下店铺在全球不过十几家。因为其线下店铺极少,因此很多粉丝是远道而去,排队等候20多小时才能买到其限量版产品。

Supreme是英国人Jame Jebbia在美国纽约创立的品牌,本意是最高、至上的。Supreme以滑板文化起家,截至2021年只在英国、日本和美国本土有官方门店。
80年代,Jame Jebbia到美国工作,他先在纽约潮店Parachute工作了6年,之后参与了滑板品牌Union及Stussy的创办过程。1994年,30岁的Jebbias自筹1.2万美元在纽约创办了Supreme,做的仍然是滑板潮牌。最开始只销售一些简单的T恤衫及帽子。全凭滑板青年口口相传,在小圈子里逐渐被注意。

1994年4月Supreme创立时,它只是SoHo其中一间滑板店。James仅是为处在萌芽期的纽约滑板圈提供一个小据点。开业时Supreme只做了三件T恤:《出租车司机》德尼罗剧照、爆炸头滑手照片和BOX LOGO。
Supreme的设计风格不算特别,但仍然传递了一种“酷”。年轻人热爱消费,但他们也追求叛逆,总会抱着一种反商业的态度去购物。Supreme的产品刚好契合了这种需求。Supreme的logo,红底白字的字条设计直接引用了艺术家Barbara Kruger讽刺消费文化的系列作品。
Supreme的创始人James Jebbia一开始并没有预想到Supreme会成为全球街头服饰品牌巨头。这一切都要从一个来自OneGram代理公司的名叫Ken Omura的日本人说起。当时日本街头潮流爱好者已经开始追Supreme了(1998年)。所以Ken劝James赶紧在日本开店。在双方会面后,James对Supreme定位的看法也发生了转变:“在这之前我只是把Supreme看成一间滑板店而不是品牌”,“但Ken Omura在日本给Supreme的店一开就是三家,并且立刻获得成功,这不得不让我把Supreme看做更大的品牌,而且需要加大供货。”
James Jebbia于1989年和1991年分别在纽约经营起两家门店,就是大家熟知的UNION和Stussy,但拥有店铺运营经验不足以做好一个品牌,所以他需要组建一支设计团队。James最先请来的三位设计师, 帮助他5年时间从一家只有丝网印T恤的品牌成为主流文娱明星认可的服饰大牌。大家或许只是把Supreme和James Jebbia联系在一起,但其实一开始给Supreme定调、沉淀经典单品,甚至影响十几年街头服饰和奢侈品牌设计思路的人,是这三个非设计科班出身也没什么服装生产经验的街牌设计师。
图:日本排队盛况
1998年,Supreme已经通过OneGram在东京、大阪和福冈先后开了三家店,在这之后,Supreme已经起飞,甚至上了MTV Japan(1998年)。大平台背书对服饰品牌非常重要,如果没来日本,Supreme不会有今天。James当时已经知道日本能制造潮流,只有先在日本发展壮大再把势头带回美国才能成功。
日本消费者对Supreme的热情,可以从门店发售形式上看,早在2000年之后日本就逐渐实行抽签发售了,而纽约门店在2017年才开始。
出圈靠联名?一说到时尚界的联名,就不得不提Supreme与LV。早在2000年,Supreme曾经恶搞了LV的Logo,还因此成为被告——这一大故事背景向来为众人所知,然而令人惊讶的是,2017年巴黎秋冬时装周上,两大品牌不计前嫌走到了一起,顿时轰炸了整个时尚圈。随后Supreme将联名发挥到了极致,这才有了万物皆可Supreme。
UNDEFEATED(2002)

UNDEFEATED,翻译成中文就是“不被打倒的”,2002年由James Bond和Eddi Cruz在LA一手打造,由于创办人Eddie Cruz原先就是Supreme的成员之一,所以UNDEFEATED总能抢先得到一些各大品牌的限定鞋款做贩售,也因此快速累积了不小的声量,而后又接连与Nike、adidas、PUMA、New Balance等知名品牌联名而声名大噪,造就了现今的不败地位。尽管取了一个注定帅一辈子的名称,但实际上当时主理人是为了纪念被911事件影响到的人们,因此将品牌取名为UNDEFEATED,希望能鼓舞人们的心灵不被恐怖袭击所打倒,因此有在关注UNDEFEATED的人不难发现,其商品不外乎迷彩、军绿色、拳击、柔道等对抗性色彩浓厚的元素,所以它不是板牌,它跟滑板一点关系没有。
欧 美 潮 牌
DONDA 潮流“顶流男团”
聊到美国潮牌, 不得不提的就是潮流圈的半壁江山DONDA了。这个组织在潮流界的地位完全可以媲美美国Paypal黑帮在风投圈的存在。
如果说PayPal是创业者的摇篮,在硅谷开枝散叶,创立了很多新的、有巨大影响力的公司,那么DONDA就是潮流主理人的摇篮,作为“南京小学生”的Kanye,完全就是个疯狂的潮流制造机,通过孵化旗下极具才华的成员,让他们各自发展并执掌自己的大牌,成为潮流圈乃至时尚圈的中流砥柱。

2012年1月5日,Kanye West以他已故母亲的名字命名,在他的Twitter上宣布成立DONDA。侃爷自己曾表示,DONDA会帮助很多年轻没有背景的艺术家,通过激发他们的创造力,以实现他们的梦想。
通过上图可看到,它涉猎十分广泛,不仅聚集了off-white的创始人 Virgil Abloh,Fear of God的创始人Jerry Lorenzo,A COLD WALL创始人Samuel Ross,还有不少音乐界、娱乐界的顶级艺人等厉害的角色,覆盖一系列文化艺术相关的商业活动。
尽管2018年Donda因种种原因支离破碎,最终分道扬镳,但不得不承认的是,DONDA也算潮流界的神话了。
Off-white
诞生不到10年的off-white, 为什么能成为时尚界的顶流?

创始人Virgil Abloh(2021年底癌症去世):非洲血统加纳裔美国移民第二代,小时候的Virgil Abloh在父亲的规划下选择了机械专业,然而时间不长,因为自幼长在美国郊区,Virgil Abloh从小深受美国梦的熏陶,表面上是个喜好潮流、嘻哈文化的“理工男”,私底下则是一个潮流文化狂热分子:他不仅是兼职DJ、参与创立潮流品牌,还作为主要运营人组织了一个名叫THE BRILLIANCE的时尚论坛。
正是这段经历使然,2003年刚刚硕士毕业的Virgil Abloh连毕业典礼都没来得及参加,就被著名说唱歌手、获得过21座格莱美奖的Kanye West邀请加入其创意机构Donda Agency,并担任首席顾问。当他进入Kanye West的团队的时候,事实上,也就是进入了顶级潮流圈。从那以后,Virgil的身影开始出现在各种潮流聚会中。
2012年,入圈成功的Virgil Abloh首创属于自己的潮流品牌PYREX VISION。他花低价淘来Champion T恤与Ralph Lauren法兰绒古董衣,再通过丝网印刷加上Pyrex Vision的logo,这些滞销品摇身一变就成了标价550美元的街头潮流的宠儿。PYREX VISION卖的就是logo。事实上,在此之前,Supreme、Stussy等潮牌的流行,都证明了这一观点:与其说街头潮流人士购买的是一个商品,不如说他们购买的是一个群体身份,无论是什么事物,只要贴上群体身份的标签,也就是他们所在的圈子里的名人日常使用、认可的品牌,平平无奇的事物秒变潮流商品。这也是“万物皆可Supreme”现象出现的根本原因,对于潮牌、时尚品牌乃至一些小众品牌而言,品牌背后的人群属性远比商品的使用价值更重要。
2013年,Virgil Abloh关闭了PYREX VISION,并于转年推出了OFF-WHITE。

2017年,OFF-WHITE与Nike推出联名系列“The Ten”。Virgil Abloh亲自操刀使用了独特的“解构”设计和“透视”的设计。所谓“解构”就是将各种元素拆分开再拼接在一起,“透视”就是使用一些半透明材料使人们可以透过表面看到鞋里的一些结构。最终,凭借“The Ten”系列中的Air Jordan 1,Virgil Abloh击败Gianvito Rossi、Ronnie Fieg夺得第 31 届 Achievement Awards 年度最佳球鞋大奖。而OFF-WHITE品牌本身也因为与Nike的这场联名迅速出圈。据奢侈品搜索引擎Lyst发布的指数显示,2017年,最热门的20款时尚产品中便有3个来自于OFF-WHITE。那是OFF-WHITE首次超越Gucci和Balenciaga成为最受欢迎的品牌。
值得一讲的是,OFF-WHITE和Nike合作同样采用了限量发售的方式,这种被Supreme发扬光大的模式,通过限量发售,售罄后不再生产的方式,直接造成了一款难求的局面,吸引品牌爱好者争相购买,并将原价不高的商品在二手市场炒到天价——财富效应成功地吸引到了更多人的关注与入局。

细查就能得知,OFF-WHITE联名款基本是在原有商品设计的基础上进行改造,事实上,这恰恰印证了Virgil Abloh的设计理念。因曾经口出狂言提出“3%理念”:将经典设计改变 3% 就变成我的作品。在潮流圈获得褒贬不一的评价。
Fear of God近几年的影响力实在太大,不但改变了普世的潮流审美格局,还有众多热爱街头服饰的男孩深受Fear of God的创始人Jerry Lorenzo的影响变成了Jerry boy。
Jerry于2013年创立了Fear of God,他没有接受过任何时尚培训,并且在街头服饰界也并不为人所知,那么这个品牌是如何爬到了高街品牌鄙视链的顶端呢?
Jerry出身在美国加州,跟大多设计师不同,不是专科毕业,尽管拥有曾经在GAP和DIESEL两年的就职经历,可他并没有就此走上设计之路,而是搬回洛杉矶创办了JL Nights,成为了LA一个顶级派对承办人。从喝酒与名人开party的人,变成受宗教启发的服装品牌创始人,听起来很像营销噩梦,但他的派对的确吸引来了rap和时尚圈的名人,Jerry也借此收获了不少人脉和资源,其中最重要的人莫过于Virgil Abloh。
据Jerry说,走上设计之路是因为有一天他在自己的衣橱里找不到想穿的衣服了,于是萌生了自己创立一个品牌的想法。

Fear of God在2013年创立后,也遇到很多品牌经营的问题,好在Jerry认识一些有名气的大佬,因此他能够将他最早的作品送到一些名人的手中。无论是受到Kanye的赏识被邀请加入Donda,还是Virgil的牵线,这对早期的Fear of God都是不可或缺的节点。

2015年所有人都想拥有FOG,但由于产品价格很高,多为限量款且很快售罄,Jerry想改变一下,于是一年后宣布与Pascun合作发布支线产品名为F.O.G.,支线是高端产品的实惠可负担版本,当一些大高端品牌在像Pacsun这样的平台发售支线的实惠都是奔着冲销量去的,但FOG却并没有这样做,刻意保持着血统纯粹性,因此那时也诞生了一个新词Jerry Boy,是指想要复刻Jerry穿搭的人们。
2016年底FOG达到空前的流行。当时他被请去为Justin Bieber的purpose tour巡回演出制作舞台服装,正好JB是FOG的粉丝,因此这也是他所希望的,其中包括飞行员夹克、破洞牛仔裤、法兰绒衬衫,这些都与Grunge复古垃圾摇滚深度结合。
2017FOG开始与NIKE合作,有款产品 AIR FEAR OF GOD1,这也是Jerry职业生涯的重大里程碑。
2018年诞生了ESSENTIALS,依旧比FOG主线更加实惠,区别在于提供名称所暗示的含义,wardrobe essentials(衣橱必备品),包括印有品牌名的运动衫、圆领衫、卫衣,每天都舒适地穿着,受众是年轻人,今天穿着essentials的人甚至比穿主线或者Nike联名的人都多。
Yeezy
2015年第一双Yeezy问世,侃爷和Adidas共同打造的Yeezy boost已经完全比肩Nike的Air Jordan,而AJ到达今天的地位也花了20年的时间。与大部分只是将服装产业当做副业经营的音乐人不同,Kanye West对于时尚方面的倾注丝毫不亚音乐。从最初负债5300万美元进军时尚,到现在成为每年吸金1亿美金的超级品牌,侃爷绝对是这个世界上最成功的潮流生意人。获得过21座格莱美大奖的侃爷,竟然会有一大帮从来没有听过他歌的粉丝,不过这也从侧面印证了Yeezy的存在绝对不只是侃爷粉丝的狂欢,而是作为一个时尚品牌,Yeezy也有极高的认同度。

2000年Kanye大学辍学,以音乐制作人的身份出道,是Jay-Z的帮手,当时侃爷最大的梦想是从幕后到台前,成为一名真正的rapper,在经过被厂牌拒签、车祸等一系列的不幸后,Kanye在2004年发布了自己的首张专辑,并以441000张的首周销量取得美国公告牌的亚军,该专辑在2005年2月获得格莱美最佳说唱专辑奖。从此之后他的人生一路开挂。

07年侃爷和Bape联名推出了自己的生涯的第一双鞋,与自己成名专辑同名的Bapestar college dropout,受Bape成功公式的影响,侃爷迅速意识到随着嘻哈产业的壮大,高端的街头潮牌才是未来,艺术之魂被点燃的侃爷撸起袖子想要大干一场,最初的目标是建立一个属于自己的时装线,虽然在音乐方面是一个亮眼的明星,但是当时的侃爷在时尚方面的能力还严重不足,损失了几百万美元依旧没有起色后,他决定从球鞋市场的方向打入时尚圈,找到新路子的他与Nike签约,成为Nike第一位非运动员的合作对象,2008年经过无数次打样和修改, Air Yeezy诞生,同时LV也向侃爷抛出了橄榄枝。
09年秋天,在设计方面小有成就的侃爷移居到罗马在Fendi做实习生,一个月500美金,这一系列操作下来,世人才意识到Kanye不是说说而已,他是认真的要进军时尚圈,Yeezy帝国的地基在慢慢形成。
2012年,沉淀了2年的侃爷已经在时尚圈有了非常大的话语权,大家也认同他不仅是一位歌手。其中《watch the Throne》的专辑封面由纪梵希的艺术总监Riccardo Tisci操刀,并夺得了当年的格莱美最佳专辑包装奖,侃爷也用了自己的影响力成功将纪梵希推上了王座,夸张的五角星和狗头让还在沉迷于Visvim、Bape、Evisu的年轻人一夜间都投向了纪梵希的怀抱,就是在这一年,改变了潮流的神鞋,Air Yeezy 2发布,但Air Jordan的痕迹已经完全消失。
2014年发售的Air Yeezy 2 October将Air Yeezy的影响力推上了最高峰。2年后侃爷离开了合作多年的Nike,转而投向了Adidas的怀抱。
相比于Nike只是把Kanye和Yeezy当做一个为品牌涨热度的广告,Adidas对侃爷开出的条件太吸引人了,侃爷可以拥有独立的工作室和单独的生产线, 不但有更多的设计空间还能在经营上有更多的掌控权,Adidas让侃爷立下保证书——会帮助他实现全民Yeezy的目标。
2016年Yeezy系列中最具有战略意义的350 V2发布,全民Yeezy企划正式启动,眼花缭乱的配色一款接一款轰炸所有人的instagram,,告别以往联名球鞋的商业模式,Yeezy系列保持着极快的速度出鞋,脱掉限量政策的Yeezy引起了不小的争议。Yeezy追求的不是话题度,而是国民度。
拥有如此现象级影响力的Yeezy,创作灵感究竟从何而来呢?据侃爷自己说,自己和团队都把设计球鞋当成设计汽车一样,兰博基尼的跑车都是yeezy的重要素材,侃爷说每一双Yeezy都有兰博基尼的影子,他的yeezy就是球鞋中的兰博基尼,Yeezy是一个时代,而时代是永远不会过时的。
不过,发展到今天,Yeezy也同样面临潮牌的终极悖论:多卖会扼杀需求,其次,品牌价值和鞋子销量与Kanye的公众形象也息息相关,不过这也使得“Yeezy未来将如何展开以及他们如何克服挑战”这个问题变得更有趣。
Vetements
2013诞生于英国伦敦,Vetements独特的外观与街头模特和地下演员相结合,在underground club和中国餐馆中出现,为巴黎时尚带来了一股新的活力,该品牌话题性十足的作品总是成为热搜,比如DHL的T恤,代表着全球化,德国公司黄底红字 logo 也成为大众文化的一部分。当大品牌 logo 逐渐被认作俗气并遭到淘汰时,作为大众文化的、非时尚的显眼 logo 却越来越多出现在高级时装品牌的产品中。
创始人Demna把世俗的服装、非常规的广告活动和父辈的穿搭风格带到了balenciaga、GUCCI等,比如把Crocs包装成850美金的奢侈品、推出了以宜家为灵感的包包、以及火遍全球的老爹鞋,他不断制造头条新闻,比如把宜家售价$0.99的塑料袋带上了秀场,成为他最被铭记的时刻之一。
KAWS
聊到街头艺术,其实不仅仅有潮流服饰品牌,还有这个即便你不熟悉但也一定见过的,拥有X双眼,豆荚双耳,灯泡头型穿米老鼠大裤衩的卡通形象Kaws。
不过它的正确品牌名其实叫Original Fake,由于创始人是Kaws,大家也就习惯性地把这个品牌叫做Kaws。
Kaws是举世闻名目前最贵的公仔之一,那它到底是如何起家的呢?
创始人在泽西城长大(纽约市乡镇),泽西城有免费开放的操场、在房子下的大管道和很多的墙,这为小时候初学涂鸦的他提供了“草稿纸”,城市的每一处都有他的画,他拿着相机到布朗克斯这些地方涂鸦完后拍下来,然后把相片成双成三相互回赠,“我也经常去club,我生活中都是些非常有趣的人,这一切都像在撬开我的躯壳让我去认识这个世界”,kaws无论从视觉上还是意义上都是他想要的那种既抽象又关联,简短又有力道的读音”。
大学的时候他会把纽约公交站的广告牌拿走,画好了再换上,行人也不会多想,以为他是工作人员,他从来没有想到时尚圈的人会喜欢这些东西,他也害怕被起诉,他会利用不同的机会到不同的城市去做街头艺术。大学毕业后到了日本旅行,通过朋友认识了Stash、Futura、Bape的主理人NIGO还有FUJIWARA(藤原浩)。
98年,也没能找到工作,99年在东京见到了“bounty Hunter”的主理人,他当时在做些小玩具,激发了他想要做个辨识度高的玩具的心,米奇的手和脚都契合了kaws心中的形象,但当时他只是将他们存起来,而不是卖钱,直到2002年Kaws有了自己的网站,真正改变了一切。刚开始Kaws把玩具给别人的商店寄卖,他们每次就拿3个、6个,卖完了Kaws也不知道,钱也得等几个月才拿到,于是Kaws开了自己的网站,能让想买的人直接买到。
06年创办品牌Original Fake,进军潮流服饰市场,利用各样独有的Kaws式代表元素,延伸至服饰当中。在时尚方面, Kaws亦为Bape、Undercover、realmad Hetic、Clot等热门街头品牌设计服饰进行联名企划。音乐方面,Kaws亦为Towa Tei的《SWEET ROBOTSAGANST THE MACHINE》、Bape的《CHERIE》、Kanye West等一线明星设计CD封面。
08年开始进入各大展览,其实很多粉丝都是通过kaws和Kanye合作的画认识的,当时Kanye找到Kaws帮他制作“808s & Heartbreak"专辑的封面。
后来在美国感恩节的游行中展示了自己50米的作品,之前Kaws在亚洲和东京露出的更多,这次机会打开了美国市场。
Kaws不希望粉丝为了他花200美金买一件T,而是将艺术作品融入到非传统的地方,使得自己的作品和传统的艺术有了区别。
A-COLD-WALL
2015年初在英国伦敦创立的街头风格潮牌,是美国流行歌手Kanye West旗下创意团队DONDA成员Samuel Ross 25岁时创立的品牌。
定位高端街头风格品牌,简约 、时尚,并以英国工人阶级的服装设计为灵感发想,将实用的属性与实验的图案设计相结合,深受英国潮流达人所追捧,在短时间内囊括了许多权威媒体的报导与声援。A-COLD-WALL*的定位不仅仅是一个街头时装品牌,而是要做“文化评论”。
产品使用大量灰色,营造出冰冷的氛围,仿佛来自社会底层的无声抗议,并用破损、拼贴及脏污来反映社会大众对工人阶级的印象,也使用金属感的材质以及PVC机能性布料来加强工业感。另外运用衣服结构不对称暗示阶级制度不平等及对体制的破坏,品牌的风格也受到建筑学的影响。
日 韩 潮 牌
日本潮牌
日本潮牌发展历程
日本潮牌发展史离不开美潮。1986年日本潮流教父藤原浩采访了Stussy创始人Shawn,回到日本后,受到启发的藤原浩和涂鸦设计师中村晋一郎以及一位普通的年轻店主Toru Iwai共同成立了日本第一家街头服饰品牌good Enough,随后在90年代,藤原浩扶持另一个小伙伴Nigo(长尾智明)和高桥盾在原宿合伙开了间店铺叫“Nowhere”,之后高桥盾独自创立了Undercover,Nigo也在中村晋一郎的帮助下创立了A Bathing Ape(BAPE), 藤原浩在日本潮牌文化的发展壮大中起到的作用之大足以称之为日本潮牌文化的教父。BAPE和Nowhere定义了90年代的“Urahara“风格,意为”地下原宿”,很多人知道BAPE是潮牌“稀缺营销”的鼻祖。Nigo刚开业的时候预算紧张,每周只能做50件T,没想到无意中使得排队购买潮牌变成一种文化现象。
藤原浩曾经的本职是位声名大噪的DJ,1986年从伦敦留学回国后打造了名为“Old School”的混音专辑,是藤原浩为HECTIC独身订造的,也是他归国后最早的一批音乐作品之一。藤原浩不仅把Scratch技术带入日本DJ界,据说连Japanese Hip Hop也是从藤原浩80年代将Hip Hop带到日本音乐界才开始发展的。
所有日本街头服饰的根源都是涩谷(Shibuya)和原宿(Harajuku)——后者多于前者。直到 1940 年代,日本的街道上仍然挤满了穿着和服等传统服饰的人。在此期间,该国仍然与世界其他地区有所区隔,外来文化没有影响力进入日本。而当美国士兵开始过来时,大量的西式影响被引入日本,其中包括西式服装。从杂志和音乐中,日本人缓慢而坚定地接受了西方文化。到 70 年代和 80 年代,嘻哈和摇滚等美式音乐被引入日本——相对应的时尚风格也随之而来。各种亚文化由此产生——包括著名的视觉系。这些源自原宿社区的亚文化,敢于尝试廓形、色彩和服装单品。
日本代表性潮牌
聊到日本代表性潮牌,不得不提的就是日本街头服饰元老—A Bathing APE(BAPE) ,诞生于1993年。“A BATHING APE” 又是 “a bathing ape in lukewarm water”(在温水里洗澡的猿)的缩写,在日本俚语常用来形容物质生活丰厚而思想浅薄的年轻人。NIGO 起这个名字的本意是讽刺彼时年轻人过于疲软的生活状态,但讽刺的是,最终将 BAPE 推上神坛的,便是之前那一代年轻人。
山本耀司可谓日本街头服饰界的顶流。对黑色的使用与原宿丰富多彩的亚文化的明亮和流行形象几乎相反,设计融合了日本传统细节与近年来主导日本街头的现代视觉。从引人注目的轮廓和不对称设计到深红色细节的暗示和突破实验性的界限,Yohji Yamamoto 的设计美学与日本街头服饰的信念一致。山本耀司与阿迪达斯合作打造的 Y-3 是迄今为止最成功的街头服饰品牌之一。

当日本街头服饰在该国广泛流行之后,也反向推动西方潮牌。作为消费者也可以明显感受到,日本知名时装设计师开始相互合作,策划以日本街头服饰为灵感的系列,并将它们带到国际跑道上。
韩国潮牌
近几年,韩国也诞生不少潮牌,大家最耳熟能详的有we11done、Ader Error、Ambush、Nerdy、ADLV等。
不可否认的是,如今的韩国已经是时尚界的热门目的地之一,影响了亚洲和国外的潮流。当然这种受欢迎程度并不是自然发生的,而是受到该国所经历的文化转变的严重影响。
在过去几年里,韩国街头时尚的起源已经走过了漫长的道路,而近年来与美国建立了密切联系的韩国,经历了西方文化的涌入,同时Kpop在全球范围内广受欢迎,包括电影、 音乐、时尚等,为我们今天看到的韩国街头风格成功铺平道路。
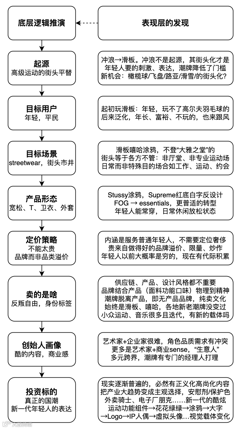
到这里,我们来梳理一下
潮牌的共性
品牌哲学:时代背景下诞生的潮流文化成就了品牌底层精神,美国有这样的文化土壤,把(美式)文化、(美国人)心中情怀的东西都重新拿出来包装一遍,这些内容极具争议、话题性,其中包括,街头(冲浪、滑板、涂鸦)、音乐(嬉皮、摇滚、朋克、hiphop等)、体育(NBA、棒球MLB)、社会问题、敏感性话题(黑人、阶级、宗教)、明星&艺术家个人IP影响力。
顶级资源(包括时装大牌、音乐圈资源、体育圈资源、艺术圈资源等),以此塑造品牌影响力,以及通过联名达成商业化运作,最开始只让最潮的名人穿你的衣服,慢慢的大众就想要得到,开始模仿名人。
对时代、消费者的洞察,如果说设计师品牌是表达设计师自己的时尚理念(沉浸在自己的世界),那么潮牌就是抓住时代和文化,引起共鸣。
商业化运作:稀缺性,联名、限量、预售、已售罄等营销手段。
艺术家&企业家复合型鬼才创始人
跟普通消费品市场的不同
供应链:供应链对潮牌而言没那么依赖,区别于快时尚,快时尚是随四大时装周的脚步,预判当季会火的款式,快速复制,注重供应链反应能力、管理设计师能力。而潮牌不需要强大供应链,甚至有的品牌限量,根本不用大批量生产,所以潮牌考察的是主理人或创意总监创造潮流并带动潮流的能力。
渠道:不像我们平时看服装品牌,线上渠道、线下渠道怎么铺,抖音天猫流量怎么玩,潮牌甚至可以不开线下店,就得限量、售罄,越神秘越好,比如supreme这辈子没在中国开过店。
创始人:极具有艺术灵感和商业敏感度的企业家,少,太少,这些顶级潮牌的创始人/主理人不仅有商业sense, 都是在跨界也极有影响力的神奇人物。但重心不变,依旧是有艺术天赋的企业家,而不是懂商业的艺术家。
品牌影响力、传播:顶级圈层资源,如何获得。不能靠花钱让明星穿,而是让明星想尽办法要穿到你。
潮牌是新的奢侈品
群体归属需要、自我意识觉醒、标识阶层符号是年轻人购买潮牌的三个内在动机。
奢侈品/潮牌的品牌溢价,往往不是来自于物品的实用性,而是品牌符号,用于区隔和标识自己的阶层。
消费者购买带有精神属性的商品,本质上购买的是对自己所期许的生活的向往,而潮牌的LOGO符号代表的是一种新的群体归属。在不同的时代背景下,每一次社会意识形态的变化,都会催生全新的消费品品牌,消费,也就代表了你的意识形态。从这个意义上说,潮牌,是一种新的奢侈品。和过往购买奢侈品品牌的动机稍有不同,消费者不希望被单一的被定义为属于社会的某个阶层,或者大众化的标签,比如“有钱”、“有权”、“有品位”,在这个基础之上,购买潮牌的消费者希望有更多个性化的表达。新的一代有了更好的物质基础,开始追求更多样化的人生意义。
潮牌能否穿越品牌周期?
潮牌是否“成也小众,败也小众?”答案是否定的。
“潮”,所谓潮流,指的是一段时期内的流行趋势,某种穿搭、商品符号作为一种象征意义被大家消费,慢慢的流行开来,这种流行背后往往有多种因素叠加作用:
最底层的是当下主流的社会意识形态
中间层是某一段时期的社会情绪
最上层是社会媒体、时尚圈层(也就是商家)的合谋
有很多在某个时期内非常流行的潮牌,过了几年之后就风光不再了。从最表层的因素来看,消费者认可的潮人、明星、idol是否会继续消费,代表了某种意义上潮牌符号的生命力,而这背后这种消费引领其实是被社会情绪所渲染的,作为品牌,可以在一段时期内leverage社会情绪,但是情绪会变。这两层都是有空间可以在短期内操作的。而从品牌长青的角度来看,使品牌穿越周期的不是情绪而是价值观。如果某种价值观在一个稳定的社会意识形态下能够长期被接受,那么这样的潮牌就会有穿越品牌周期的可能。

我们再回到开头的问题
中国会不会出潮牌呢?
潮牌真正的名字streetwear,也说明了它的生命力存在于街头市井,在滑板、嘻哈、涂鸦这些诞生初期“不登大雅之堂”的艺术表达里,不在厅堂、不在庙堂、不在专业运动场、不在工作场所,而在每一个大街小巷。
街头文化:美国街头有滑板、涂鸦、LA、纽约;日本街头有原宿、涩谷。中国的街头有什么?有杀马特、精神小伙、电线杆小广告和广场舞大妈,中国的亚文化就是非主流。我们这里不是贬义,这些都是童年街头的景象,是一个时代,都可以被塑造。当代的中国街头有外卖小哥,类似A-Cold-Wall以英国工人阶级的服装设计为灵感发想,让消费者能了解到工业感设计背后工人阶级的故事,我们可不可以以蓝领工人、外卖小哥的服装设计为灵感发想呢?
话题与品牌哲学:我们没有敏感话题的营销土壤,那么是否可以参考日本潮牌的发展,参考日本潮牌Bape,日本街头服饰元老,bape=a bathing ape in lukewarm water(在温水里洗澡的猿),在日本理喻常用来形容物质生活丰厚而思想浅薄的年轻人。取这个名字的本意是讽刺当时日本年轻人过于疲软的生活状态(90年代日本),但讽刺的是,最终将BAPE推上神坛的,就是那一代年轻人。LA总是能出很多潮牌,比如“Palm Angels将LA自由不羁的街头感与精致优雅的意大利审美巧妙地融合在一起”,是否有可能“中国将某小城的街头感与精致优雅的上海审美巧妙融合”,或者邋遢风格,穿得像刚被街边的混混暴打一顿的破烂感觉。
困难:“抄袭”,在中国不是一个新话题,不管是奢侈品品牌,还是新创的消费品品牌,都是短期内一直让商家头疼的一个问题。然而“限量”又是潮牌必要的营销手段,抄袭使得限量的威力大打折扣。国际奢侈品品牌因为更广的消费人群,更大的话语权,可以从平台方进行牵制,通过法律维权,但是潮牌品牌众多,购买渠道分散,单个品牌所覆盖的人群较为细分,在解决抄袭这件事上会耗费更大的成本,目前看来在短期内很难被解决。
公共是否能容纳讨论多样性的可能,目前来看还是个未知数。社会和个人之间的权力关系、自由的边界,这些种子如果能在土壤上生根,那么潮牌也能在这片土壤上成长起来。
延 展
符号意义的构建和扩散
潮牌符号意义的构建,需要内在的合理性和外在的传播性。内在的来看,名字和形象本身就应该能提取出相对应的意义元素,例如supreme(最高的、最大的、至高无上的)、off-white(黑白之间的灰白色)、essential(本质的、根本的)。而街头、音乐和运动的形象则反映了对主流的抗争,对自我的推崇和无尽的挑战。外在的来看,名字和形象所提取的意义需要通过象征化的传播,不断地被使用,使得对应的关系被不断地强化,意义被不断地累积,最终进入特定群体的语言体系当中。
当符号价值尤其是它的意义进入了特定群体的语言体系后,就有机会形成更大的扩散。在特定的社会、文化环境下,符号价值的扩散,既有自上而下的,也有自下而上的。
自上而下:精英阶层推崇的生活方式、价值追求以及审美主张,会成为其他阶层的向往。而他们消费的商品和符号自然而然成为了他们身份、地位和品位的象征。其他阶层会通过追随,来“假装”和表达渴望。
自下而上:非主流阶层开始时没有话语权,在主流的社会上升通道里他们并没有竞争优势。随着社会的发展,发声渠道的变化,他们能够通过特定符号表达出不同的声音,而这些声音大多会引发与主流话语体系的分歧。处在金字塔尖的阶层会表现出极大的不屑甚至嘲讽。但社会结构中占比最大的中间阶层,部分群体会因为这些分歧而产生动摇,内心会产生对这些符号背后意义的共鸣。
艺术和商业
艺术是人类创造的最强大的符号,是“为符号而符号”的没有使用价值的物。而潮牌因为其符号性价值占据绝大部分,所以应该从艺术中汲取营养。潮牌的创始团队和名字、形象都应当具备较强的艺术性。
但艺术是“无价”的,不以商业成功为追求。而潮牌的创建和经营需要追求商业上的成功和可持续发展。因而除了需要极强的符号价值构建能力之外,还需要将符号扩散的传播能力,作为潮牌的创始人/主理人的重要考量标准,需要有艺术性,但更需要有商业能力。
狭窄的来看,随着潮牌的商业规模变大,消费者变多,会带来符号意义的稀释、自我和群体认同的削弱,进而使其符号价值降低。但把格局打开,只要维持住名字、形象和意义的紧密连接,单件物化的商品的符号价值降低,却能够在扩散的过程中创造出更大的总体符号价值。而这就是企业家与艺术家的价值理念的区别。
以终为始来看,伟大的潮牌创造的应该是最大的总体符号价值,因而具备一定的普世性。所以在发展初期,通过预售、限量、神秘所制造的稀缺性应该只是一种手段和工具,为的是把名字、形象和意义的“符号故事”说清楚、说透彻,牢牢地刻在群体的脑中。
来源:青山资本
作者:投资美好生活的
图片来源于网络,若涉及侵权,请在微信后台联系

