
“得道者多助,失道者寡助”出自《孟子·公孙丑下》,在今天仍有现实意义:“符合道义的能得到多方面的支持和帮助,违背道义的必然受到孤立。”寿险业经过30年的爆发式增长,过于追求数字的背后是诸多的问题,需要我们回到原点重新思考:寿险从业之道是什么?应该遵循怎样的规律去“正心立业”,重新开启寿险转型发展的新征程?我们不妨从“从业之本”和“从业之道”两大方面去思考。
一、遵守职业道德是从业之本
职业道德是寿险行业持续发展的内在动力。职业道德内化为从业人员素质,外化为从业人员的行动,通过从业者转化为强大的行业发展力量。良好的职业道德能极大地提高行业的竞争力;相反,从业人员的道德水平不高,就无法为客户提供优质的产品和服务,就会损害行业的信誉和形象。从业人员的行为如果严重违背职业道德的要求,就会使整个行业面临信任危机。
那么保险从业人员的职业道德都包括哪些内容呢?
中国银保监会颁布的《保险代理从业人员职业道德指引》是我国保险代理人员最基本的行为规范,也是指导保险代理从业人员职业道德建设的纲领性文件,同时也是保险代理人入职的基础课程及其开展业务的前提。细数当前的行业销售乱象,很多问题都是违背了职业道德所造成的。
《保险代理从业人员职业道德指引》包括了七大原则,其中最核心的是“诚实信用”,就是要恪守诚信原则,不误导、不强迫、不欺骗客户购买保险。信任是世界上最重要的一种资本,被人信任的资本,远大于财富资本。对个人而言,诚信既是立身之本,又是做人做事必须坚守的道德底线,同时也是自己的无形资产。靠诚信打造个人品牌才能赢得客户信任和支持。
从目前看。销售误导现象还时有发生,给客户和公司的利益都造成了极大影响。2021年银保监会及其派出机构共接收涉及人身险公司的保险消费投诉97094件,其中理赔纠纷11444件,占比11.79%;销售纠纷42532件,占比43.8%。这个数据足以表明销售合规的风险相对较大,会给行业带来信誉的损坏,所以加强保险从业人员诚信教育刻不容缓。
2021年1月1日起实施的银保监会《保险代理人监管规定》,对保险代理人诚信经营又提出了明确的要求,对规范行业销售行为起到了很好的促进作用。从销售人员本身来讲,“诚信”是立足行业最伟大的力量,我们平常所讲的“至诚如神”以及“精诚所至,金石为开”,都在告诉我们诚信的重要意义:诚信是赢得客户的金钥匙,是持续保持良好销售业绩的根本保证。
《保险代理从业人员职业道德指引》的七大原则中还包括了遵守法规、专业胜任、客户至上、勤勉尽职、公平竞争、保守秘密,每一条都是我们从业的守则,否则不仅影响个人职业生涯的发展,还会影响公司的信誉和形象,更会殃及客户的利益。所以在你决定从事保险代理工作之前先问自己“七大原则”能否做到,如果答案是毫不犹豫的肯定,方可入职。从另外的角度看,保险公司的管理者要为从业人员上好职业道德这堂课,而且要经常引导对照反省,做到“省察克治,时时用力省察克治”。
回归职业道德,是净化保险行业问题的最有效的路径。这条路是保险从业者共建心灵品格之路,是保险行业全体从业者积蓄道德能量,向着更好方向发展的康庄大道!
二、从“利己之心”到“利他之心”的保险从业者之道
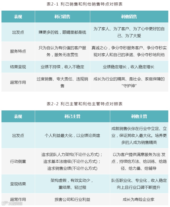
“利己”和“利他”是人在行动前的不同的起心动念。起心动念不同,行动方向就不同,产生的行动结果自然不同。“利己”就是注重个人利益。有“利己之心”的销售人员,眼睛盯的是客户的钱袋,心中装的是收人,所呈现出的人格品质就是“自私自利”。在“利己”的作用下,销售人员的行为就是过于追求业绩,注重奖励,过度销售,容易产生销售误导,客户服务的功利性及选择性较强。在“利己”的作用下,管理人员的行为就是唯业绩论英雄的激励模式,以收入为导向的盈利模式。
“利他”就是注重他人利益,也就是注重客户利益和公司利益。有“利他”之心的销售员,眼睛里盯的是客户的需求,心中装着爱和责任,人格就是“友爱互助”。在“利他”的作用下,销售行为就是将客户视为家人般关心关照,将为千家万户送去保障作为自己的使命。在“利他”的作用下,管理行为就是“以客户为中心”的理念全方位渗透。将“以人为本”的企业文化变为凝聚员工的核心力量。
经过实际工作中的反复思考和对照,对于利己销售和利他销售、利己主管和利他主管在出发点、服务特点、行动侧重、结果呈现、超常作用等方面的特点,我做了总结和提炼,如下表:

过于追求个人利益产生的不良影响已经慢慢地开始渗透,给寿险行业发展带来了诸多隐患,近两年寿险行业成绩不断下滑的原因多源于此。回归保险业固有的“成人达己”和“利他”的文化根本是保险从业者的正道。
本文节选:《敢问路在何方—寿险营销转型的回归及破局》书籍,更多精彩可订阅购买书籍学习完整内容。


扫码购买即可包邮到家

