
—— 北海阿叔 微信:bhk1008 ——
添加小编即可 查看最新信息
台风要来了!
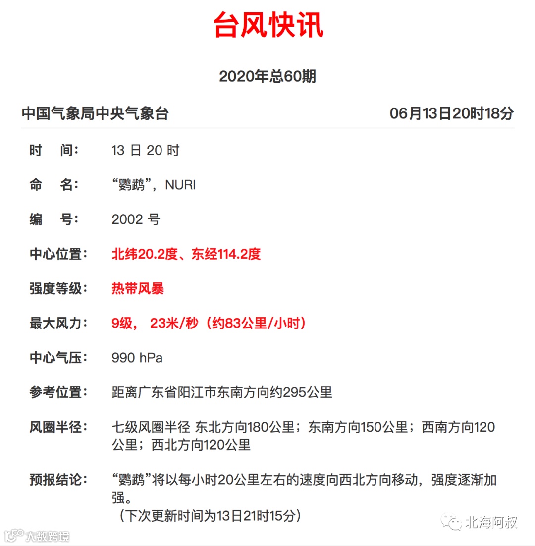
今年第2号台风“鹦鹉”在南海海面生成,将于14日上午登陆
台风“鹦鹉”的中心今日(13日)17时位于广东省阳江市东南方约400公里的南海北部海面上,预计,“鹦鹉”将于14日上午在广东台山到湛江一带沿海登陆。

图:今年第2号台风未来24小时路径概率预报图
受其影响:
风:13日夜间至14日,南海中北部海域、琼州海峡、广东中西部沿海将有6~8级大风,“鹦鹉”中心经过的附近海域和地区风力有9~10级、阵风可达11~12级;
雨:广东西南部、广西东南部、海南岛东北部等地部分地区有大雨,局地暴雨或大暴雨。

受今年第2号台风“鹦鹉”影响,北部湾海面:今晚到明天,大雨到暴雨,东北风4~5级转偏南风,风力逐渐加大到7~8级,阵风9~10级;15日,暴雨,偏南风7~8级,阵风9~10级;16日,多云有阵雨,偏南风5级,阵风6级。合浦到东兴沿海各地台风警报站,从现在起改挂台风信号三号风球。

今天晚上到明天白天,玉林、梧州、北海、钦州、防城港、贵港、百色、河池等市及南宁市东部的部分地区有中到大雨,局部暴雨到大暴雨、短时雷暴大风等强对流天气,广西其它地区阴天到多云有阵雨或雷雨,局部大雨。桂东南和沿海地区有6-8级,阵风9级大风。
15日,玉林、贵港、南宁、来宾、钦州、防城港、北海等市部分地区有大雨到暴雨,局部大暴雨到特大暴雨、短时雷暴大风等强对流天气,广西其它地区阴天到多云有阵雨或雷雨,局部大雨到暴雨。桂中、桂南部分地区有6-8级,阵风9级大风。
16日,桂北部分地区有小到中雨,局部大雨到暴雨、短时雷暴大风等强对流天气,广西其它地区阴天到多云有阵雨或雷雨,局部大雨。
注意防范!
今年第2号台风“鹦鹉”登陆后将西北行进入广西,给广西带来明显风雨影响,请公众注意防御强降雨引发的城乡积涝、山洪、泥石流、山体滑坡等灾害;防范大风天气导致的厂房工棚、临时构筑物、户外广告牌、树木倒塌等灾害;海上过往船只和作业人员要及时回港避风,海岛旅游和水上项目需注意安全。

受台风影响,
北海至涠洲岛航线6月14日中午至15日中午停航!
受2020年第2号台风“鹦鹉”影响,北部湾海面6月14日中午至6月15日中午将有8-9级阵风,并有暴雨天气。北海至涠洲岛航线6月14日中午至6月15日中午停航,6月15日中午后恢复正常。
▲游客前往涠洲岛。南国早报记者 彭庆摄
请游客朋友们密切关注天气和航班信息,及时调整行程安排。有离岛计划的游客,建议提前购买6月14日上午的返程船票离岛,以免耽误行程。有上岛计划的游客,建议6月15日中午航班恢复正常后再做安排。给大家带来的不便,敬请谅解。
- END -
· 爆款推荐 ·
&
&
&
&
➤内容来源:中央气象台 广西天气 中国气象爱好者 北海气象 广西日报|版权归原作者所有
➤图文编辑:北海阿叔|豆腐 |转载请注明
➤北海阿叔个人微信:bhv2016
➤商家合作微信:maotyuno(请备注店名)
商家招聘广告如需刊登 联系阿叔
|急聘|——街角路灯音乐餐吧(泰业广场店)。
招聘职位:
店长:1名;楼面领班:1名;楼面服务员:多名;
后厨操作员:多名;洗碗阿姨:1名。
薪资待遇:
工资面议(包吃住+底薪+全勤+提成)
应聘热线:13517792800(微信同号)






