

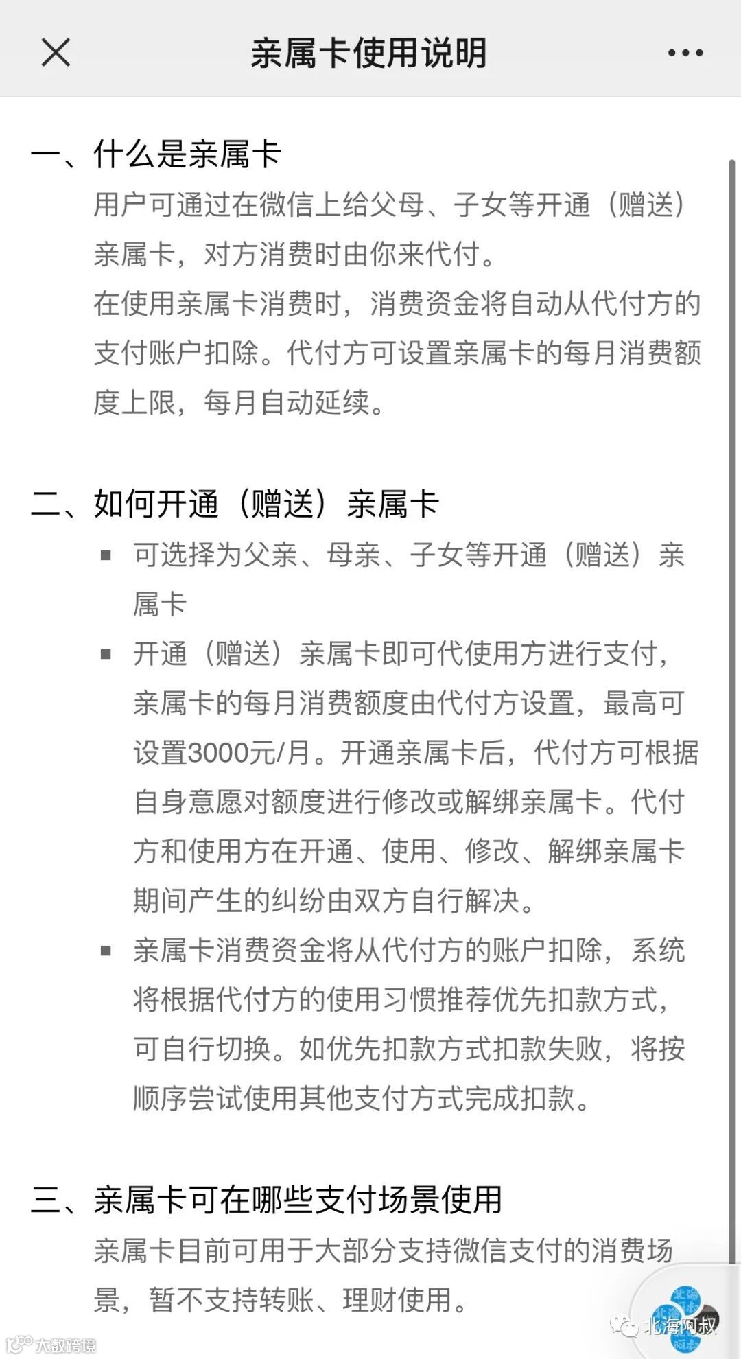
这是微信自带的代付功能。用户可在微信里赠送“亲属卡”给父母、子女,当父母、子女使用“亲属卡”消费时,消费资金将自动从代付方的支付账户扣除。代付方可设置“亲属卡”的每月消费额度上限,将额度控制在0.01到3000元之间。

微信“亲属卡”的设置,给不少人带来便利。能让年迈老人的付款更简单,也能帮助家长更直接地了解孩子零花钱的去向。

近日,广州市黄埔区检察院办理的一起网络犯罪案件中,不法分子就是利用“亲属卡”作案。
吴某在网络贷款群中伪装成贷款中介人和贷款审核员,谎称曾在网上成功申请小额贷款,以“亲身经历”与被害人交心以获取信任。
待时机成熟,他再以“核实微信是否本人使用”或“出于审核当日资金安全、需要互发红包通过测试”等为由,偷偷将自己的账号绑定到被害人的“亲属卡”。
绑定过程很简单,吴某先“送”给被害人一张“亲属卡”,之后又向被害人索要同等金额的“亲属卡”,被害人按照指令完成绑定。
随后,吴某又要求被害人下载聊天软件进行“视频审核”,当着被害人的面进入对方的微信账户中操作所谓的“资金流水审核”,“审核”完毕后他却不退出账户,反而修改被害人“亲属卡”的支付额度,为盗取资金做铺垫。
最后,吴某以需要“证明有还款能力”为由,诱骗被害人往微信中存入现钱,而他则通过扫一个收款码,将被害人账户内的钱“支付”转出。
吴某利用了被害人对软件功能的不熟悉和急于借贷的心态,完成一系列的忽悠。
2020年6月24日,黄埔区法院认定被告人吴某犯盗窃罪,判处有期徒刑十个月,缓刑一年八个月,并处罚金人民币四千元。
可能有网友会疑惑,看起来没有多少“技术含量”的诈骗手段,为何能够得手?
答:“亲!我想给家人亲属卡,不小心发给你了,现在亲人在外面等着结账,非常着急,帮我退回来吧。”(感情招牌)
2.为什么对方发来的“亲属卡”无法使用,我发出去的就可以用?
答:因为对方微信余额里面根本就没有钱!而且绑定的银行卡也是一张空卡,根本就无法完成支付。(关键环节)
3.我给对方转款后,对方的微信里就有余额了,是不是手速快刷他 “亲属卡”就可以把钱追回?
答:没错,这个时候可以“拼”一下手速,但是,对方可以将“送”你的“亲属卡”一秒迅速解绑!

4.再之后呢?
答:没有之后了,对方一拿到你的钱立刻将你拉黑,销声匿迹……
微信推出“亲属卡”功能本来是出于便捷支付的目的,但被犯罪分子作为犯罪工具用于实施网络犯罪。检察官提醒,绑定“亲属卡”等同于默认对方从自己的微信中或绑定的银行卡中自动扣费,为了避免踩坑中招,请广大微信用户给他人发送亲属卡时一定要谨慎,不要让一些人成为“套路”自己的“亲人”。
- END -
➤内容来源:南天一剑、广州日报、网络综合|版权归原作者所有
➤图文编辑:北海阿叔|豆腐 |转载请注明
➤北海阿叔 商业推广联系:bhv108(请备注店名)
|急聘|——拾螺记餐饮
招聘职位:
前台收银员,后厨操作员,洗碗保洁员,男女均可。
薪资待遇:
包吃住+底薪+全勤+考核+奖金+提成+工龄工资。
工作地点:
重庆路店、前进路店、北部湾广场店、杭州路店。
应聘热线:18775795916(海城区重庆路店)18777984613(银海区杭州路店)15007793457(海城区前进路店、北部湾广场店)